Suppr超能文献

HNRNPA1 介导的 miR-483-5p 外泌体分选从肾小管上皮细胞中排出,促进糖尿病肾病诱导的肾间质纤维化的进展。

HNRNPA1-mediated exosomal sorting of miR-483-5p out of renal tubular epithelial cells promotes the progression of diabetic nephropathy-induced renal interstitial fibrosis.

机构信息

Department of Nephrology, the First Affiliated Hospital of Zhengzhou University, Zhengzhou, 450052, PR China.

Research Institute of Nephrology, Zhengzhou University, Zhengzhou, 450052, PR China.

出版信息

Cell Death Dis. 2021 Mar 10;12(3):255. doi: 10.1038/s41419-021-03460-x.

Abstract

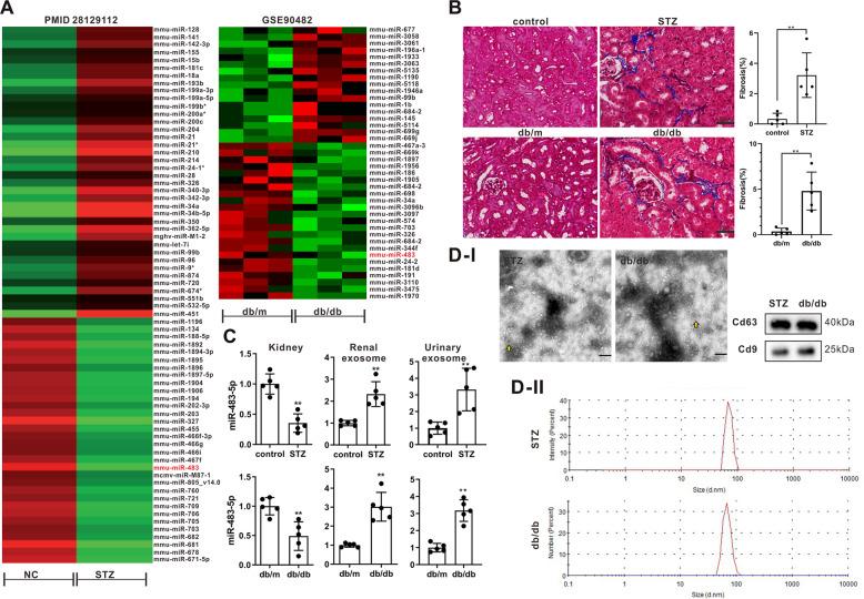
Diabetic nephropathy (DN) is a serious complication in type 1 and type 2 diabetes, and renal interstitial fibrosis plays a key role in DN progression. Here, we aimed to probe into the role and potential mechanism of miR-483-5p in DN-induced renal interstitial fibrosis. In this study, we corroborated that miR-483-5p expression was lessened in type 1 and type 2 diabetic mice kidney tissues and high glucose (HG)-stimulated tubular epithelial cells (TECs), and raised in the exosomes derived from renal tissues in type 1 and type 2 diabetic mice. miR-483-5p restrained the expressions of fibrosis-related genes in vitro and renal interstitial fibrosis in vivo. Mechanistically, miR-483-5p bound both TIMP2 and MAPK1, and TIMP2 and MAPK1 were bound up with the regulation of miR-483-5p on renal TECs under HG conditions. Importantly, HNRNPA1-mediated exosomal sorting transported cellular miR-483-5p out of TECs into the urine. Our results expounded that HNRNPA1-mediated exosomal sorting transported cellular miR-483-5p out of TECs into the urine, thus lessening the restraint of cellular miR-483-5p on MAPK1 and TIMP2 mRNAs, and ultimately boosting extracellular matrix deposition and the progression of DN-induced renal interstitial fibrosis.

摘要

糖尿病肾病 (DN) 是 1 型和 2 型糖尿病的严重并发症,肾间质纤维化在 DN 进展中起着关键作用。在这里,我们旨在探讨 miR-483-5p 在 DN 诱导的肾间质纤维化中的作用和潜在机制。在这项研究中,我们证实 miR-483-5p 在 1 型和 2 型糖尿病小鼠肾脏组织和高糖 (HG) 刺激的肾小管上皮细胞 (TEC) 中的表达减少,而在 1 型和 2 型糖尿病小鼠肾脏组织来源的外泌体中表达增加。miR-483-5p 在体外抑制纤维化相关基因的表达,并在体内抑制肾间质纤维化。机制上,miR-483-5p 结合 TIMP2 和 MAPK1,而 TIMP2 和 MAPK1 与 miR-483-5p 在 HG 条件下对肾 TEC 的调节有关。重要的是,HNRNPA1 介导的外泌体分选将细胞内 miR-483-5p 从 TEC 中运出到尿液中。我们的结果表明,HNRNPA1 介导的外泌体分选将细胞内 miR-483-5p 从 TEC 中运出到尿液中,从而减轻了细胞内 miR-483-5p 对 MAPK1 和 TIMP2 mRNA 的抑制作用,最终促进细胞外基质沉积和 DN 诱导的肾间质纤维化的进展。

https://cdn.ncbi.nlm.nih.gov/pmc/blobs/1f38/7946926/2547f31d0a58/41419_2021_3460_Fig1_HTML.jpg

文献AI研究员

20分钟写一篇综述,助力文献阅读效率提升50倍。

立即体验

用中文搜PubMed

大模型驱动的PubMed中文搜索引擎

马上搜索

文档翻译

学术文献翻译模型,支持多种主流文档格式。

立即体验