Suppr超能文献

壳聚糖-PLGA 纳米粒包载多表位肽 rOmp22 作为 感染候选疫苗

A Multiepitope Peptide, rOmp22, Encapsulated in Chitosan-PLGA Nanoparticles as a Candidate Vaccine Against Infection.

机构信息

Department of Infectious Disease, The Second Affiliated Hospital of Nanjing Medical University, Nanjing, Jiangsu, People's Republic of China.

State Key Laboratory of Natural Medicines, The Engineering Research Center of Synthetic Polypeptide Discovery and Evaluation of Jiangsu Province, China Pharmaceutical University, Nanjing, Jiangsu, People's Republic of China.

出版信息

Int J Nanomedicine. 2021 Mar 4;16:1819-1836. doi: 10.2147/IJN.S296527. eCollection 2021.

Abstract

BACKGROUND

The development of vaccines is a promising and cost-effective strategy to prevent emerging multidrug-resistant (MDR) () infections. The purpose of this study was to prepare a multiepitope peptide nanovaccine and evaluate its immunogenicity and protective effect in BALB/c mice.

METHODS

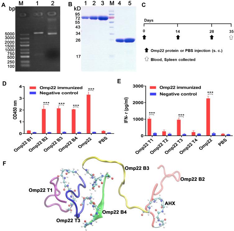
The B-cell and T-cell epitopes of Omp22 from were predicted using bioinformatics methods and identified by immunological experiments. The optimal epitopes were conjugated in series by 6-aminocaproic acid and chemically synthesized multiepitope polypeptide rOmp22. Then, rOmp22 was encapsulated by chitosan (CS) and poly (lactic-co-glycolic) acid (PLGA) to prepare CS-PLGA-rOmp22 nanoparticles (NPs). The immunogenicity and immunoprotective efficacy of the vaccine were evaluated in BALB/c mice.

RESULTS

CS-PLGA-rOmp22 NPs were small (mean size of 272.83 nm) with apparently spherical structures, positively charged (4.39 mV) and nontoxic to A549 cells. A high encapsulation efficiency (54.94%) and a continuous slow release pattern were achieved. Compared with nonencapsulated rOmp22, CS-PLGA-rOmp22 immunized BALB/c mice induced higher levels of rOmp22-specific IgG in serum and IFN-γ in splenocyte supernatant. Additionally, lung injury and bacterial burdens in the lung and blood were suppressed, and potent protection (57.14%-83.3%) against acute lethal intratracheal challenge was observed in BALB/c mice vaccinated with CS-PLGA-rOmp22.

CONCLUSION

CS-PLGA-rOmp22 NPs elicited specific IgG antibodies, Th1 cellular immunity and protection against acute lethal intratracheal challenge. Our results indicate that this nanovaccine is a desirable candidate for preventing infection.

摘要

背景

疫苗的开发是预防新兴的多药耐药(MDR)()感染的一种有前途且具有成本效益的策略。本研究的目的是制备一种多表位肽纳米疫苗,并在 BALB/c 小鼠中评估其免疫原性和保护作用。

方法

使用生物信息学方法预测来自 的 Omp22 的 B 细胞和 T 细胞表位,并通过免疫学实验进行鉴定。通过 6-氨基己酸将最佳表位串联连接,并通过化学方法合成多表位多肽 rOmp22。然后,将 rOmp22 包封在壳聚糖(CS)和聚乳酸-共-羟基乙酸(PLGA)中,制备 CS-PLGA-rOmp22 纳米颗粒(NPs)。在 BALB/c 小鼠中评估疫苗的免疫原性和免疫保护效果。

结果

CS-PLGA-rOmp22 NPs 粒径较小(平均粒径为 272.83nm),呈明显的球形结构,带正电荷(4.39mV),对 A549 细胞无毒性。实现了高包封效率(54.94%)和持续缓慢释放模式。与未包封的 rOmp22 相比,CS-PLGA-rOmp22 免疫 BALB/c 小鼠可诱导血清中 rOmp22 特异性 IgG 水平和脾细胞上清液中 IFN-γ水平升高。此外,肺部损伤和肺部及血液中的细菌负荷得到抑制,CS-PLGA-rOmp22 免疫的 BALB/c 小鼠对急性致命性气管内 challenge 具有强大的保护作用(57.14%-83.3%)。

结论

CS-PLGA-rOmp22 NPs 诱导特异性 IgG 抗体、Th1 细胞免疫,并对急性致命性气管内 challenge 具有保护作用。我们的结果表明,这种纳米疫苗是预防 感染的理想候选物。

https://cdn.ncbi.nlm.nih.gov/pmc/blobs/307e/7942956/ab5ad6d9834f/IJN-16-1819-g0001.jpg

文献AI研究员

20分钟写一篇综述,助力文献阅读效率提升50倍。

立即体验

用中文搜PubMed

大模型驱动的PubMed中文搜索引擎

马上搜索

文档翻译

学术文献翻译模型,支持多种主流文档格式。

立即体验