Suppr超能文献

增强自噬溶酶体功能可改善阿尔茨海默病中由NLRP3炎性小体介导的炎症反应。

Enhanced Autolysosomal Function Ameliorates the Inflammatory Response Mediated by the NLRP3 Inflammasome in Alzheimer's Disease.

作者信息

Zhou Wen, Xiao Deng, Zhao Yueyang, Tan Botao, Long Zhimin, Yu Lehua, He Guiqiong

机构信息

Department of Neurorehabilitation, The Affiliated Rehabilitation Hospital of Chongqing Medical University, Chongqing, China.

Department of Anatomy, Chongqing Medical University, Chongqing, China.

出版信息

Front Aging Neurosci. 2021 Feb 23;13:629891. doi: 10.3389/fnagi.2021.629891. eCollection 2021.

Abstract

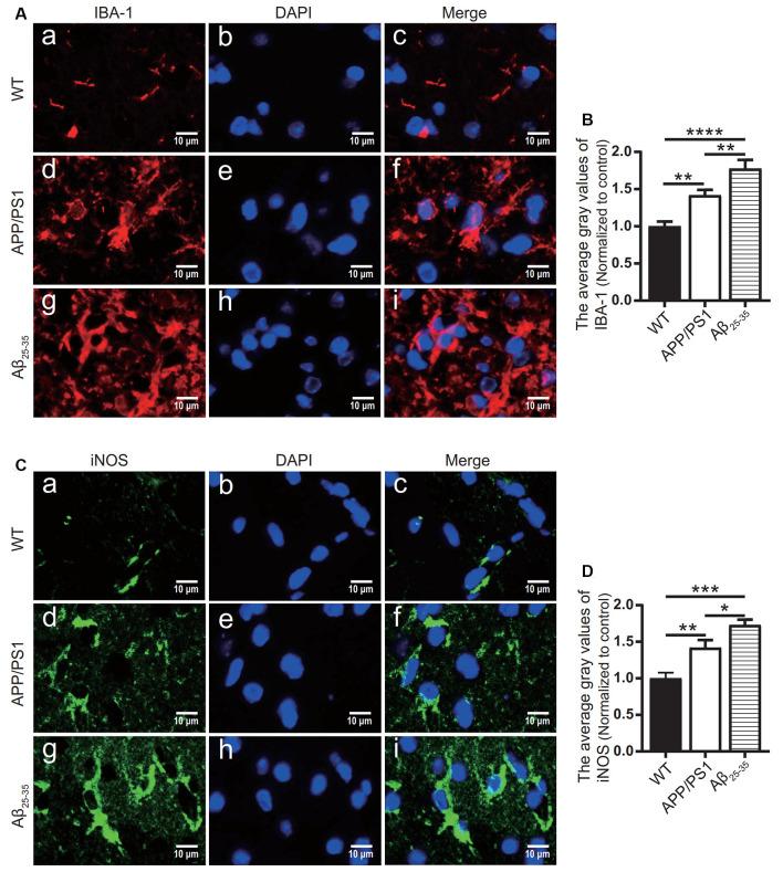
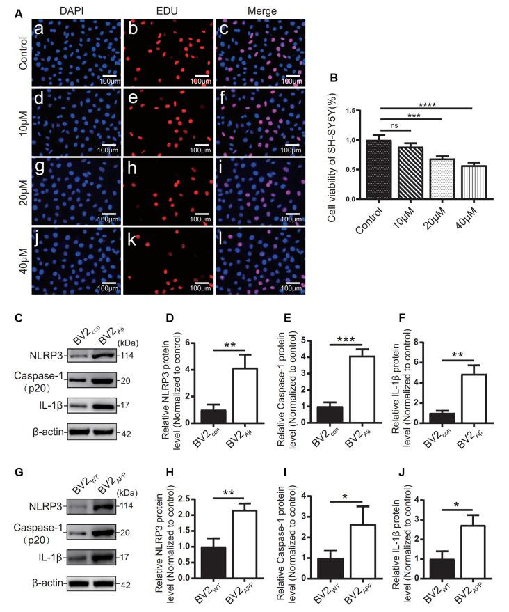
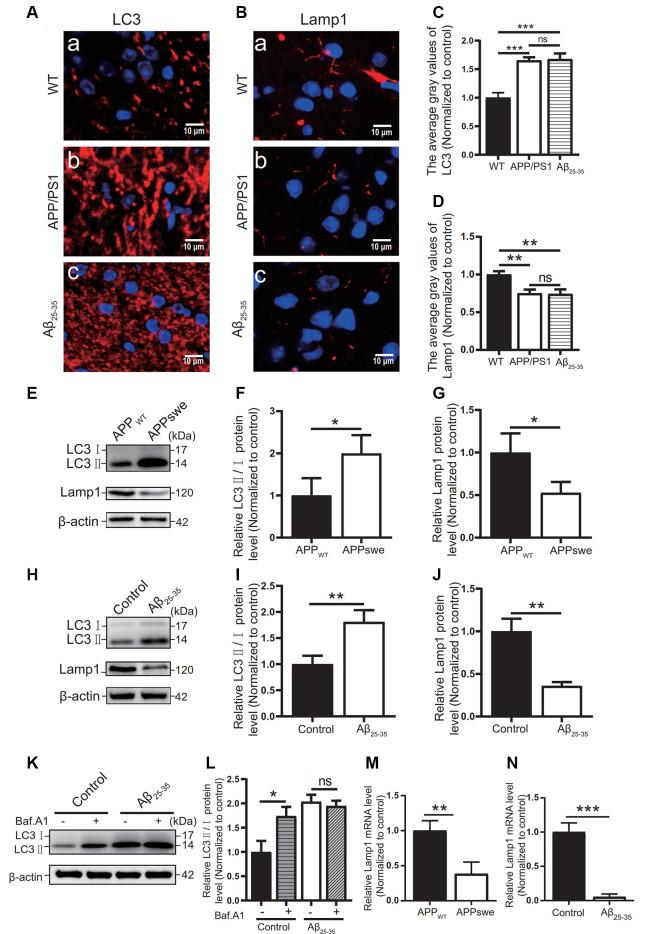
The pathogenesis of Alzheimer's disease (AD) involves activation of many NLRP3 inflammatory bodies, which may be related to amyloid β peptide and aggregation of misfolded proteins. Autophagy is an important regulator of inflammatory bodies. However, autophagy shows dynamic changes in the development of AD, and its role in inflammation remains controversial. In this study, the key link between autophagic disorders and the NLRP3 inflammasome in AD was investigated. APP/PS1 double transgenic mice and C57 mice with Aβ injected into the lateral ventricle were used as two animal models of AD. Immunofluorescence staining and Western blot analysis showed that NLRP3 inflammasome-related proteins and inflammatory cytokines, such as IL-1α, IL-1β, IL-6, IL-12, and TNF-α, were increased and microglia were activated in the brains of both AD animal models. Endogenous overexpression of the APPswe gene and exogenous addition of Aβ increased the expression of NLRP3 inflammasome-related proteins, while exogenous Aβ intervention more significantly activated inflammation. Furthermore, LC3 was increased in the AD animal and cell models, and the level of Lamp1 decreased. After overexpression of the primary regulator of lysosomal biogenesis, TFEB, the lysosome protein Lamp1 was increased, and LC3 and inflammatory protein expression were decreased. These results suggest that the NLRP3 inflammasome-mediated inflammatory response is activated in AD animal and cell models, which may be related to the decline in autolysosome function. Overexpression of the TFEB protein can reduce the inflammatory response by improving autolysosome function in AD model cells.

摘要

阿尔茨海默病(AD)的发病机制涉及多种NLRP3炎性小体的激活,这可能与淀粉样β肽和错误折叠蛋白的聚集有关。自噬是炎性小体的重要调节因子。然而,自噬在AD的发展过程中呈现动态变化,其在炎症中的作用仍存在争议。在本研究中,探讨了AD中自噬紊乱与NLRP3炎性小体之间的关键联系。将APP/PS1双转基因小鼠和向侧脑室内注射Aβ的C57小鼠作为两种AD动物模型。免疫荧光染色和蛋白质免疫印迹分析表明,在两种AD动物模型的大脑中,NLRP3炎性小体相关蛋白以及炎性细胞因子如IL-1α、IL-1β、IL-6、IL-12和TNF-α均增加,且小胶质细胞被激活。APPswe基因的内源性过表达和外源性添加Aβ均增加了NLRP3炎性小体相关蛋白的表达,而外源性Aβ干预更显著地激活了炎症。此外,AD动物模型和细胞模型中LC3增加,而Lamp1水平降低。在溶酶体生物发生的主要调节因子TFEB过表达后,溶酶体蛋白Lamp1增加,LC3和炎性蛋白表达降低。这些结果表明,AD动物模型和细胞模型中NLRP3炎性小体介导的炎症反应被激活,这可能与自噬溶酶体功能下降有关。TFEB蛋白的过表达可通过改善AD模型细胞中的自噬溶酶体功能来降低炎症反应。

https://cdn.ncbi.nlm.nih.gov/pmc/blobs/28c4/7940192/accbc36971fa/fnagi-13-629891-g0003.jpg

文献AI研究员

20分钟写一篇综述,助力文献阅读效率提升50倍。

立即体验

用中文搜PubMed

大模型驱动的PubMed中文搜索引擎

马上搜索

文档翻译

学术文献翻译模型,支持多种主流文档格式。

立即体验