Suppr超能文献

罗伊氏乳杆菌或其代谢物 GABA 的预防性补充可预防急性缺血性心脏损伤。

Prophylactic Supplementation with Lactobacillus Reuteri or Its Metabolite GABA Protects Against Acute Ischemic Cardiac Injury.

机构信息

State Key Laboratory of Membrane Biology, Institute of Zoology, Chinese Academy of Sciences, Beijing, 100101, China.

Beijing Institute for Stem Cell and Regenerative Medicine, Beijing, 100101, China.

出版信息

Adv Sci (Weinh). 2024 May;11(18):e2307233. doi: 10.1002/advs.202307233. Epub 2024 Mar 15.

Abstract

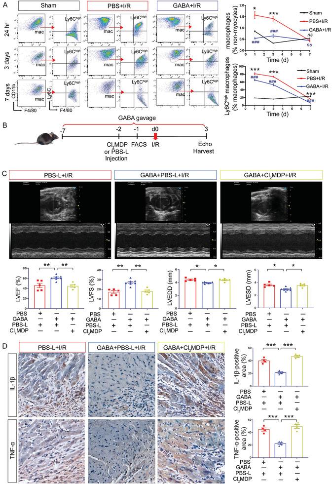
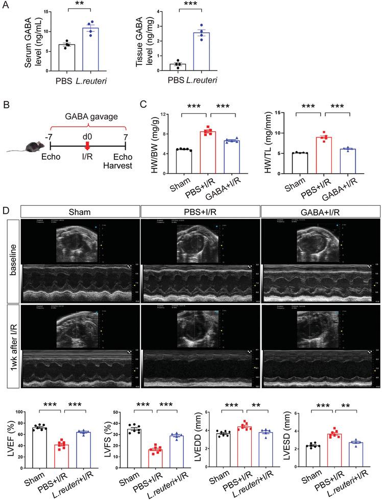
The gut microbiome has emerged as a potential target for the treatment of cardiovascular disease. Ischemia/reperfusion (I/R) after myocardial infarction is a serious complication and whether certain gut bacteria can serve as a treatment option remains unclear. Lactobacillus reuteri (L. reuteri) is a well-studied probiotic that can colonize mammals including humans with known cholesterol-lowering properties and anti-inflammatory effects. Here, the prophylactic cardioprotective effects of L. reuteri or its metabolite γ-aminobutyric acid (GABA) against acute ischemic cardiac injury caused by I/R surgery are demonstrated. The prophylactic gavage of L. reuteri or GABA confers cardioprotection mainly by suppressing cardiac inflammation upon I/R. Mechanistically, GABA gavage results in a decreased number of proinflammatory macrophages in I/R hearts and GABA gavage no longer confers any cardioprotection in I/R hearts upon the clearance of macrophages. In vitro studies with LPS-stimulated bone marrow-derived macrophages (BMDM) further reveal that GABA inhibits the polarization of macrophages toward the proinflammatory M1 phenotype by inhibiting lysosomal leakage and NLRP3 inflammasome activation. Together, this study demonstrates that the prophylactic oral administration of L. reuteri or its metabolite GABA attenuates macrophage-mediated cardiac inflammation and therefore alleviates cardiac dysfunction after I/R, thus providing a new prophylactic strategy to mitigate acute ischemic cardiac injury.

摘要

肠道微生物组已成为治疗心血管疾病的潜在靶点。心肌梗死后的缺血/再灌注 (I/R) 是一种严重的并发症,某些肠道细菌是否可以作为治疗选择尚不清楚。鼠李糖乳杆菌 (L. reuteri) 是一种研究充分的益生菌,可定植于包括人类在内的哺乳动物,具有降低胆固醇和抗炎作用。在这里,研究了 L. reuteri 或其代谢物 γ-氨基丁酸 (GABA) 对 I/R 手术引起的急性缺血性心脏损伤的预防性心脏保护作用。预防性灌胃 L. reuteri 或 GABA 主要通过抑制 I/R 时的心脏炎症来发挥心脏保护作用。在机制上,GABA 灌胃导致 I/R 心脏中促炎巨噬细胞数量减少,并且在清除巨噬细胞后,GABA 灌胃不再对 I/R 心脏提供任何心脏保护作用。用 LPS 刺激的骨髓来源的巨噬细胞 (BMDM) 进行的体外研究进一步表明,GABA 通过抑制溶酶体渗漏和 NLRP3 炎性体激活来抑制巨噬细胞向促炎 M1 表型的极化。总之,这项研究表明,预防性口服 L. reuteri 或其代谢物 GABA 可减轻巨噬细胞介导的心脏炎症,从而缓解 I/R 后的心脏功能障碍,从而为减轻急性缺血性心脏损伤提供了一种新的预防性策略。

https://cdn.ncbi.nlm.nih.gov/pmc/blobs/0c8a/11095141/acb84a479ed4/ADVS-11-2307233-g003.jpg

文献AI研究员

20分钟写一篇综述,助力文献阅读效率提升50倍。

立即体验

用中文搜PubMed

大模型驱动的PubMed中文搜索引擎

马上搜索

文档翻译

学术文献翻译模型,支持多种主流文档格式。

立即体验