Suppr超能文献

三维(3D)水凝胶作为一个平台,通过结合RNA测序来鉴定软骨细胞去分化的潜在标志物。

Three-dimensional (3D) hydrogel serves as a platform to identify potential markers of chondrocyte dedifferentiation by combining RNA sequencing.

作者信息

Ling Yang, Zhang Weiyuan, Wang Peiyan, Xie Wanhua, Yang Wei, Wang Dong-An, Fan Changjiang

机构信息

Institute for Translational Medicine, The Affiliated Hospital of Qingdao University, College of Medicine, Qingdao University, Qingdao, 266021, Shandong, PR China.

Department of Human Anatomy Histology and Embryology, School of Basic Medicine, College of Medicine, Qingdao University, Qingdao, 266071, Shandong, PR China.

出版信息

Bioact Mater. 2021 Feb 23;6(9):2914-2926. doi: 10.1016/j.bioactmat.2021.02.018. eCollection 2021 Sep.

Abstract

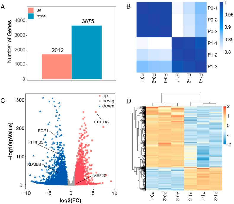
Dedifferentiation of chondrocyte greatly restricts its function and application, however, it is poorly understood except a small number of canonical markers. The non-cell-adhesive property endows polysaccharide hydrogel with the ability to maintain chondrocyte phenotype, which can serve as a platform to identify new molecular markers and therapeutic targets of chondrocyte dedifferentiation. In this study, the high-throughput RNA sequencing (RNA-seq) was first performed on articular chondrocytes at primary (P0) and passage 1 (P1) stages to explore the global alteration of gene expression along with chondrocyte dedifferentiation. Significantly, several potential marker genes, such as PFKFB3, KDM6B, had been identified via comparatively analyzing their expression in P0 and P1 chondrocytes as well as in 3D constructs (i.e. chondrocyte-laden alginate hydrogel and HA-MA hydrogel) at both mRNA and protein level. Besides, the changes in cellular morphology and enriched pathway of differentially expressed genes during chondrocyte dedifferentiation was studied in detail. This study developed the use of hydrogel as a platform to investigate chondrocyte dedifferentiation; the results provided new molecular markers and potential therapeutic targets of chondrocyte dedifferentiation.

摘要

软骨细胞去分化极大地限制了其功能和应用,然而,除了少数典型标志物外,人们对其了解甚少。非细胞黏附特性赋予多糖水凝胶维持软骨细胞表型的能力,这可以作为一个平台来识别软骨细胞去分化的新分子标志物和治疗靶点。在本研究中,首先对原代(P0)和第1代(P1)阶段的关节软骨细胞进行高通量RNA测序(RNA-seq),以探索随着软骨细胞去分化基因表达的整体变化。值得注意的是,通过比较分析PFKFB3、KDM6B等几个潜在标志物基因在P0和P1软骨细胞以及三维构建体(即负载软骨细胞的海藻酸盐水凝胶和HA-MA水凝胶)中的mRNA和蛋白质水平表达,已鉴定出这些基因。此外,还详细研究了软骨细胞去分化过程中细胞形态的变化以及差异表达基因的富集途径。本研究开发了利用水凝胶作为平台来研究软骨细胞去分化;研究结果提供了软骨细胞去分化的新分子标志物和潜在治疗靶点。

https://cdn.ncbi.nlm.nih.gov/pmc/blobs/6f88/7917462/6d729a407062/fx1.jpg

文献AI研究员

20分钟写一篇综述,助力文献阅读效率提升50倍。

立即体验

用中文搜PubMed

大模型驱动的PubMed中文搜索引擎

马上搜索

文档翻译

学术文献翻译模型,支持多种主流文档格式。

立即体验