Suppr超能文献

受软骨结构启发的纳米纤维-水凝胶复合材料,具有强大的增殖能力和稳定的软骨谱系特异性分化功能,可协同促进软骨再生以构建人工气管。

Cartilage structure-inspired nanofiber-hydrogel composite with robust proliferation and stable chondral lineage-specific differentiation function to orchestrate cartilage regeneration for artificial tracheal construction.

作者信息

Li Yaqiang, Xun Xiaowei, Duan Liang, Gao Erji, Li Jiaxin, Lin Lei, Li Xinping, He Aijuan, Ao Haiyong, Xu Yong, Xia Huitang

机构信息

Department of Thoracic Surgery, Shanghai Pulmonary Hospital, Tongji University School of Medicine, Shanghai, 200430, China.

School of Materials Science and Engineering, East China Jiaotong University, Nanchang, 330013, China.

出版信息

Bioact Mater. 2025 Jan 20;47:136-151. doi: 10.1016/j.bioactmat.2025.01.007. eCollection 2025 May.

Abstract

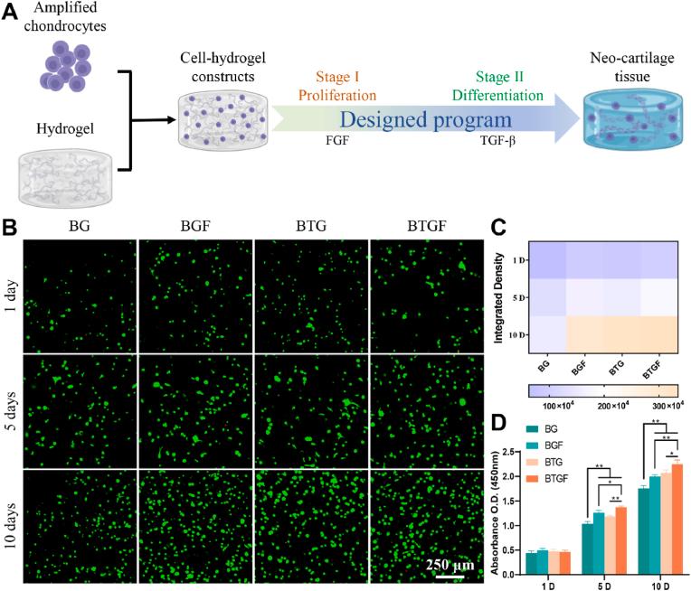
Tissue engineering strategies hold promise for constructing biomimetic tracheal substitutes to repair circumferential tracheal defects. However, current strategies for constructing off-the-shelf cartilage analogs for artificial trachea grafts face challenges of chondrocyte scarcity and inadequate culture strategies, which require extensive cell expansion and prolonged culture to generate robust neo-cartilage. To address these issues, we developed a nanofiber-hydrogel composite with superior mechanical performance by incorporating fragment oxidized bacterial cellulose (BC) nanofibers into a gelatin methacryloyl (GelMA) hydrogel network. Additionally, a biomaterial system was developed based on this composite, featuring dual-release functionality of fibroblast growth factor (FGF) and transforming growth factor beta (TGF-β) to facilitate step-wise maturation of neo-cartilage tissue. This process includes early-stage proliferation followed by second-stage extracellular matrix (ECM) deposition, driving the transition from proliferation to chondrogenesis. By encapsulating chondrocytes within the biomaterial system, mature neo-cartilage tissues with typical cartilage lacunae structures and abundant homogeneous cartilage-specific ECM deposition were successfully regenerated and . Furthermore, with a tailor-made growth factor-releasing strategy, the biomaterial system with low cell seeding density achieved biochemically and biomechanically functional neo-cartilage tissue regeneration, comparable to that achieved with high cell seeding density in the nanofiber-hydrogel composite. Based on the current biomaterial system, mature and functional cartilage-ring analogs were successfully constructed and applied to repair tracheal defects. Overall, the biomaterial system developed in this study provides a promising strategy for engineering transplantable, high-quality cartilage substitutes, with translational potential for artificial trachea construction.

摘要

组织工程策略有望构建仿生气管替代物以修复环状气管缺损。然而,目前用于构建人工气管移植物的现成软骨类似物的策略面临着软骨细胞稀缺和培养策略不足的挑战,这需要大量的细胞扩增和长时间培养才能生成强健的新软骨。为了解决这些问题,我们通过将片段氧化细菌纤维素(BC)纳米纤维掺入甲基丙烯酰化明胶(GelMA)水凝胶网络中,开发了一种具有卓越机械性能的纳米纤维 - 水凝胶复合材料。此外,基于这种复合材料开发了一种生物材料系统,其具有成纤维细胞生长因子(FGF)和转化生长因子β(TGF-β)的双重释放功能,以促进新软骨组织的逐步成熟。这个过程包括早期增殖,随后是第二阶段的细胞外基质(ECM)沉积,推动从增殖到软骨形成的转变。通过将软骨细胞封装在生物材料系统中,成功再生出具有典型软骨陷窝结构和丰富均匀的软骨特异性ECM沉积的成熟新软骨组织。此外,通过量身定制的生长因子释放策略,具有低细胞接种密度的生物材料系统实现了生化和生物力学功能的新软骨组织再生,与纳米纤维 - 水凝胶复合材料中高细胞接种密度所实现的相当。基于当前的生物材料系统,成功构建了成熟且功能化的软骨环类似物并应用于修复气管缺损。总体而言,本研究中开发的生物材料系统为工程化可移植的高质量软骨替代物提供了一种有前景的策略,具有人工气管构建的转化潜力。

https://cdn.ncbi.nlm.nih.gov/pmc/blobs/24d8/11787707/7e17b98d3612/ga1.jpg

文献AI研究员

20分钟写一篇综述,助力文献阅读效率提升50倍。

立即体验

用中文搜PubMed

大模型驱动的PubMed中文搜索引擎

马上搜索

文档翻译

学术文献翻译模型,支持多种主流文档格式。

立即体验