Suppr超能文献

MINK1 通过使糖皮质激素受体 Thr524 磷酸化,诱导其与 14-3-3 蛋白调节剂发生相互作用。

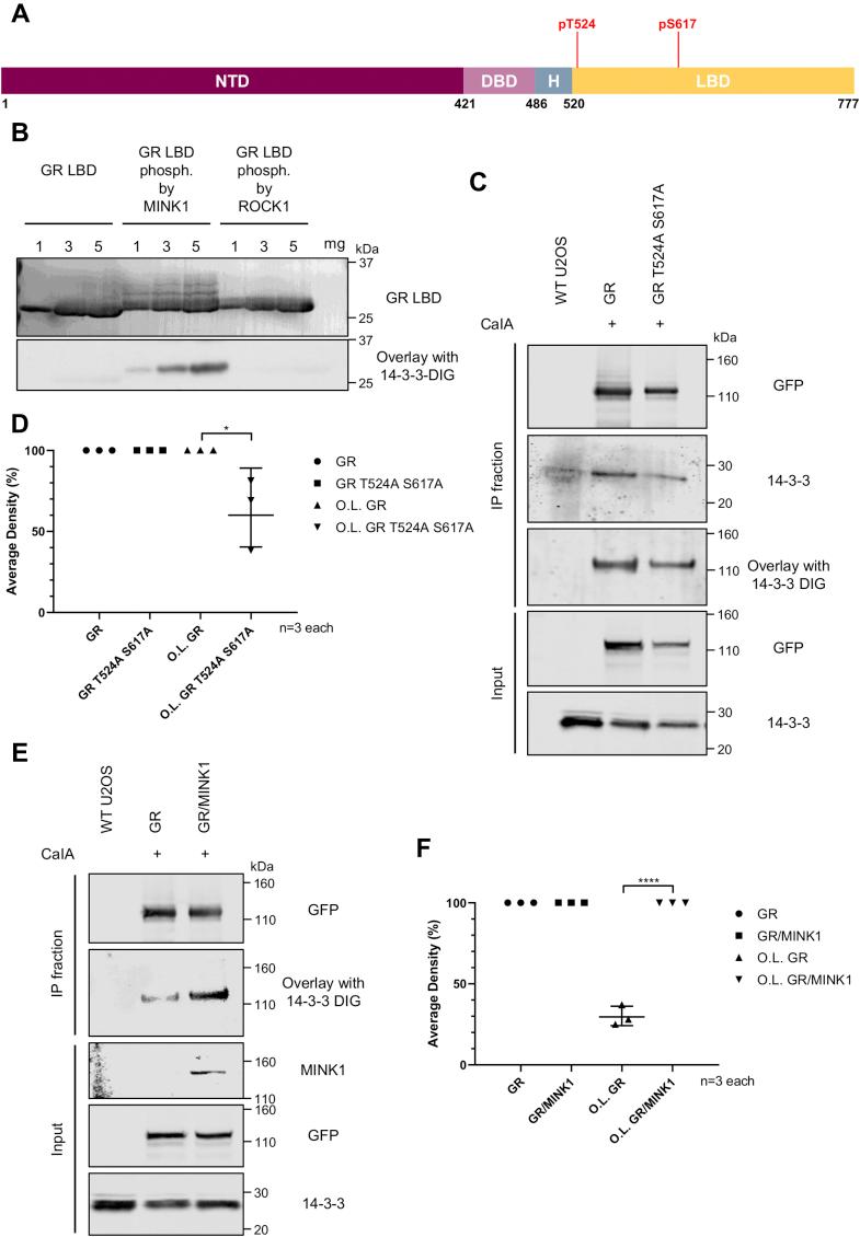
Glucocorticoid receptor Thr524 phosphorylation by MINK1 induces interactions with 14-3-3 protein regulators.

机构信息

Research and Early Development, Respiratory & Immunology, BioPharmaceuticals R&D, AstraZeneca, Gothenburg, Sweden; Laboratory of Chemical Biology, Department of Biomedical Engineering and Institute for Complex Molecular Systems, Technische Universiteit Eindhoven, Eindhoven, The Netherlands.

Research and Early Development, Respiratory & Immunology, BioPharmaceuticals R&D, AstraZeneca, Gothenburg, Sweden.

出版信息

J Biol Chem. 2021 Jan-Jun;296:100551. doi: 10.1016/j.jbc.2021.100551. Epub 2021 Mar 17.

Abstract

The glucocorticoid receptor (GR) is a ligand-dependent transcription factor that plays a central role in inflammation. The GR activity is also modulated via protein-protein interactions, including binding of 14-3-3 proteins induced by GR phosphorylation. However, the specific phosphorylation sites on the GR that trigger these interactions and their functional consequences are less clear. Hence, we sought to examine this system in more detail. We used phosphorylated GR peptides, biophysical studies, and X-ray crystallography to identify key residues within the ligand-binding domain of the GR, T524 and S617, whose phosphorylation results in binding of the representative 14-3-3 protein 14-3-3ζ. A kinase screen identified misshapen-like kinase 1 (MINK1) as responsible for phosphorylating T524 and Rho-associated protein kinase 1 for phosphorylating S617; cell-based approaches confirmed the importance of both GR phosphosites and MINK1 but not Rho-associated protein kinase 1 alone in inducing GR-14-3-3 binding. Together our results provide molecular-level insight into 14-3-3-mediated regulation of the GR and highlight both MINK1 and the GR-14-3-3 axis as potential targets for future therapeutic intervention.

摘要

糖皮质激素受体(GR)是一种配体依赖性转录因子,在炎症中发挥核心作用。GR 的活性还通过蛋白质-蛋白质相互作用进行调节,包括 GR 磷酸化诱导的 14-3-3 蛋白结合。然而,触发这些相互作用的 GR 上的特定磷酸化位点及其功能后果尚不清楚。因此,我们试图更详细地研究这个系统。我们使用磷酸化的 GR 肽、生物物理研究和 X 射线晶体学来鉴定 GR 配体结合域内的关键残基 T524 和 S617,其磷酸化导致代表性的 14-3-3 蛋白 14-3-3ζ 的结合。激酶筛选鉴定出畸形激酶 1(MINK1)负责磷酸化 T524,Rho 相关蛋白激酶 1 负责磷酸化 S617;基于细胞的方法证实了 GR 磷酸化位点和 MINK1 的重要性,但单独的 Rho 相关蛋白激酶 1 则不能诱导 GR-14-3-3 结合。我们的研究结果提供了分子水平上的深入了解,说明了 14-3-3 介导的 GR 调节,并强调了 MINK1 和 GR-14-3-3 轴作为未来治疗干预的潜在靶点。

https://cdn.ncbi.nlm.nih.gov/pmc/blobs/be67/8080530/ff2d25eefaf6/gr1.jpg

相似文献

1
Glucocorticoid receptor Thr524 phosphorylation by MINK1 induces interactions with 14-3-3 protein regulators.
J Biol Chem. 2021 Jan-Jun;296:100551. doi: 10.1016/j.jbc.2021.100551. Epub 2021 Mar 17.
4
AKT1 has dual actions on the glucocorticoid receptor by cooperating with 14-3-3.
Mol Cell Endocrinol. 2017 Jan 5;439:431-443. doi: 10.1016/j.mce.2016.10.002. Epub 2016 Oct 4.
5
Using yeast to study glucocorticoid receptor phosphorylation.
J Steroid Biochem Mol Biol. 1998 Sep;66(5-6):303-18. doi: 10.1016/s0960-0760(98)00057-0.
7
Glucocorticoid receptor activation signals through forkhead transcription factor 3a in breast cancer cells.
Mol Endocrinol. 2006 Oct;20(10):2304-14. doi: 10.1210/me.2006-0131. Epub 2006 May 11.
9
Modulation of glucocorticoid receptor function via phosphorylation.
Ann N Y Acad Sci. 2004 Jun;1024:86-101. doi: 10.1196/annals.1321.007.
10
Phosphorylation of glucocorticoid receptor tau1c transactivation domain enhances binding to CREB binding protein (CBP) TAZ2.
Biochem Biophys Res Commun. 2015 Jan 30;457(1):119-23. doi: 10.1016/j.bbrc.2014.12.021. Epub 2014 Dec 13.

引用本文的文献

2
Glucocorticoids, their uses, sexual dimorphisms, and diseases: new concepts, mechanisms, and discoveries.
Physiol Rev. 2024 Jan 1;104(1):473-532. doi: 10.1152/physrev.00021.2023. Epub 2023 Sep 21.
3
Genomics, Origin and Selection Signals of Loudi Cattle in Central Hunan.
Biology (Basel). 2022 Dec 7;11(12):1775. doi: 10.3390/biology11121775.
4
Designing Selective Drug-like Molecular Glues for the Glucocorticoid Receptor/14-3-3 Protein-Protein Interaction.
J Med Chem. 2022 Dec 22;65(24):16818-16828. doi: 10.1021/acs.jmedchem.2c01635. Epub 2022 Dec 9.
5
Proteomics profiles of blood glucose-related proteins involved in a Chinese longevity cohort.
Clin Proteomics. 2022 Dec 3;19(1):45. doi: 10.1186/s12014-022-09382-w.
6
Uncovering post-translational modification-associated protein-protein interactions.
Curr Opin Struct Biol. 2022 Jun;74:102352. doi: 10.1016/j.sbi.2022.102352. Epub 2022 Mar 22.
7
Phosphorylated and Phosphomimicking Variants May Differ-A Case Study of 14-3-3 Protein.
Front Chem. 2022 Mar 7;10:835733. doi: 10.3389/fchem.2022.835733. eCollection 2022.
8
Studying the Structures of Relaxed and Fuzzy Interactions: The Diverse World of S100 Complexes.
Front Mol Biosci. 2021 Oct 11;8:749052. doi: 10.3389/fmolb.2021.749052. eCollection 2021.

本文引用的文献

1
Intrinsic disorder associated with 14-3-3 proteins and their partners.
Prog Mol Biol Transl Sci. 2019;166:19-61. doi: 10.1016/bs.pmbts.2019.03.007. Epub 2019 Apr 4.
2
The PRIDE database and related tools and resources in 2019: improving support for quantification data.
Nucleic Acids Res. 2019 Jan 8;47(D1):D442-D450. doi: 10.1093/nar/gky1106.
3
A Thermodynamic Model for Multivalency in 14-3-3 Protein-Protein Interactions.
J Am Chem Soc. 2018 Oct 31;140(43):14498-14510. doi: 10.1021/jacs.8b09618. Epub 2018 Oct 18.
6
Roles of 14-3-3β and γ in regulation of the glucocorticoid receptor transcriptional activation and hepatic gluconeogenesis.
Biochem Biophys Res Commun. 2018 Jun 27;501(3):800-806. doi: 10.1016/j.bbrc.2018.05.077. Epub 2018 May 18.
7
GR-regulating Serine/Threonine Kinases: New Physiologic and Pathologic Implications.
Trends Endocrinol Metab. 2018 Apr;29(4):260-270. doi: 10.1016/j.tem.2018.01.010. Epub 2018 Feb 28.
8
New Insights in Glucocorticoid Receptor Signaling-More Than Just a Ligand-Binding Receptor.
Front Endocrinol (Lausanne). 2017 Feb 6;8:16. doi: 10.3389/fendo.2017.00016. eCollection 2017.
10
Immune regulation by glucocorticoids.
Nat Rev Immunol. 2017 Apr;17(4):233-247. doi: 10.1038/nri.2017.1. Epub 2017 Feb 13.

文献AI研究员

20分钟写一篇综述,助力文献阅读效率提升50倍。

立即体验

用中文搜PubMed

大模型驱动的PubMed中文搜索引擎

马上搜索

文档翻译

学术文献翻译模型,支持多种主流文档格式。

立即体验