Suppr超能文献

耳聋小鼠模型中耳蜗毛细胞自噬和凋亡的上调

Up-regulation of autophagy and apoptosis of cochlear hair cells in mouse models for deafness.

作者信息

Xu Fei-Long, Cheng Yanjie, Yan Wenya

机构信息

Department of Otology, The First Affiliated Hospital of Zhengzhou University, Henan, China.

出版信息

Arch Med Sci. 2018 Apr 23;17(2):535-541. doi: 10.5114/aoms.2018.75348. eCollection 2021.

Abstract

INTRODUCTION

Hearing loss is one of the most common sensory disorders. Recent findings have shown that the apoptotic program and autophagy are related to hearing loss. The aim of the study was to explore the effects of noise and cisplatin exposure on apoptosis and autophagy in the hair cells of the cochleae.

MATERIAL AND METHODS

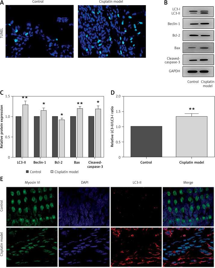
C57BL/6 mice were randomly divided into 3 groups ( = 10 for each): the control group, the noise model group and the cisplatin model group. Auditory brainstem response (ABR) measurements were used to detect the hearing thresholds. TUNEL assay was used to evaluate cell apoptosis. Western blot and immunofluorescence were performed to examine the apoptosis- and autophagy-related proteins.

RESULTS

The mice exhibited substantial hearing loss after noise and cisplatin exposure. Additionally, more TUNEL positive cells were observed in the mice after noise and cisplatin exposure compared with the control group. Moreover, the protein expression levels of Beclin-1, LC3-II, Bax and cleaved caspase-3 were significantly increased, while the expression of Bcl-2 was notably decreased in the cochlea after noise ( = 0.0278, 0.0075, 0.0142, 0.0158, 0.0131 respectively) and cisplatin ( = 0.0220, 0.0075, 0.0024, 0.0161, 0.0452 respectively) exposure compared with the control group. Besides, the ratio of LC3-II/LC3-I was substantially higher in the mice treated by cisplatin ( = 0.0046) and noise ( = 0.0220) compared with the control group.

CONCLUSIONS

Our findings demonstrated for the first time that noise and cisplatin exposure promoted apoptosis and autophagy in the hair cells of the cochleae. This study provides new insights into the mechanisms of noise- or cisplatin-induced hearing loss.

摘要

引言

听力损失是最常见的感觉障碍之一。最近的研究结果表明,凋亡程序和自噬与听力损失有关。本研究的目的是探讨噪声和顺铂暴露对耳蜗毛细胞凋亡和自噬的影响。

材料与方法

将C57BL/6小鼠随机分为3组(每组n = 10):对照组、噪声模型组和顺铂模型组。采用听性脑干反应(ABR)测量来检测听力阈值。采用TUNEL法评估细胞凋亡。进行蛋白质免疫印迹法和免疫荧光法检测凋亡和自噬相关蛋白。

结果

噪声和顺铂暴露后,小鼠出现明显的听力损失。此外,与对照组相比,噪声和顺铂暴露后的小鼠中观察到更多TUNEL阳性细胞。而且,噪声(分别为P = 0.0278、0.0075、0.0142、0.0158、0.0131)和顺铂(分别为P = 0.0220、0.0075、0.0024、0.0161、0.0452)暴露后,耳蜗中Beclin-1、LC3-II、Bax和裂解的caspase-3的蛋白表达水平显著升高,而Bcl-2的表达明显降低。此外,与对照组相比,顺铂(P = 0.0046)和噪声(P = 0.0220)处理的小鼠中LC3-II/LC3-I的比值显著更高。

结论

我们的研究结果首次表明,噪声和顺铂暴露促进了耳蜗毛细胞的凋亡和自噬。本研究为噪声或顺铂诱导的听力损失机制提供了新的见解。

https://cdn.ncbi.nlm.nih.gov/pmc/blobs/9a06/7959062/91370b2f8e32/AMS-17-2-80768-g001.jpg

文献AI研究员

20分钟写一篇综述,助力文献阅读效率提升50倍。

立即体验

用中文搜PubMed

大模型驱动的PubMed中文搜索引擎

马上搜索

文档翻译

学术文献翻译模型,支持多种主流文档格式。

立即体验