Suppr超能文献

茶多酚EGCG通过下调STAT3抑制结肠癌细胞的增殖和迁移。

Tea polyphenol EGCG inhibited colorectal-cancer-cell proliferation and migration via downregulation of STAT3.

作者信息

Luo Ke-Wang, Xia Jun, Cheng Bao-Hui, Gao Han-Chao, Fu Li-Wu, Luo Xin-Le

机构信息

Key Laboratory, People's Hospital of Longhua, Shenzhen, Guangdong, P. R. China.

Key Laboratory of Medical Programming Technology, Shenzhen Second People's Hospital, The First Affiliated Hospital of Shenzhen University, Shenzhen, Guangdong, P. R. China.

出版信息

Gastroenterol Rep (Oxf). 2020 Dec 3;9(1):59-70. doi: 10.1093/gastro/goaa072. eCollection 2021 Jan.

Abstract

BACKGROUND

Green tea is a popular beverage worldwide and epigallocatechin-3-gallate (EGCG) is the most bioactive polyphenol in green tea. Our study aims to investigate the anti-proliferation and anti-migration effects of EGCG against colorectal-cancer SW480, SW620, and LS411N cells, and elucidate the underlying mechanism.

METHODS

The anti-proliferation and anti-migration effects of EGCG against colon-cancer cells were evaluated using MTT, scratch-wound-healing, and transwell-migration assays. The effects of EGCG on apoptosis were assessed by Annexin V-FITC/PI double staining and JC-1 staining. Besides, Western blotting was employed to detect the protein-expression level and elucidate the underlying pathways. Real-time qPCR and dual-luciferase reporter assay were adopted to determine the mRNA level and promoter activity.

RESULTS

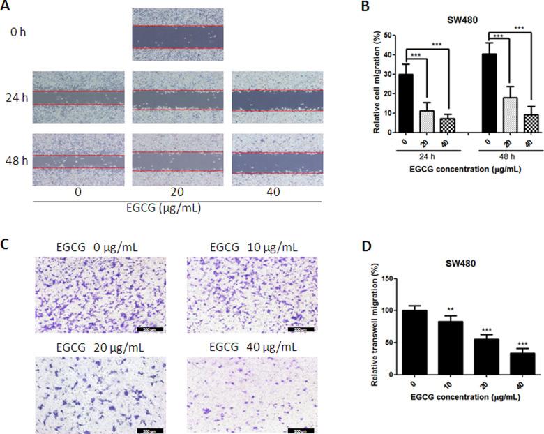
Our results demonstrated that treatment with EGCG resulted in significant inhibition of cell proliferation by the induction of apoptosis. EGCG also inhibited SW480 cell migration in a dose-dependent manner as assessed by wound-healing and transwell-migration assays. Western blot confirmed that EGCG induced apoptosis by the activation of Caspase-3 and PARP. In addition, both STAT3 and phosphorylated STAT3 (p-STAT3) were downregulated significantly by EGCG in three selected colorectal-cancer cell lines. EGCG treatment also resulted in a significant decrease in Bcl-2, MCL-1, and Vimentin, and an increase in E-cadherin. When STAT3 was inhibited, EGCG showed no obvious effect on cell proliferation and migration. Further investigation by luciferase-reporter-activity assay showed that EGCG suppressed the promoter activity of STAT3 and downregulated the transcription of STAT3.

CONCLUSION

Our study presents evidence on the anti-proliferation and anti-migration effects of EGCG against colorectal-cancer SW480, SW620, and LS411N cells by downregulating the expression of STAT3 and suggests that EGCG could be an effective and natural supplement for colon-cancer treatment.

摘要

背景

绿茶是全球广受欢迎的饮品,表没食子儿茶素没食子酸酯(EGCG)是绿茶中生物活性最强的多酚类物质。本研究旨在探讨EGCG对结直肠癌SW480、SW620和LS411N细胞的抗增殖和抗迁移作用,并阐明其潜在机制。

方法

采用MTT法、划痕愈合实验和Transwell迁移实验评估EGCG对结肠癌细胞的抗增殖和抗迁移作用。通过Annexin V-FITC/PI双染和JC-1染色评估EGCG对细胞凋亡的影响。此外,采用蛋白质印迹法检测蛋白表达水平并阐明潜在通路。采用实时定量PCR和双荧光素酶报告基因检测法确定mRNA水平和启动子活性。

结果

我们的结果表明,EGCG处理可通过诱导凋亡显著抑制细胞增殖。伤口愈合实验和Transwell迁移实验评估结果显示,EGCG还以剂量依赖方式抑制SW480细胞迁移。蛋白质印迹证实,EGCG通过激活Caspase-3和PARP诱导凋亡。此外,在三种选定的结直肠癌细胞系中,EGCG均显著下调STAT3和磷酸化STAT3(p-STAT3)。EGCG处理还导致Bcl-2、MCL-1和波形蛋白显著减少,E-钙黏蛋白增加。抑制STAT3时,EGCG对细胞增殖和迁移无明显影响。荧光素酶报告基因活性检测进一步研究表明,EGCG抑制STAT3的启动子活性并下调STAT3的转录。

结论

我们的研究提供了证据,证明EGCG通过下调STAT3表达对结直肠癌SW480、SW620和LS411N细胞具有抗增殖和抗迁移作用,并表明EGCG可能是一种有效的结肠癌治疗天然补充剂。

https://cdn.ncbi.nlm.nih.gov/pmc/blobs/76df/7962736/89594259e62a/goaa072f1.jpg

文献AI研究员

20分钟写一篇综述,助力文献阅读效率提升50倍。

立即体验

用中文搜PubMed

大模型驱动的PubMed中文搜索引擎

马上搜索

文档翻译

学术文献翻译模型,支持多种主流文档格式。

立即体验