Suppr超能文献

PADI2催化的MEK1瓜氨酸化激活ERK1/2并促进子宫内膜癌中IGF2BP1介导的SOX2 mRNA稳定性。

PADI2-Catalyzed MEK1 Citrullination Activates ERK1/2 and Promotes IGF2BP1-Mediated SOX2 mRNA Stability in Endometrial Cancer.

作者信息

Xue Teng, Liu Xiaoqiu, Zhang Mei, E Qiukai, Liu Shuting, Zou Maosheng, Li Ying, Ma Zhinan, Han Yun, Thompson Paul, Zhang Xuesen

机构信息

State Key Laboratory of Reproductive Medicine Nanjing Medical University Nanjing Jiangsu 211166 China.

Key Laboratory of Pathogen Biology of Jiangsu Province Department of Microbiology Nanjing Medical University Nanjing Jiangsu 211166 China.

出版信息

Adv Sci (Weinh). 2021 Jan 29;8(6):2002831. doi: 10.1002/advs.202002831. eCollection 2021 Mar.

Abstract

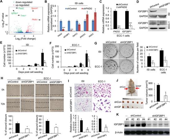
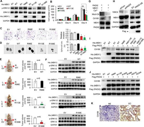
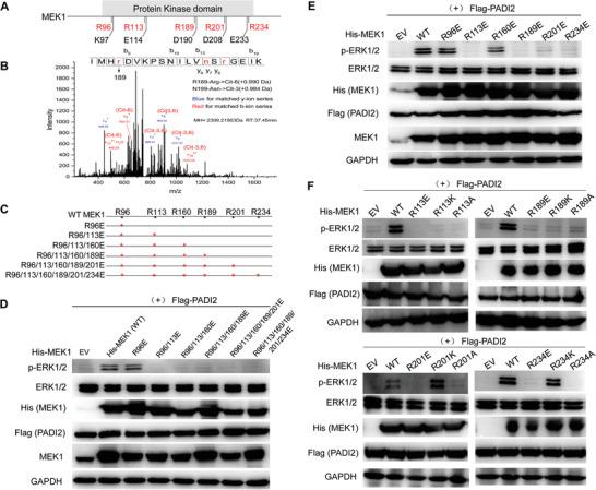
Peptidylarginine deiminase II (PADI2) converts positively charged arginine residues to neutrally charged citrulline, and this activity has been associated with the onset and progression of multiple cancers. However, a role for PADI2 in endometrial cancer (EC) has not been previously explored. This study demonstrates that PADI2 is positively associated with EC proregression. Mechanistically, PADI2 interacting and catalyzing MEK1 citrullination at arginine 113/189 facilitates MEK1 on extracellular signal-regulated protein kinases 1/2 (ERK1/2) phosphorylation, which activates insulin-like growth factor-II binding protein 1 (IGF2BP1) expression. Furthermore, RNA immunoprecipitation (RIP) and RNA stability analyses reveal that IGF2BP1 binds to the mA sites in -3'UTR to prevent mRNA degradation. Dysregulation of IGF2BP1 by PADI2/MEK1/ERK signaling results in abnormal accumulation of oncogenic SOX2 expression, therefore supporting the malignant state of EC. Finally, PADI2 gene silencing, inhibiting MEK1 citrullination by PADI2 inhibitor, or mutation of MEK1 R113/189 equally inhibits EC progression. These data demonstrate that PADI2-catalyzed MEK1 R113/189 citrullination is a critical diver for EC malignancies and suggest that targeting PADI2/MEK1 can be a potential therapeutic approach in patients with EC.

摘要

肽基精氨酸脱亚氨酶II(PADI2)可将带正电荷的精氨酸残基转化为带中性电荷的瓜氨酸,这种活性与多种癌症的发生和进展有关。然而,PADI2在子宫内膜癌(EC)中的作用此前尚未被探索。本研究表明,PADI2与EC进展呈正相关。从机制上讲,PADI2与MEK1相互作用并催化其113/189位精氨酸的瓜氨酸化,促进细胞外信号调节蛋白激酶1/2(ERK1/2)上的MEK1磷酸化,从而激活胰岛素样生长因子-II结合蛋白1(IGF2BP1)的表达。此外,RNA免疫沉淀(RIP)和RNA稳定性分析表明,IGF2BP1与-3'UTR中的mA位点结合以防止mRNA降解。PADI2/MEK1/ERK信号通路对IGF2BP1的失调导致致癌性SOX2表达异常积累,因此支持了EC的恶性状态。最后,PADI2基因沉默、用PADI2抑制剂抑制MEK1瓜氨酸化或MEK1 R113/189突变均能同等程度地抑制EC进展。这些数据表明,PADI2催化的MEK1 R113/189瓜氨酸化是EC恶性肿瘤的关键驱动因素,并表明靶向PADI2/MEK1可能是EC患者的一种潜在治疗方法。

https://cdn.ncbi.nlm.nih.gov/pmc/blobs/c96f/7967072/9e4f778390bd/ADVS-8-2002831-g006.jpg

文献AI研究员

20分钟写一篇综述,助力文献阅读效率提升50倍。

立即体验

用中文搜PubMed

大模型驱动的PubMed中文搜索引擎

马上搜索

文档翻译

学术文献翻译模型,支持多种主流文档格式。

立即体验