Suppr超能文献

METTL3 通过 mA-IGF2BP2 依赖的机制促进结直肠癌的肿瘤进展。

METTL3 facilitates tumor progression via an mA-IGF2BP2-dependent mechanism in colorectal carcinoma.

机构信息

State Key Laboratory of Oncology in South China, Collaborative Innovation Center for Cancer Medicine, Sun Yat-sen University Cancer Center, 651 Dongfeng East Road, Guangzhou, 510060, People's Republic of China.

Department of Medical Oncology, Sun Yat-sen University Cancer Center, Guangzhou, 510060, China.

出版信息

Mol Cancer. 2019 Jun 24;18(1):112. doi: 10.1186/s12943-019-1038-7.

Abstract

BACKGROUND

Colorectal carcinoma (CRC) is one of the most common malignant tumors, and its main cause of death is tumor metastasis. RNA N-methyladenosine (mA) is an emerging regulatory mechanism for gene expression and methyltransferase-like 3 (METTL3) participates in tumor progression in several cancer types. However, its role in CRC remains unexplored.

METHODS

Western blot, quantitative real-time PCR (RT-qPCR) and immunohistochemical (IHC) were used to detect METTL3 expression in cell lines and patient tissues. Methylated RNA immunoprecipitation sequencing (MeRIP-seq) and transcriptomic RNA sequencing (RNA-seq) were used to screen the target genes of METTL3. The biological functions of METTL3 were investigated in vitro and in vivo. RNA pull-down and RNA immunoprecipitation assays were conducted to explore the specific binding of target genes. RNA stability assay was used to detect the half-lives of the downstream genes of METTL3.

RESULTS

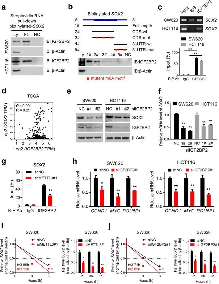
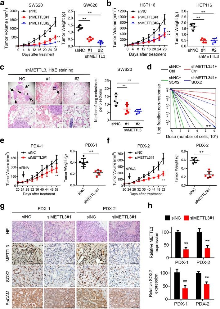
Using TCGA database, higher METTL3 expression was found in CRC metastatic tissues and was associated with a poor prognosis. MeRIP-seq revealed that SRY (sex determining region Y)-box 2 (SOX2) was the downstream gene of METTL3. METTL3 knockdown in CRC cells drastically inhibited cell self-renewal, stem cell frequency and migration in vitro and suppressed CRC tumorigenesis and metastasis in both cell-based models and PDX models. Mechanistically, methylated SOX2 transcripts, specifically the coding sequence (CDS) regions, were subsequently recognized by the specific mA "reader", insulin-like growth factor 2 mRNA binding protein 2 (IGF2BP2), to prevent SOX2 mRNA degradation. Further, SOX2 expression positively correlated with METTL3 and IGF2BP2 in CRC tissues. The combined IHC panel, including "writer", "reader", and "target", exhibited a better prognostic value for CRC patients than any of these components individually.

CONCLUSIONS

Overall, our study revealed that METTL3, acting as an oncogene, maintained SOX2 expression through an mA-IGF2BP2-dependent mechanism in CRC cells, and indicated a potential biomarker panel for prognostic prediction in CRC.

摘要

背景

结直肠癌(CRC)是最常见的恶性肿瘤之一,其主要死亡原因是肿瘤转移。RNA N6-甲基腺苷(m6A)是一种新兴的基因表达调控机制,甲基转移酶样 3(METTL3)参与了多种癌症类型的肿瘤进展。然而,其在 CRC 中的作用尚不清楚。

方法

采用 Western blot、定量实时 PCR(RT-qPCR)和免疫组织化学(IHC)检测细胞系和患者组织中 METTL3 的表达。采用 m6A RNA 免疫沉淀测序(MeRIP-seq)和转录组 RNA 测序(RNA-seq)筛选 METTL3 的靶基因。在体外和体内研究 METTL3 的生物学功能。采用 RNA 下拉和 RNA 免疫沉淀实验探索靶基因的特异性结合。采用 RNA 稳定性实验检测 METTL3 下游基因的半衰期。

结果

利用 TCGA 数据库,发现 CRC 转移组织中 METTL3 表达较高,与预后不良相关。MeRIP-seq 显示 SOX2 是 METTL3 的下游基因。CRC 细胞中 METTL3 的敲低显著抑制了体外细胞自我更新、干细胞频率和迁移,并抑制了细胞模型和 PDX 模型中的 CRC 肿瘤发生和转移。机制上,甲基化的 SOX2 转录本,特别是编码序列(CDS)区域,随后被特定的 mA“阅读器”胰岛素样生长因子 2 mRNA 结合蛋白 2(IGF2BP2)识别,以防止 SOX2 mRNA 降解。此外,CRC 组织中 METTL3 和 IGF2BP2 与 SOX2 表达呈正相关。与这些成分中的任何一个相比,包括“writer”、“reader”和“target”的联合 IHC 面板对 CRC 患者的预后具有更好的预测价值。

结论

总之,我们的研究表明,METTL3 作为一种癌基因,通过 mA-IGF2BP2 依赖的机制在 CRC 细胞中维持 SOX2 的表达,并为 CRC 的预后预测提供了一个潜在的生物标志物组合。

https://cdn.ncbi.nlm.nih.gov/pmc/blobs/bc74/6589893/7122dae79c44/12943_2019_1038_Fig1_HTML.jpg

文献AI研究员

20分钟写一篇综述,助力文献阅读效率提升50倍。

立即体验

用中文搜PubMed

大模型驱动的PubMed中文搜索引擎

马上搜索

文档翻译

学术文献翻译模型,支持多种主流文档格式。

立即体验