Suppr超能文献

m6A 甲基化 EphA2 和 VEGFA 通过 IGF2BP2/3 调控促进结直肠癌中的血管生成拟态形成,通过 PI3K/AKT 和 ERK1/2 信号通路。

m6A methylated EphA2 and VEGFA through IGF2BP2/3 regulation promotes vasculogenic mimicry in colorectal cancer via PI3K/AKT and ERK1/2 signaling.

机构信息

School of Life Science and Technology, State Key Laboratory of Urban Water Resource and Environment, Harbin Institute of Technology, Harbin, 150001, Heilongjiang, China.

School of Life Science and Technology, Computational Biology Research Center, Harbin Institute of Technology, Harbin, 150001, Heilongjiang, China.

出版信息

Cell Death Dis. 2022 May 21;13(5):483. doi: 10.1038/s41419-022-04950-2.

Abstract

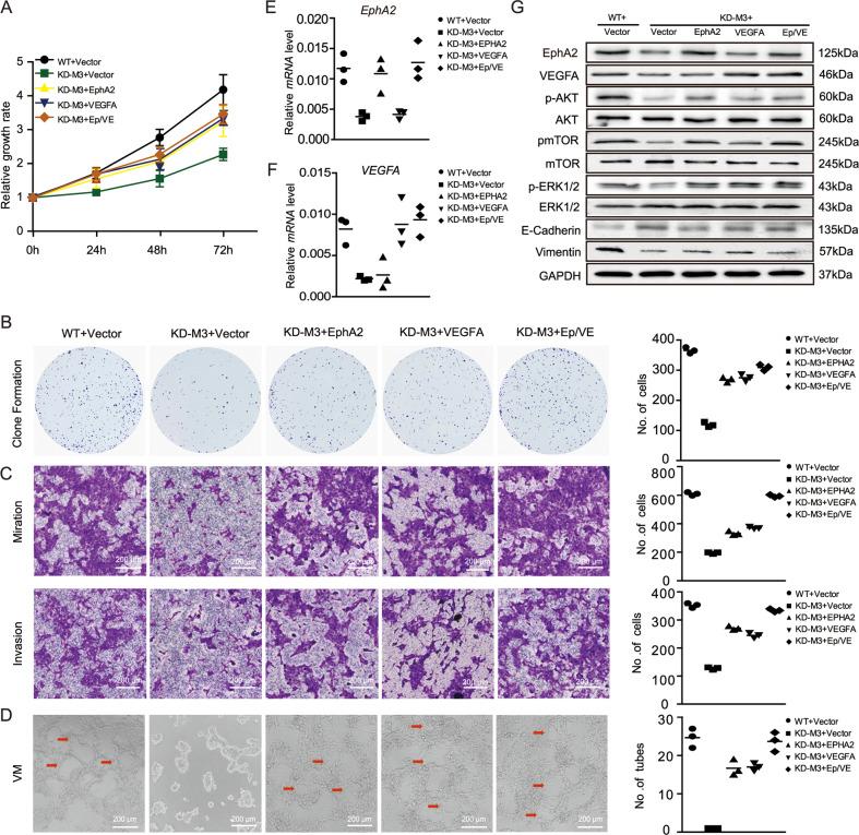
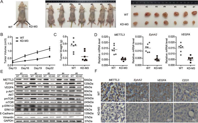
Exploring the epigenetic regulation mechanism of colorectal cancer (CRC) from the perspective of N6-methyladenosine (m6A) modification may provide a new target for tumor therapy. Analysis using high-throughput RNA-seq profile from TCGA found that the gene expression of Methyltransferase-like 3 (METTL3) was significantly upregulated among 20 m6A binding proteins in CRC, which was also validated in CRC cancer tissues and cell lines. Moreover, transcriptome sequencing in METTL3 knockdown cells using CRISPR/Cas9 editing suggested that EphA2 and VEGFA were differential expression, which were enriched in the vasculature development, PI3K/AKT and ERK1/2 signal pathway through the functional enrichment analysis. The results in vitro revealed that METTL3 as the m6A "writers" participates the methylation of EphA2 and VEGFA, which were recognized by the m6A "readers", insulin-like growth factor 2 mRNA binding protein 2/3 (IGF2BP2/3), to prevent their mRNA degradation. In addition, EphA2 and VEGFA targeted by METTL3 via different IGF2BP-dependent mechanisms were found to promote vasculogenic mimicry (VM) formation via PI3K/AKT/mTOR and ERK1/2 signaling in CRC. The study suggests that intervention with m6A-binding proteins (METTL3 and IGF2BP2/3) may provide a potential diagnostic or prognostic target of VM-based anti-metastasis drugs for CRC.

摘要

从 N6-甲基腺苷(m6A)修饰的角度探索结直肠癌(CRC)的表观遗传调控机制,可能为肿瘤治疗提供新的靶点。利用 TCGA 的高通量 RNA-seq 谱进行分析,发现 20 种 m6A 结合蛋白中,METTL3 在 CRC 中的基因表达明显上调,这在 CRC 癌组织和细胞系中也得到了验证。此外,使用 CRISPR/Cas9 编辑在 METTL3 敲低细胞中的转录组测序表明,EphA2 和 VEGFA 存在差异表达,通过功能富集分析,这些基因富集于血管发育、PI3K/AKT 和 ERK1/2 信号通路。体外研究结果表明,METTL3 作为 m6A“writers”,参与 EphA2 和 VEGFA 的甲基化,这些 m6A 被 m6A“reader”胰岛素样生长因子 2 mRNA 结合蛋白 2/3(IGF2BP2/3)识别,以防止它们的 mRNA 降解。此外,通过不同的 IGF2BP 依赖性机制靶向 METTL3 的 EphA2 和 VEGFA 被发现通过 PI3K/AKT/mTOR 和 ERK1/2 信号通路促进 CRC 中的血管生成拟态(VM)形成。该研究表明,干预 m6A 结合蛋白(METTL3 和 IGF2BP2/3)可能为基于 VM 的抗转移药物提供 CRC 的潜在诊断或预后靶点。

https://cdn.ncbi.nlm.nih.gov/pmc/blobs/3101/9122982/1cbf314f3e6f/41419_2022_4950_Fig1_HTML.jpg

文献AI研究员

20分钟写一篇综述,助力文献阅读效率提升50倍。

立即体验

用中文搜PubMed

大模型驱动的PubMed中文搜索引擎

马上搜索

文档翻译

学术文献翻译模型,支持多种主流文档格式。

立即体验