Suppr超能文献

N6-甲基腺苷诱导的circ1662通过加速YAP1核定位促进结直肠癌转移。

N6-methyladenosine-induced circ1662 promotes metastasis of colorectal cancer by accelerating YAP1 nuclear localization.

作者信息

Chen Chen, Yuan Weitang, Zhou Quanbo, Shao Bo, Guo Yuying, Wang Weiwei, Yang Shuaixi, Guo Yaxin, Zhao Luyang, Dang Qin, Yang Xiuxiu, Wang Guixian, Kang Qiaozhen, Ji Zhenyu, Liu Jinbo, Sun Zhenqiang

机构信息

Department of Colorectal Surgery, The First Affiliated Hospital of Zhengzhou University, Zhengzhou 450052, Henan, China.

School of Life Science, Zhengzhou University, Zhengzhou, 450001, Henan, China.

出版信息

Theranostics. 2021 Feb 25;11(9):4298-4315. doi: 10.7150/thno.51342. eCollection 2021.

Abstract

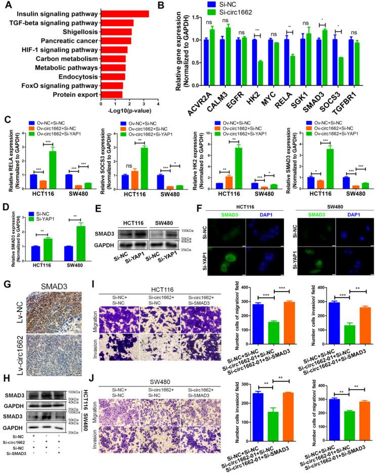
Tumor metastasis is the leading cause of death in patients with colorectal cancer (CRC). Circular RNAs (circRNAs) have been shown to be involved in cancer progression. However, the regulatory mechanisms of circRNAs involved in CRC tumor metastasis are currently unknown. High-throughput sequencing was performed on 6 pairs of CRC and adjacent normal tissues to identify the expression profiles of mRNA and circRNA. circ1662 was assessed by RNA-ISH and IHC of a tissue chip. The function of circ1662 in CRC was evaluated by knocking down or overexpressing circ1662. MeRIP-qPCR, RIP-qPCR, and RNA pull-down were performed to determine the relationship between METTL3, circ1662, and YAP1. A novel circRNA, circ1662, exhibited significantly higher expression in CRC tissues than paired normal tissues. High circ1662 expression was correlated with poor prognosis and tumor depth in patients with CRC. Functionally, circ1662 promoted CRC cell invasion and migration by controlling EMT and . Mechanistically, circ1662 directly bound to YAP1 and accelerated its nuclear accumulation to regulate the SMAD3 pathway. Additionally, circ1662 enhanced CRC invasion and migration depending on YAP1 and SMAD3. Interestingly, METTL3 induced circ1662 expression by binding its flanking sequences and installing m6A modifications. Clinically, circ1662 expression strongly correlated with METTL3 and YAP1 protein expression. Moreover, YAP1 expression was negatively correlated with SMAD3 expression. METTL3-induced circ1662 promoted CRC cell invasion and migration by accelerating YAP1 nuclear transport. This result implies that circ1662 is a new prognostic and therapeutic marker for CRC metastasis.

摘要

肿瘤转移是结直肠癌(CRC)患者死亡的主要原因。环状RNA(circRNAs)已被证明参与癌症进展。然而,目前尚不清楚circRNAs参与CRC肿瘤转移的调控机制。对6对CRC组织和相邻正常组织进行高通量测序,以鉴定mRNA和circRNA的表达谱。通过组织芯片的RNA原位杂交(RNA-ISH)和免疫组化(IHC)评估circ1662。通过敲低或过表达circ1662来评估其在CRC中的功能。进行甲基化RNA免疫沉淀定量PCR(MeRIP-qPCR)、RNA免疫沉淀定量PCR(RIP-qPCR)和RNA下拉实验,以确定甲基转移酶样3(METTL3)、circ1662和Yes相关蛋白1(YAP1)之间的关系。一种新的circRNA,即circ1662,在CRC组织中的表达明显高于配对的正常组织。circ1662高表达与CRC患者的不良预后和肿瘤深度相关。在功能上,circ1662通过控制上皮-间质转化(EMT)促进CRC细胞的侵袭和迁移。机制上,circ1662直接与YAP1结合并加速其核内积累,以调节SMAD3信号通路。此外,circ1662依赖YAP1和SMAD3增强CRC的侵袭和迁移。有趣的是,METTL3通过结合其侧翼序列并安装N6-甲基腺苷(m6A)修饰来诱导circ1662表达。临床上,circ1662表达与METTL3和YAP1蛋白表达密切相关。此外,YAP1表达与SMAD3表达呈负相关。METTL3诱导的circ1662通过加速YAP1核转运促进CRC细胞的侵袭和迁移。这一结果表明,circ1662是CRC转移的一个新的预后和治疗标志物。

https://cdn.ncbi.nlm.nih.gov/pmc/blobs/fbc1/7977475/30d5403625a7/thnov11p4298g001.jpg

文献AI研究员

20分钟写一篇综述,助力文献阅读效率提升50倍。

立即体验

用中文搜PubMed

大模型驱动的PubMed中文搜索引擎

马上搜索

文档翻译

学术文献翻译模型,支持多种主流文档格式。

立即体验