Suppr超能文献

N6-甲基腺苷修饰的环状TEAD1稳定Yap1 mRNA以促进脊索瘤肿瘤发生。

N6-methyladenosine-modified circTEAD1 stabilizes Yap1 mRNA to promote chordoma tumorigenesis.

作者信息

Li Hanwen, Tang Yingchuang, Ruan Xingbang, Zhang Junxin, Liu Hao, Yu Shiyu, Chen Hao, Yang Huilin, Zhang Kai, Chen Kangwu

机构信息

Department of Orthopedic Surgery, The First Affiliated Hospital of Soochow University, Suzhou, People's Republic of China.

Institute of Translational Medicine, Medical College, Yangzhou University, Yangzhou, People's Republic of China.

出版信息

Clin Transl Med. 2024 Apr;14(4):e1658. doi: 10.1002/ctm2.1658.

Abstract

BACKGROUND

Chordoma, a rare bone tumour with aggressive local invasion and high recurrence rate with limited understanding of its molecular mechanisms. Circular RNAs (circRNAs) have been extensively implicated in tumorigenesis, yet their involvement in chordoma remains largely unexplored. N6-methyladenosine (m6A) modification holds a crucial function in regulating protein translation, RNA degradation and transcription.

METHODS

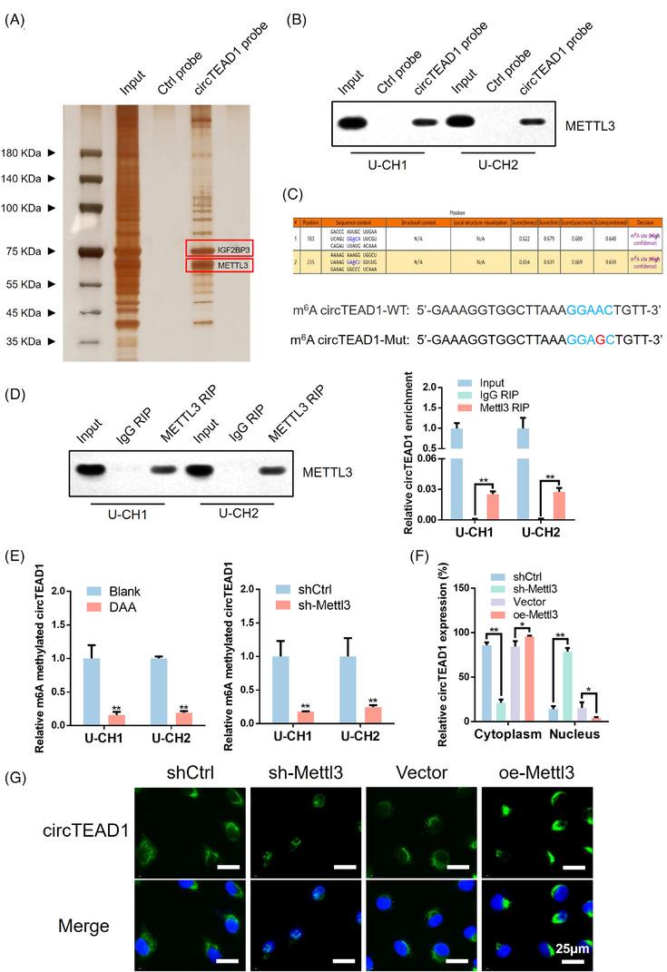
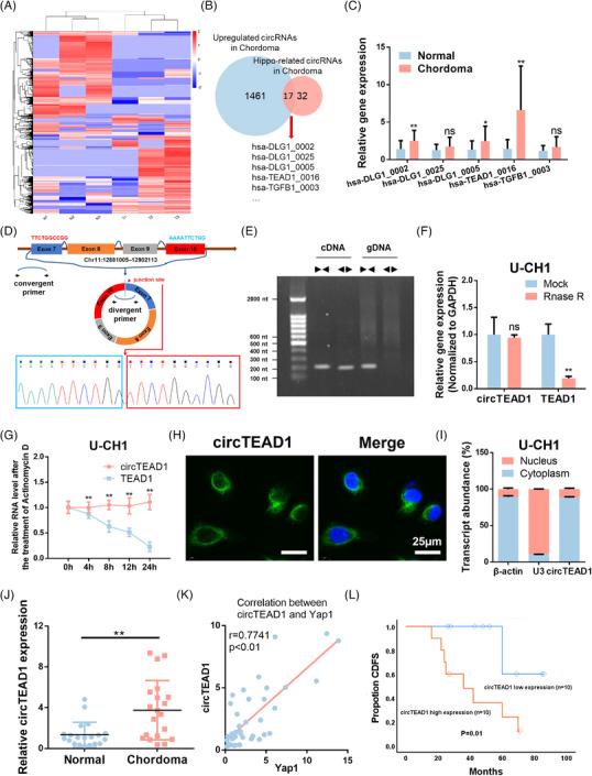
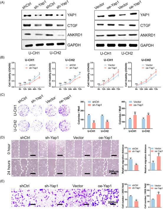
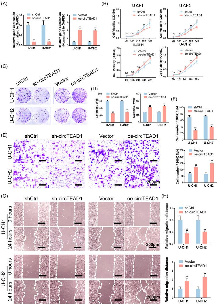
Initially, screening and validation of circTEAD1 in chordoma were conducted by high-throughput sequencing. Subsequently, sh-circTEAD1 and an overexpression plasmid were constructed. Colony formation assays, cell counting kit-8, Transwell and wound healing assays were utilized to validate the function of circTEAD1 in vitro. RNA pull-down assays identified the binding proteins of circTEAD1, which underwent verification through RNA immunoprecipitation (RIP). Methylated RIP assays were conducted to detect the m6A binding sites. Following this, luciferase assay, RT-qPCR, RIP and Western blotting analyses were conducted, revealing that Yap1 was the direct target of circTEAD1. Afterwards, the same methods were utilized for the validation of the function of Yap1 in chordoma in vitro. Finally, the regulatory relationship between circTEAD1 and Yap1 in chordoma was verified by an in vivo tumour formation assay.

RESULTS

CircTEAD1 was identified as an upregulated circRNA in chordoma specimens, with heightened circTEAD1 expression emerging as a prognostic indicator. In vitro experiments convincingly demonstrated that circTEAD1 significantly promoted chordoma cell invasion, migration and aggressiveness. Furthermore, the analysis revealed that methyltransferase-like 3-mediated m6A modification facilitated the cytoplasmic export of circTEAD1. The circTEAD1/IGF2BP3/Yap1 mRNA RNA-protein ternary complex not only bolstered the stability of Yap1 mRNA but also exerted a pivotal role in driving chordoma tumorigenesis.

CONCLUSIONS

In this study, the role of m6A-modified circTEAD1 in chordoma was identified. The findings offer novel insights into the potential molecular targets for chordoma therapy, shedding light on the intricate interplay between circRNAs, m6A modification and Yap1 mRNA in chordoma pathogenesis.

摘要

背景

脊索瘤是一种罕见的骨肿瘤,具有侵袭性局部浸润和高复发率,对其分子机制了解有限。环状RNA(circRNA)已被广泛认为与肿瘤发生有关,但其在脊索瘤中的作用仍 largely未被探索。N6-甲基腺苷(m6A)修饰在调节蛋白质翻译、RNA降解和转录中起关键作用。

方法

最初,通过高通量测序对脊索瘤中的circTEAD1进行筛选和验证。随后,构建了sh-circTEAD1和过表达质粒。采用集落形成试验、细胞计数试剂盒-8、Transwell试验和伤口愈合试验来体外验证circTEAD1的功能。RNA下拉试验鉴定了circTEAD1的结合蛋白,并通过RNA免疫沉淀(RIP)进行验证。进行甲基化RIP试验以检测m6A结合位点。在此之后,进行荧光素酶试验、RT-qPCR、RIP和蛋白质印迹分析,表明Yap1是circTEAD1的直接靶点。之后,采用相同方法体外验证Yap1在脊索瘤中的功能。最后,通过体内肿瘤形成试验验证脊索瘤中circTEAD1与Yap1之间的调控关系。

结果

circTEAD1被鉴定为脊索瘤标本中上调的circRNA,circTEAD1表达升高是一种预后指标。体外实验令人信服地表明,circTEAD1显著促进脊索瘤细胞的侵袭、迁移和侵袭性。此外,分析表明甲基转移酶样3介导的m6A修饰促进了circTEAD1的细胞质输出。circTEAD1/IGF2BP3/Yap1 mRNA RNA-蛋白质三元复合物不仅增强了Yap1 mRNA的稳定性,而且在驱动脊索瘤肿瘤发生中起关键作用。

结论

在本研究中,确定了m6A修饰的circTEAD1在脊索瘤中的作用。这些发现为脊索瘤治疗的潜在分子靶点提供了新的见解,揭示了circRNA、m6A修饰和Yap1 mRNA在脊索瘤发病机制中的复杂相互作用。

https://cdn.ncbi.nlm.nih.gov/pmc/blobs/af34/11043093/d5c04a919ffc/CTM2-14-e1658-g006.jpg

文献AI研究员

20分钟写一篇综述,助力文献阅读效率提升50倍。

立即体验

用中文搜PubMed

大模型驱动的PubMed中文搜索引擎

马上搜索

文档翻译

学术文献翻译模型,支持多种主流文档格式。

立即体验