Suppr超能文献

抑制Mettl3可减轻低剂量顺铂诱导的肾纤维化,并增强癌症小鼠模型中的化疗疗效。

Inhibition of Mettl3 alleviates low-dose cisplatin-induced renal fibrosis and enhances the chemotherapeutic efficacy in mouse models of cancer.

作者信息

Xie Yuxin, Li Huiling, Pan Jian, Li Yijian, Zhang Dongshan

机构信息

Department of Critical Care Medicine, The Second Xiangya Hospital, Central South University, Changsha, Hunan, People's Republic of China.

Department of Emergency Medicine, The Second Xiangya Hospital, Central South University, Changsha, Hunan, People's Republic of China.

出版信息

Int J Biol Sci. 2025 Jun 23;21(10):4293-4311. doi: 10.7150/ijbs.117443. eCollection 2025.

Abstract

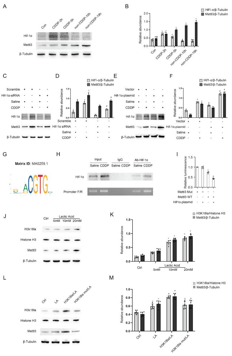
Cisplatin (CDDP), a commonly utilized anti-tumor drug, leads to acute kidney injury (AKI) and chronic kidney disease (CKD). The mechanisms and therapeutic approaches for injury in AKI have been extensively studied, but the mechanisms resulting in CKD are poorly comprehended and intervention methods are scarce. In the current study, we found that under different phases of the repeated low-dose CDDP treatment, Mettl3 expression was induced by two different mechanisms. In the presence of CDDP, the transcription factor Hif1-α was induced, resulting in an increase in Mettl3. When CDDP was removed, the previously increased Mettl3 caused an elevated lactate level, which formed a positive feedback loop by mutually reinforcing each other's expression via H3K18 lactylation. Functionally, we disclose that the knockout of Mettl3 in proximal tubules mitigates repeated low-dose CDDP-induced renal fibrosis both and . Mechanistically, Mettl3 stabilizes Pfkfb3 mRNA through N6-methyladenosine (m6A) modification and subsequently induces lactate production to upregulate the PD-L1 expression via H3K18 lactylation, thereby promoting both tumor growth and CDDP-induced renal damage. Intriguingly, we discovered that Levosimendan suppresses the methyltransferase activity of Mettl3 to lower the m6A level but has no impact on the abundance of the Mettl3-Mettl14 complex. PLGA-encapsulated Levosimendan not only alleviates repeated low-dose CDDP-induced renal fibrosis, but also significantly enhances the chemotherapeutic effects of cisplatin in several xenograft and syngeneic mouse tumor models by suppressing the Mettl3/Pfkfb3/lactate/ H3K18la/PD-L1 axis. Collectively, targeting Mettl3 might offer an effective therapeutic strategy during cisplatin-based chemotherapy-induced renal fibrosis, and PLGA-encapsulated Levosimendan is a potential intervention approach.

摘要

顺铂(CDDP)是一种常用的抗肿瘤药物,可导致急性肾损伤(AKI)和慢性肾脏病(CKD)。AKI损伤的机制和治疗方法已得到广泛研究,但导致CKD的机制却知之甚少,且干预方法稀缺。在本研究中,我们发现,在重复低剂量CDDP治疗的不同阶段,Mettl3的表达是由两种不同机制诱导的。在有CDDP存在时,转录因子Hif1-α被诱导,导致Mettl3增加。当去除CDDP后,先前增加的Mettl3导致乳酸水平升高,通过H3K18乳酸化相互增强彼此的表达,形成正反馈回路。在功能上,我们发现近端小管中Mettl3的敲除可减轻重复低剂量CDDP诱导的肾纤维化。从机制上讲,Mettl3通过N6-甲基腺苷(m6A)修饰使Pfkfb3 mRNA稳定,随后诱导乳酸生成,通过H3K18乳酸化上调PD-L1表达,从而促进肿瘤生长和CDDP诱导的肾损伤。有趣的是,我们发现左西孟旦可抑制Mettl3的甲基转移酶活性以降低m6A水平,但对Mettl3-Mettl14复合物的丰度没有影响。聚乳酸-羟基乙酸共聚物(PLGA)包裹的左西孟旦不仅可减轻重复低剂量CDDP诱导的肾纤维化,还可通过抑制Mettl3/Pfkfb3/乳酸/H3K18la/PD-L1轴,在几种异种移植和同基因小鼠肿瘤模型中显著增强顺铂的化疗效果。总之,靶向Mettl3可能为基于顺铂的化疗诱导的肾纤维化提供一种有效的治疗策略,而PLGA包裹的左西孟旦是一种潜在的干预方法。

https://cdn.ncbi.nlm.nih.gov/pmc/blobs/5d15/12320029/e606a6556a20/ijbsv21p4293g001.jpg

文献AI研究员

20分钟写一篇综述,助力文献阅读效率提升50倍。

立即体验

用中文搜PubMed

大模型驱动的PubMed中文搜索引擎

马上搜索

文档翻译

学术文献翻译模型,支持多种主流文档格式。

立即体验