Suppr超能文献

METTL3介导的m6A修饰增加Hspa1a稳定性以抑制成骨细胞衰老。

METTL3-mediated m6A modification increases Hspa1a stability to inhibit osteoblast aging.

作者信息

Wang Yaobin, Chen Yi, Xiao Hefang, Liu Zhongcheng, Liu Xuening, Feng Zhiwei, Sheng Xiaoyun, Peng Bo, Ren Xiaojun, Xu Lihu, Teng Fei, Yi Zhi, Niu YongKang, Xiang Dejian, Xia Yayi, Geng Bin

机构信息

Department of Orthopaedics, Lanzhou University Second Hospital, Lanzhou, Gansu, 730030, China.

Orthopaedic Clinical Research Center of Gansu Province, Lanzhou, Gansu, 730030, China.

出版信息

Cell Death Discov. 2024 Mar 27;10(1):155. doi: 10.1038/s41420-024-01925-4.

Abstract

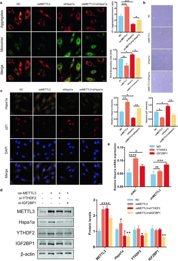
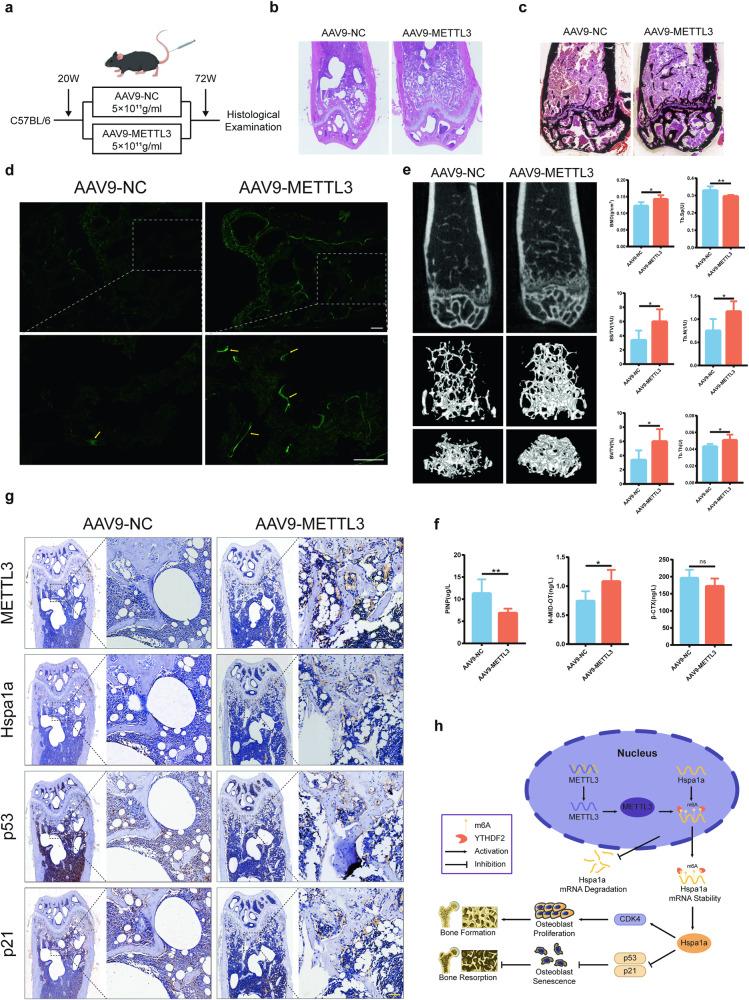
Senile osteoporosis is mainly caused by osteoblasts attenuation, which results in reduced bone mass and disrupted bone remodeling. Numerous studies have focused on the regulatory role of m6A modification in osteoporosis; however, most of the studies have investigated the differentiation of bone marrow mesenchymal stem cells (BMSCs), while the direct regulatory mechanism of m6A on osteoblasts remains unknown. This study revealed that the progression of senile osteoporosis is closely related to the downregulation of m6A modification and methyltransferase-like 3 (METTL3). Overexpression of METTL3 inhibits osteoblast aging. Methylated RNA immunoprecipitation sequencing (MeRIP-seq) revealed that METTL3 upregulates the stability of Hspa1a mRNA, thereby inhibiting osteoblast aging. Moreover, the results demonstrated that METTL3 enhances the stability of Hspa1a mRNA via m6A modification to regulate osteoblast aging. Notably, YTH N6-methyladenosine RNA binding protein 2 (YTHDF2) participates in stabilizing Hspa1a mRNA in the METTL3-mediated m6A modification process, rather than the well-known degradation function. Mechanistically, METTL3 increases the stability of Hspa1a mRNA in a YTHDF2-dependent manner to inhibit osteoblast aging. Our results confirmed the significant role of METTL3 in osteoblast aging and suggested that METTL3 could be a potential therapeutic target for senile osteoporosis.

摘要

老年性骨质疏松症主要由成骨细胞衰减引起,这会导致骨量减少和骨重塑紊乱。众多研究聚焦于m6A修饰在骨质疏松症中的调控作用;然而,大多数研究调查的是骨髓间充质干细胞(BMSCs)的分化,而m6A对成骨细胞的直接调控机制仍不清楚。本研究表明,老年性骨质疏松症的进展与m6A修饰和甲基转移酶样3(METTL3)的下调密切相关。METTL3的过表达抑制成骨细胞衰老。甲基化RNA免疫沉淀测序(MeRIP-seq)显示,METTL3上调Hspa1a mRNA的稳定性,从而抑制成骨细胞衰老。此外,结果表明METTL3通过m6A修饰增强Hspa1a mRNA的稳定性以调控成骨细胞衰老。值得注意的是,YTH N6-甲基腺苷RNA结合蛋白2(YTHDF2)在METTL3介导的m6A修饰过程中参与稳定Hspa1a mRNA,而非其众所周知的降解功能。从机制上讲,METTL3以YTHDF2依赖的方式增加Hspa1a mRNA的稳定性以抑制成骨细胞衰老。我们的结果证实了METTL3在成骨细胞衰老中的重要作用,并表明METTL3可能是老年性骨质疏松症的一个潜在治疗靶点。

https://cdn.ncbi.nlm.nih.gov/pmc/blobs/f8ee/10973419/48a0de894e17/41420_2024_1925_Fig1_HTML.jpg

文献AI研究员

20分钟写一篇综述,助力文献阅读效率提升50倍。

立即体验

用中文搜PubMed

大模型驱动的PubMed中文搜索引擎

马上搜索

文档翻译

学术文献翻译模型,支持多种主流文档格式。

立即体验