Suppr超能文献

METTL14 的下调通过 IGF2BP1 依赖的 SMAD1 转录后沉默改善绝经后骨质疏松症。

Downregulation of METTL14 improves postmenopausal osteoporosis via IGF2BP1 dependent posttranscriptional silencing of SMAD1.

机构信息

Department of Orthopedics, Second Affiliated Hospital of Navy Medical University, Shanghai, 200003, China.

出版信息

Cell Death Dis. 2022 Nov 1;13(11):919. doi: 10.1038/s41419-022-05362-y.

Abstract

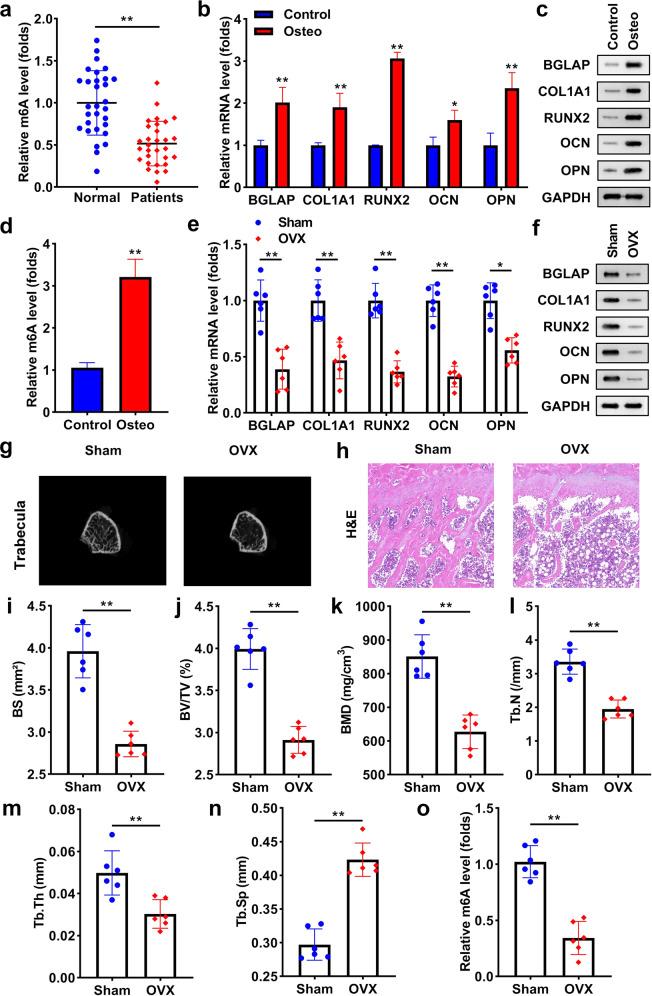
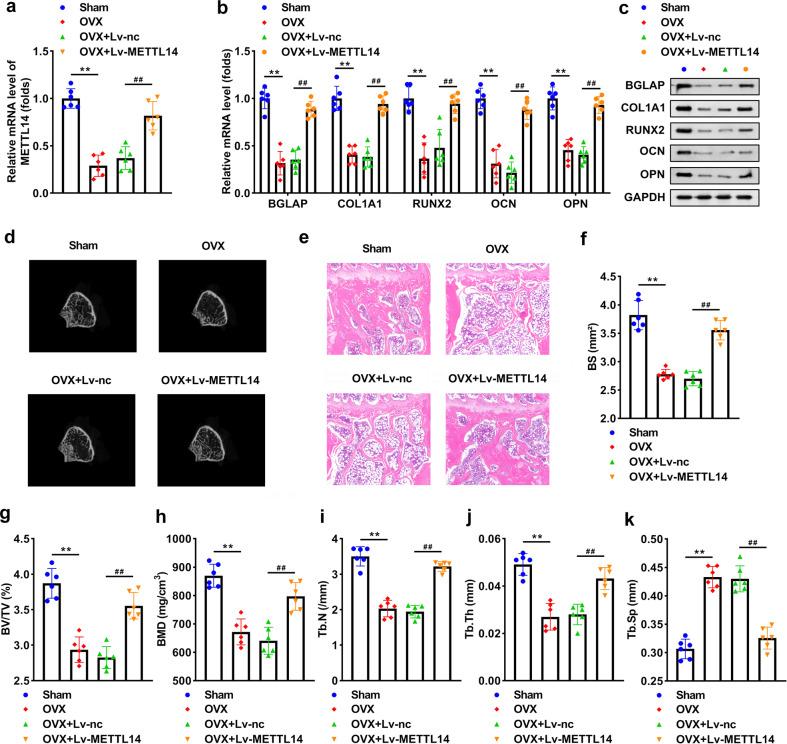
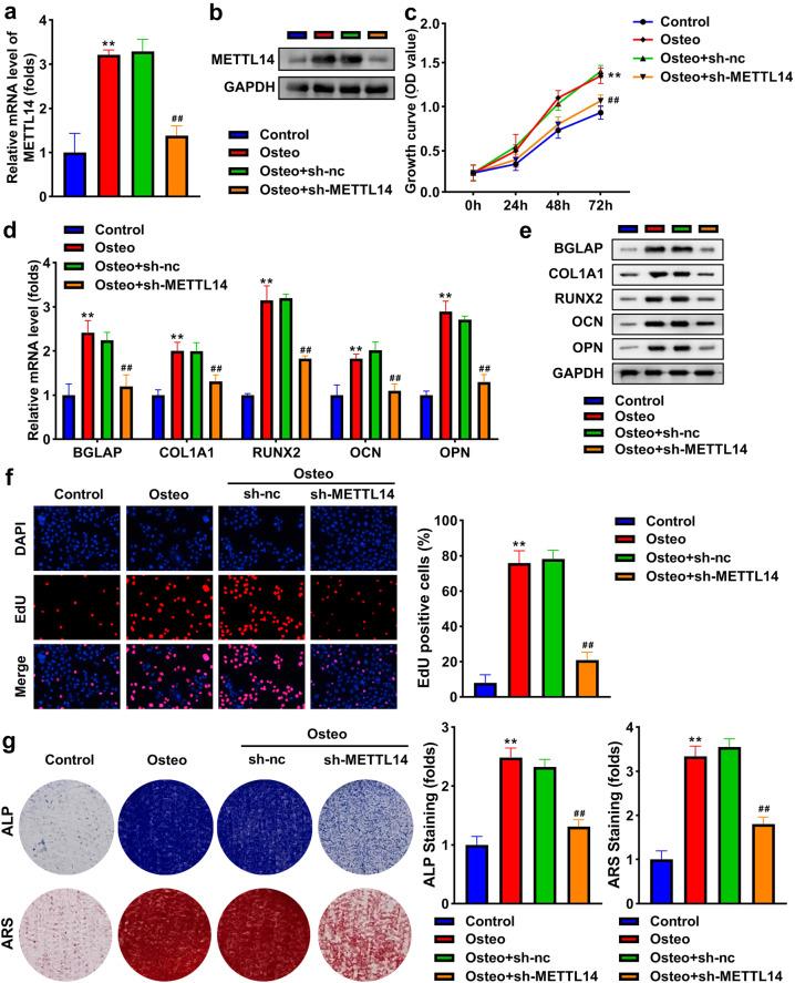
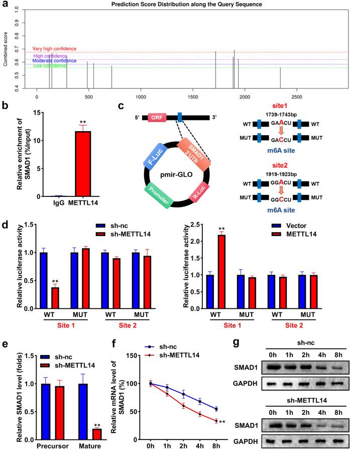
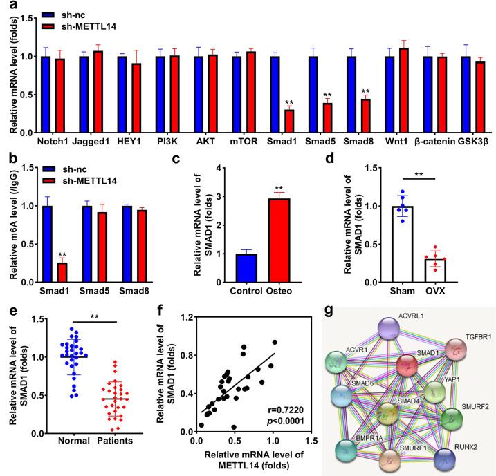
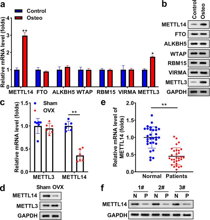
Osteoporosis (OP) tends to occur in postmenopausal women, making them prone to fractures. N6-methyladenosine (m6A) methylation plays a crucial role in OP. Herein, we aimed to explore the effects of METTL14 on osteogenesis and the underlying mechanism. Osteogenic differentiation was assessed through osteoblast markers expression, cell proliferation, ALP activity, and mineralization, which were detected by qRT-PCR, CCK-8, EdU assay, ALP staining assay, and ARS staining assay, respectively. Osteoporosis was evaluated in OVX mice using qRT-PCR, microcomputed tomography, and H&E staining assay. The levels of METTL14 and SMAD1 were measured using qRT-PCR and western blot, and their interaction was assessed using RIP and luciferase reporter assay. M6A methylation was analyzed using the Me-RIP assay. The results indicated that m6A, METTL14, and SMAD1 levels were downregulated in patients with OP and OVX mice, and upregulated in osteogenic BMSCs. Knockdown of METTL14 suppressed osteogenesis of BMSCs and reduced bone mass of OVX mice. Moreover, silencing of METTL14 positively related to SMAD1 and inhibited m6A modification of SMAD1 by suppressing its stability. IGF2BP1 was identified as the methylation reader, and which knockdown reversed the upregulation induced by SMAD1. Overexpression of SMAD1 reversed the suppression of osteogenic differentiation induced by METTL14 knockdown. In conclusion, interference with METTL14 inhibited osteogenic differentiation of BSMCs by m6A modification of SMAD1 in an IGFBP1 manner, suggesting that METTL14 might be a novel approach for improving osteoporosis.

摘要

骨质疏松症(OP)倾向于发生在绝经后妇女中,使她们容易发生骨折。N6-甲基腺苷(m6A)甲基化在 OP 中起着关键作用。在此,我们旨在探讨 METTL14 对成骨作用及其潜在机制的影响。通过成骨细胞标志物的表达、细胞增殖、ALP 活性和矿化来评估成骨分化,分别通过 qRT-PCR、CCK-8、EdU 测定、ALP 染色测定和 ARS 染色测定进行检测。通过 qRT-PCR、微计算机断层扫描和 H&E 染色测定来评估 OVX 小鼠的骨质疏松症。使用 qRT-PCR 和 western blot 来测量 METTL14 和 SMAD1 的水平,并使用 RIP 和荧光素酶报告基因测定来评估它们的相互作用。使用 Me-RIP 测定分析 m6A 甲基化。结果表明,OP 患者和 OVX 小鼠的 m6A、METTL14 和 SMAD1 水平下调,成骨 BMSCs 中上调。METTL14 的敲低抑制了 BMSCs 的成骨作用并减少了 OVX 小鼠的骨量。此外,METTL14 的沉默与 SMAD1 呈正相关,并通过抑制其稳定性抑制 SMAD1 的 m6A 修饰。IGF2BP1 被鉴定为甲基化阅读器,其敲低逆转了 SMAD1 诱导的上调。SMAD1 的过表达逆转了 METTL14 敲低诱导的成骨分化抑制。总之,干扰 METTL14 通过 IGFBP1 方式抑制 BSMCs 的成骨分化,通过 SMAD1 的 m6A 修饰,提示 METTL14 可能是改善骨质疏松症的新方法。

https://cdn.ncbi.nlm.nih.gov/pmc/blobs/0708/9626483/3f52d5fef9e6/41419_2022_5362_Fig1_HTML.jpg

文献AI研究员

20分钟写一篇综述,助力文献阅读效率提升50倍。

立即体验

用中文搜PubMed

大模型驱动的PubMed中文搜索引擎

马上搜索

文档翻译

学术文献翻译模型,支持多种主流文档格式。

立即体验