Suppr超能文献

癌症相关成纤维细胞促进YAP液-液相分离,以促进肝癌中的癌细胞干性。

The cancer-associated fibroblast facilitates YAP liquid-liquid phase separation to promote cancer cell stemness in HCC.

作者信息

Chen Wei, Li Yanling, Zhou Qiaodan, Peng Wang, Cao Mengdie, Zhao Yuchong, Yang Zihan, Xiong Si, Huang Hai, Liu Luyao, Bai Shuya, Cheng Bin

机构信息

Department of Gastroenterology and Hepatology, Tongji Hospital, Tongji Medical College, Huazhong University of Science and Technology, Jiefang Road, No.1095, Wuhan, 430030, China.

School of Life Sciences, The Chinese University of Hong Kong, Shatin, New Territories, Hong Kong, 999077, China.

出版信息

Cell Commun Signal. 2025 May 24;23(1):238. doi: 10.1186/s12964-025-02256-2.

Abstract

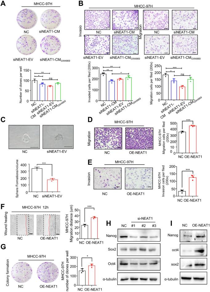
Cancer stem cells (CSCs) are strongly associated with the refractory characteristics of Hepatocellular carcinoma (HCC). However, the complex interaction between CSCs and the tumor microenvironment remains incompletely understood. In this study, we identified a novel long non-coding RNA (lncRNA) NEAT1 in cancer-associated fibroblast (CAFs)-derived extracellular vesicles (EVs) that play a critical role in the induction of CSCs and HCC tumorigenesis. NEAT1 was significantly overexpressed in human HCC tissues. Furthermore, high expression of lncRNA NEAT1 in EVs was found to be associated with poor prognosis. Knockdown of NEAT1 in CAFs inhibited invasion, migration, and tumor growth. Mechanistically, NEAT1 promoted cancer cell stemness, including 3D spheroid formation, by facilitating the liquid-liquid phase separation (LLPS) of the transcription factor YAP. Specifically, NEAT1 is directly bound to the intrinsic disordered region in the YAP protein, promoting the formation of LLPS biomolecular condensates. Additionally, a positive correlation between NEAT1 and Nanog was observed in clinical HCC tissues. In conclusion, our findings reveal that NEAT1 promotes HCC carcinogenesis and CSC induction by facilitating the LLPS of the YAP protein.

摘要

癌症干细胞(CSCs)与肝细胞癌(HCC)的难治性特征密切相关。然而,CSCs与肿瘤微环境之间的复杂相互作用仍未完全了解。在本研究中,我们在癌症相关成纤维细胞(CAFs)衍生的细胞外囊泡(EVs)中鉴定出一种新型长链非编码RNA(lncRNA)NEAT1,其在CSCs诱导和HCC肿瘤发生中起关键作用。NEAT1在人类HCC组织中显著过表达。此外,发现EVs中lncRNA NEAT1的高表达与预后不良相关。敲低CAFs中的NEAT1可抑制侵袭、迁移和肿瘤生长。机制上,NEAT1通过促进转录因子YAP的液-液相分离(LLPS)来促进癌细胞干性,包括3D球体形成。具体而言,NEAT1直接与YAP蛋白的内在无序区域结合,促进LLPS生物分子凝聚物的形成。此外,在临床HCC组织中观察到NEAT1与Nanog之间呈正相关。总之,我们的研究结果表明,NEAT1通过促进YAP蛋白的LLPS来促进HCC致癌作用和CSC诱导。

https://cdn.ncbi.nlm.nih.gov/pmc/blobs/224a/12103779/3f955612dbda/12964_2025_2256_Fig1_HTML.jpg

文献AI研究员

20分钟写一篇综述,助力文献阅读效率提升50倍。

立即体验

用中文搜PubMed

大模型驱动的PubMed中文搜索引擎

马上搜索

文档翻译

学术文献翻译模型,支持多种主流文档格式。

立即体验