Suppr超能文献

PFKFB3 介导的糖酵解促进成纤维细胞活化和随后的肾脏纤维化。

PFKFB3-Mediated Glycolysis Boosts Fibroblast Activation and Subsequent Kidney Fibrosis.

机构信息

Department of Cellular Biology and Anatomy, Medical College of Georgia, Augusta University, Augusta, GA 30912, USA.

Augusta Preparatory Day School, 285 Flowing Wells Rd, Martinez, GA 30907, USA.

出版信息

Cells. 2023 Aug 17;12(16):2081. doi: 10.3390/cells12162081.

Abstract

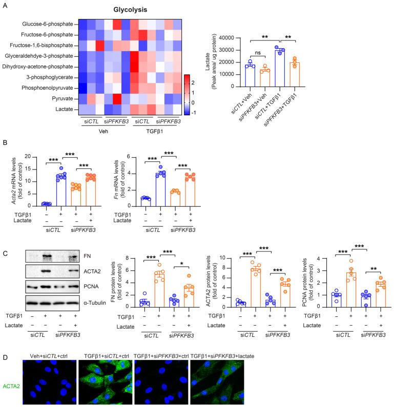
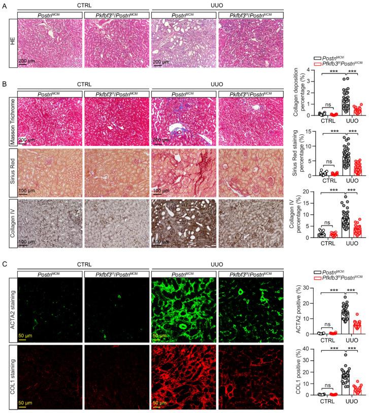
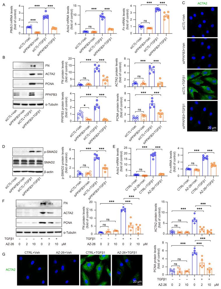
Renal fibrosis, a hallmark of chronic kidney diseases, is driven by the activation of renal fibroblasts. Recent studies have highlighted the role of glycolysis in this process. Nevertheless, one critical glycolytic activator, 6-phosphofructo-2-kinase/fructose-2,6-bisphosphatase 3 (PFKFB3), remains unexplored in renal fibrosis. Upon reanalyzing the single-cell sequencing data from Dr. Humphreys' lab, we noticed an upregulation of glycolysis, gluconeogenesis, and the TGFβ signaling pathway in myofibroblasts from fibrotic kidneys after unilateral ureter obstruction (UUO) or kidney ischemia/reperfusion. Furthermore, our experiments showed significant induction of PFKFB3 in mouse kidneys following UUO or kidney ischemia/reperfusion. To delve deeper into the role of PFKFB3, we generated mice with deficiency, specifically in myofibroblasts (/). Following UUO or kidney ischemia/reperfusion, a substantial decrease in fibrosis in the injured kidneys of / mice was identified compared to their wild-type littermates. Additionally, in cultured renal fibroblast NRK-49F cells, PFKFB3 was elevated upon exposure to TGFβ1, accompanied by an increase in α-SMA and fibronectin. Notably, this upregulation was significantly diminished with PFKFB3 knockdown, correlated with glycolysis suppression. Mechanistically, the glycolytic metabolite lactate promoted the fibrotic activation of NRK-49F cells. In conclusion, our study demonstrates the critical role of PFKFB3 in driving fibroblast activation and subsequent renal fibrosis.

摘要

肾纤维化是慢性肾脏病的一个标志,由肾成纤维细胞的激活所驱动。最近的研究强调了糖酵解在这个过程中的作用。然而,糖酵解的一个关键激活剂,6-磷酸果糖-2-激酶/果糖-2,6-二磷酸酶 3(PFKFB3),在肾纤维化中仍然没有被研究过。在重新分析 Humphreys 博士实验室的单细胞测序数据时,我们注意到单侧输尿管梗阻(UUO)或肾缺血/再灌注后纤维化肾脏中的肌成纤维细胞中糖酵解、糖异生和 TGFβ 信号通路的上调。此外,我们的实验表明,UUO 或肾缺血/再灌注后,小鼠肾脏中 PFKFB3 的表达显著诱导。为了更深入地研究 PFKFB3 的作用,我们生成了肌成纤维细胞特异性 PFKFB3 缺陷(/)的小鼠。与野生型同窝仔鼠相比,UUO 或肾缺血/再灌注后,/ 鼠损伤肾脏中的纤维化明显减少。此外,在培养的肾成纤维细胞 NRK-49F 细胞中,暴露于 TGFβ1 后 PFKFB3 升高,同时α-SMA 和纤维连接蛋白增加。值得注意的是,PFKFB3 敲低显著降低了这种上调,与糖酵解抑制相关。在机制上,糖酵解代谢物乳酸促进了 NRK-49F 细胞的纤维化激活。总之,我们的研究表明 PFKFB3 在驱动成纤维细胞激活和随后的肾纤维化中起着关键作用。

https://cdn.ncbi.nlm.nih.gov/pmc/blobs/cc04/10453197/bab7fe01697d/cells-12-02081-g001.jpg

文献AI研究员

20分钟写一篇综述,助力文献阅读效率提升50倍。

立即体验

用中文搜PubMed

大模型驱动的PubMed中文搜索引擎

马上搜索

文档翻译

学术文献翻译模型,支持多种主流文档格式。

立即体验