Suppr超能文献

成纤维细胞生长因子21通过抑制PI3K-Akt-mTOR信号通路促进前列腺癌细胞的自噬。

FGF21 facilitates autophagy in prostate cancer cells by inhibiting the PI3K-Akt-mTOR signaling pathway.

作者信息

Dai Han, Hu Wenjing, Zhang Lianying, Jiang Feiyu, Mao Xiongmin, Yang Gangyi, Li Ling

机构信息

The Key Laboratory of Laboratory Medical Diagnostics in the Ministry of Education and Department of Clinical Biochemistry, College of Laboratory Medicine, Chongqing Medical University, Chongqing, China.

Department of Endocrinology, The Second Affiliated Hospital, Chongqing Medical University, Chongqing, China.

出版信息

Cell Death Dis. 2021 Mar 22;12(4):303. doi: 10.1038/s41419-021-03588-w.

Abstract

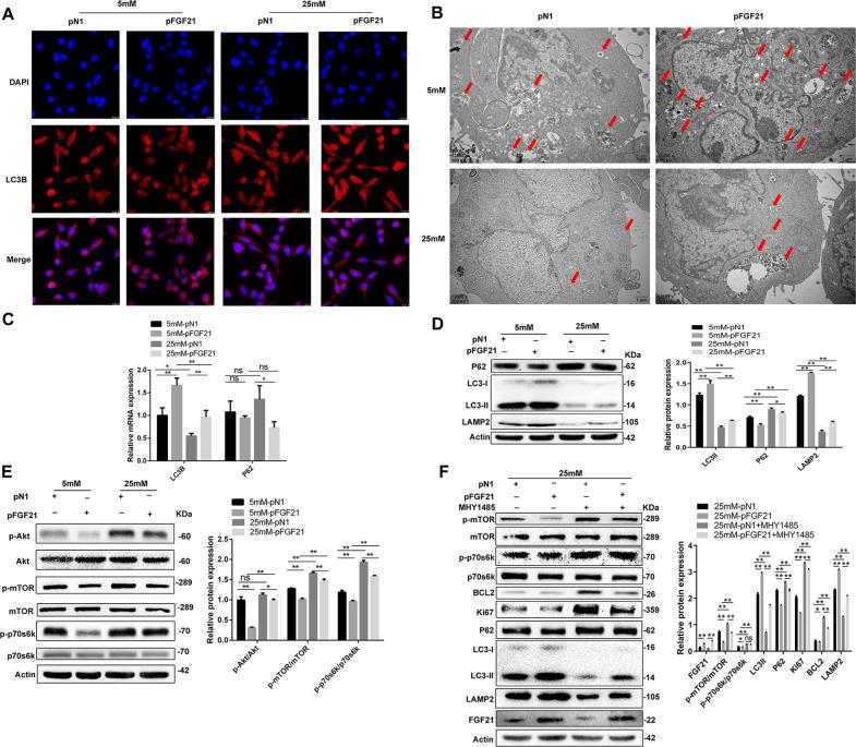
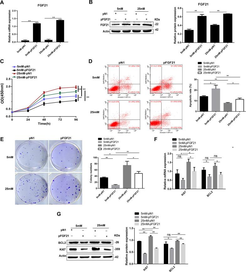
Fibroblast growth factor 21 (FGF21) plays an important role in regulating glucose and lipid metabolism, but its role in cancer is less well-studied. We aimed to investigate the action of FGF21 in the development of prostate cancer (PCa). Herein, we found that FGF21 expression was markedly downregulated in PCa tissues and cell lines. FGF21 inhibited the proliferation and clone formation of LNCaP cells (a PCa cell line) and promoted apoptosis. FGF21 also inhibited PCa cell migration and invasiveness. The Gene Ontology and Kyoto Encyclopedia of Genes and Genomes analyses revealed that FGF21 was related to autophagy and the phosphatidylinositol 3-kinase-Akt kinase-mammalian target of rapamycin (PI3K-Akt-mTOR) pathway. Mechanistically, FGF21 promoted autophagy in LNCaP cells by inhibiting the PI3K-Akt-mTOR-70S6K pathway. In addition, FGF21 inhibited PCa tumorigenesis in vivo in nude mice. Altogether, our findings show that FGF21 inhibits PCa cell proliferation and promoted apoptosis in PCa cells through facilitated autophagy. Therefore, FGF21 might be a potential novel target in PCa therapy.

摘要

成纤维细胞生长因子21(FGF21)在调节葡萄糖和脂质代谢中起重要作用,但其在癌症中的作用研究较少。我们旨在研究FGF21在前列腺癌(PCa)发生发展中的作用。在此,我们发现FGF21在PCa组织和细胞系中表达明显下调。FGF21抑制LNCaP细胞(一种PCa细胞系)的增殖和克隆形成,并促进细胞凋亡。FGF21还抑制PCa细胞的迁移和侵袭。基因本体论和京都基因与基因组百科全书分析显示,FGF21与自噬和磷脂酰肌醇3激酶-蛋白激酶B-雷帕霉素哺乳动物靶标(PI3K-Akt-mTOR)信号通路有关。机制上,FGF21通过抑制PI3K-Akt-mTOR-70S6K信号通路促进LNCaP细胞自噬。此外,FGF21在裸鼠体内抑制PCa肿瘤发生。总之,我们的研究结果表明,FGF21通过促进自噬抑制PCa细胞增殖并促进PCa细胞凋亡。因此,FGF21可能是PCa治疗中一个潜在的新靶点。

https://cdn.ncbi.nlm.nih.gov/pmc/blobs/5348/7985321/8cf25266f422/41419_2021_3588_Fig1_HTML.jpg

文献AI研究员

20分钟写一篇综述,助力文献阅读效率提升50倍。

立即体验

用中文搜PubMed

大模型驱动的PubMed中文搜索引擎

马上搜索

文档翻译

学术文献翻译模型,支持多种主流文档格式。

立即体验