Suppr超能文献

通过单细胞转录组分析解析自噬调控网络,揭示了自噬动态平衡在精子发生中的必要性。

Deciphering the autophagy regulatory network via single-cell transcriptome analysis reveals a requirement for autophagy homeostasis in spermatogenesis.

机构信息

State Key Laboratory of Organ Failure Research, Department of Developmental Biology, School of Basic Medical Sciences, Southern Medical University, Guangzhou, Guangdong, 510515, P. R. China.

Guangdong Key Laboratory of Construction and Detection in Tissue Engineering, Southern Medical University, Guangzhou, Guangdong, 510515, P. R. China.

出版信息

Theranostics. 2021 Mar 5;11(10):5010-5027. doi: 10.7150/thno.55645. eCollection 2021.

Abstract

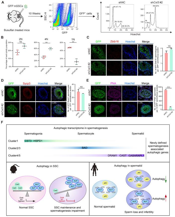
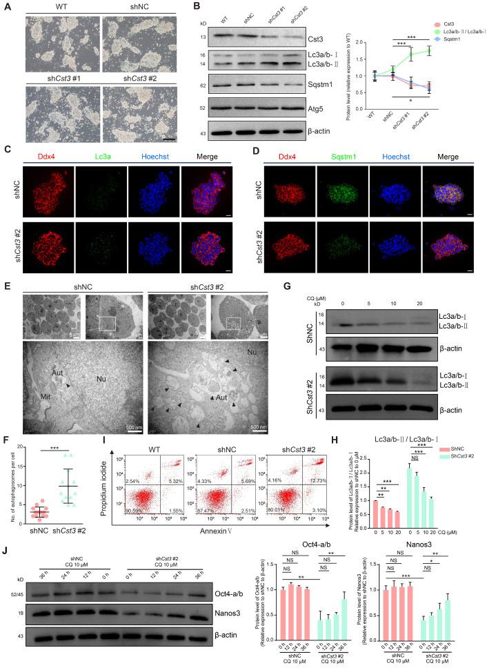
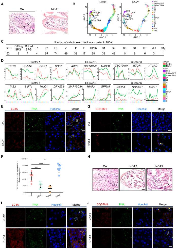
Autophagy has been implicated as a crucial component in spermatogenesis, and autophagy dysfunction can lead to reproductive disorders in animal models, including yeast, and mice. However, the sophisticated transcriptional networks of autophagic genes throughout human spermatogenesis and their biological significance remain largely uncharacterized. We profiled the transcriptional signatures of autophagy-related genes during human spermatogenesis by assessing specimens from nine fertile controls (including two normal persons and seven obstructive azoospermia (OA) patients) and one nonobstructive azoospermia (NOA) patient using single-cell RNA sequencing (scRNA-seq) analysis. Dysregulation of autophagy was confirmed in two additional NOA patients by immunofluorescence staining. Gene knockdown was used to identify the role of Cst3 in autophagy during spermatogenesis. Our data uncovered a unique, global stage-specific enrichment of autophagy-related genes. Human-mouse comparison analysis revealed that the stage-specific expression pattern of autophagy-related genes was highly conserved in mammals. More importantly, dysregulation of some clusters of autophagy-related genes was observed in NOA patients, suggesting the association of autophagy with male infertility. Cst3, a human-mouse conserved and autophagy-related gene that is actively expressed in spermatogonia and early spermatocytes, was found to regulate spermatogonial stem cell (SSC) maintenance and subsequent male germ cell development. Knockdown of Cst3 increased autophagic activity in mouse SSCs and subsequently suppressed the transcription of SSC core factors such as Oct4, Id1, and Nanos3, which could be efficiently rescued by manipulating autophagic activity. Our study provides comprehensive insights into the global transcriptional signatures of autophagy-related genes and confirms the importance of autophagy homeostasis in SSC maintenance and normal spermatogenesis, opening new avenues for further dissecting the significance of the autophagy regulatory network in spermatogenesis as well as male infertility.

摘要

自噬被认为是精子发生过程中的一个关键组成部分,自噬功能障碍可导致动物模型(包括酵母和小鼠)的生殖障碍。然而,人类精子发生过程中自噬基因的复杂转录网络及其生物学意义在很大程度上仍未被阐明。我们通过单细胞 RNA 测序(scRNA-seq)分析评估了来自 9 名生育能力正常的对照者(包括 2 名正常人)和 1 名非梗阻性无精子症(NOA)患者的标本,对精子发生过程中与自噬相关的基因的转录特征进行了分析。通过免疫荧光染色,在另外 2 名 NOA 患者中证实了自噬的失调。基因敲低用于鉴定 Cst3 在精子发生过程中自噬的作用。我们的数据揭示了自噬相关基因独特的、整体的、阶段特异性的富集。人鼠比较分析表明,自噬相关基因的阶段特异性表达模式在哺乳动物中高度保守。更重要的是,在 NOA 患者中观察到一些自噬相关基因簇的失调,表明自噬与男性不育有关。Cst3 是一种人类和小鼠保守的、与自噬相关的基因,在精原细胞和早期精母细胞中表达活跃,被发现可调节精原干细胞(SSC)的维持和随后的雄性生殖细胞发育。Cst3 的敲低增加了小鼠 SSCs 的自噬活性,随后抑制了 SSC 核心因子如 Oct4、Id1 和 Nanos3 的转录,这些可以通过操纵自噬活性得到有效挽救。我们的研究提供了全面的自噬相关基因转录特征的见解,并证实了自噬动态平衡在 SSC 维持和正常精子发生中的重要性,为进一步解析自噬调控网络在精子发生以及男性不育中的意义开辟了新的途径。

https://cdn.ncbi.nlm.nih.gov/pmc/blobs/9d2e/7978313/8ba837afaa68/thnov11p5010g001.jpg

文献AI研究员

20分钟写一篇综述,助力文献阅读效率提升50倍。

立即体验

用中文搜PubMed

大模型驱动的PubMed中文搜索引擎

马上搜索

文档翻译

学术文献翻译模型,支持多种主流文档格式。

立即体验