Suppr超能文献

烟酰胺腺嘌呤二核苷酸增强疗法通过刺激一种新型运动因子Fndc5/鸢尾素减轻非酒精性脂肪性肝病。

NAD-boosting therapy alleviates nonalcoholic fatty liver disease via stimulating a novel exerkine Fndc5/irisin.

作者信息

Li Dong-Jie, Sun Si-Jia, Fu Jiang-Tao, Ouyang Shen-Xi, Zhao Qin-Jie, Su Li, Ji Qing-Xi, Sun Di-Ynag, Zhu Jia-Hui, Zhang Guo-Yan, Ma Jia-Wei, Lan Xiu-Ting, Zhao Yi, Tong Jie, Li Guo-Qiang, Shen Fu-Ming, Wang Pei

机构信息

Department of Pharmacology, School of Pharmacy, Second Military Medical University/Naval Medical University, Shanghai, China.

Department of Pharmacy, School of Medicine, Shanghai Tenth People's Hospital, Tongji University School of Medicine, Shanghai, China.

出版信息

Theranostics. 2021 Feb 25;11(9):4381-4402. doi: 10.7150/thno.53652. eCollection 2021.

Abstract

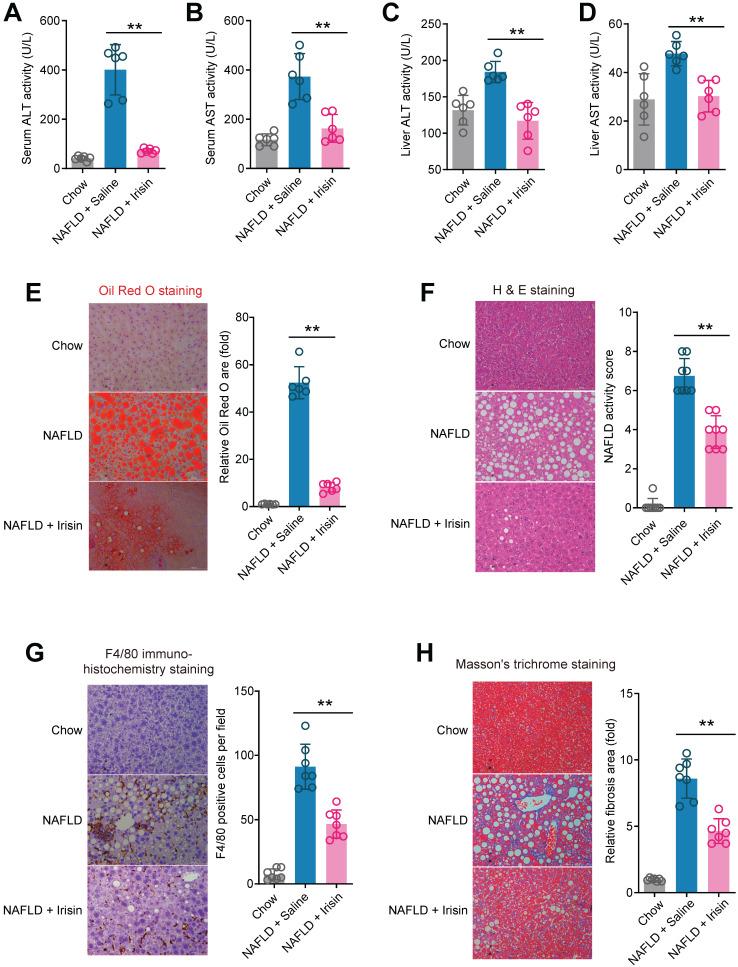
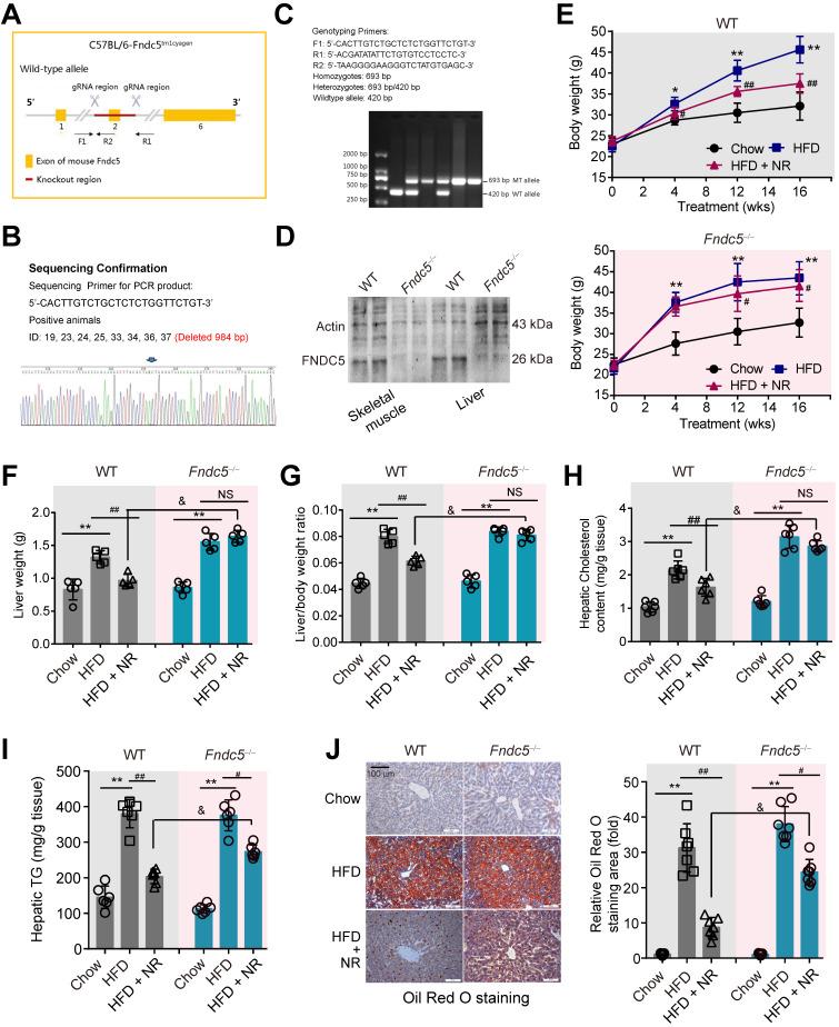
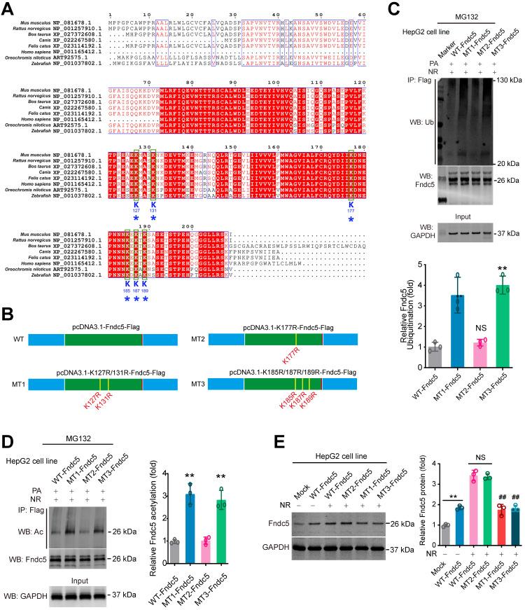
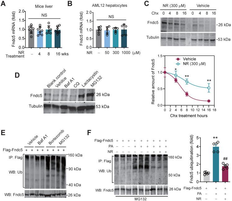
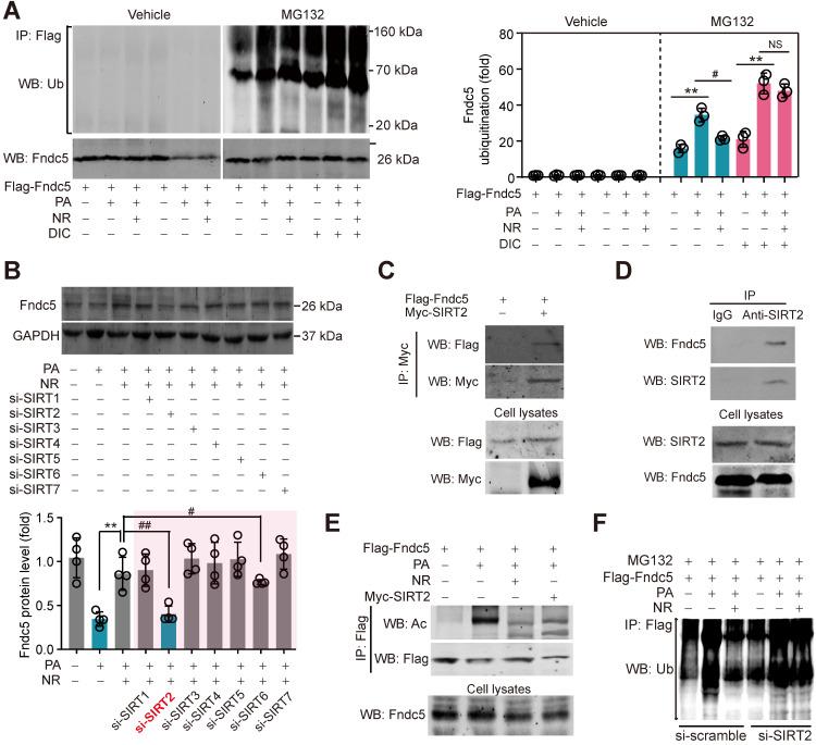
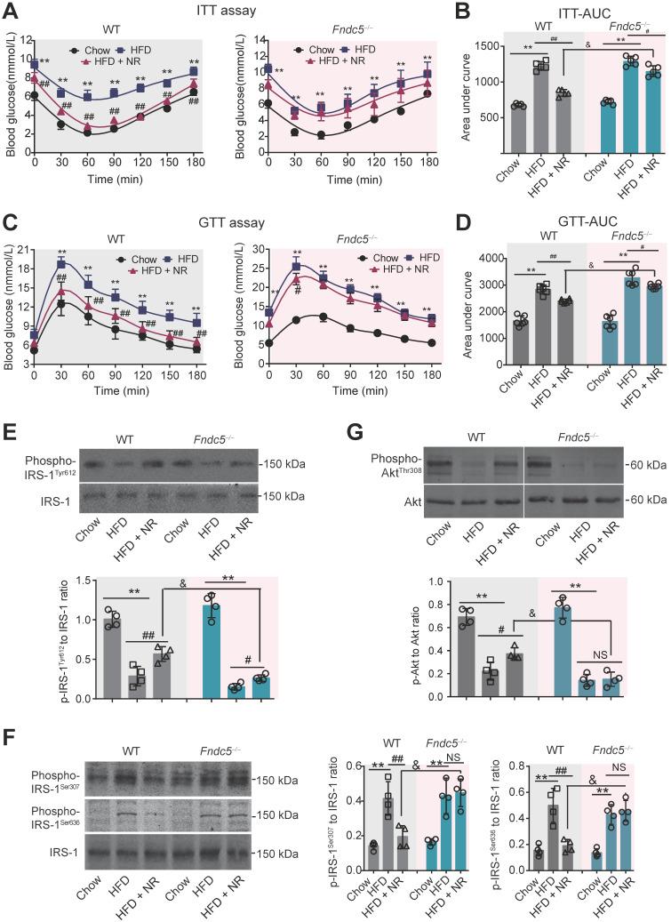
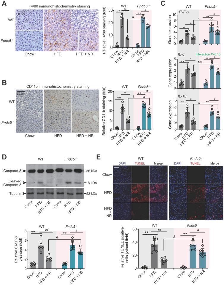
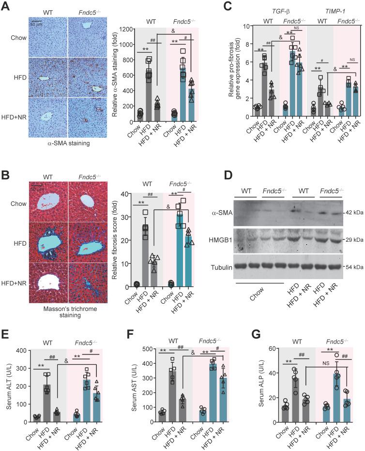
Nicotinamide adenine dinucleotide (NAD)-boosting therapy has emerged as a promising strategy to treat various health disorders, while the underlying molecular mechanisms are not fully understood. Here, we investigated the involvement of fibronectin type III domain containing 5 (Fndc5) or irisin, which is a novel exercise-linked hormone, in the development and progression of nonalcoholic fatty liver disease (NAFLD). NAD-boosting therapy was achieved by administrating of nicotinamide riboside (NR) in human and mice. The Fndc5/irisin levels in tissues and blood were measured in NR-treated mice or human volunteers. The therapeutic action of NR against NAFLD pathologies induced by high-fat diet (HFD) or methionine/choline-deficient diet (MCD) were compared between wild-type (WT) and mice. Recombinant Fndc5/irisin was infused to NALFD mice via osmotic minipump to test the therapeutic action of Fndc5/irisin. Various biomedical experiments were conducted and to know the molecular mechanisms underlying the stimulation of Fndc5/irisin by NR treatment. NR treatment elevated plasma level of Fndc5/irisin in mice and human volunteers. NR treatment also increased Fndc5 expression in skeletal muscle, adipose and liver tissues in mice. In HFD-induced NAFLD mice model, NR displayed remarkable therapeutic effects on body weight gain, hepatic steatosis, steatohepatitis, insulin resistance, mitochondrial dysfunction, apoptosis and fibrosis; however, these actions of NR were compromised in mice. Chronic infusion of recombinant Fndc5/irisin alleviated the NAFLD pathological phenotypes in MCD-induced NAFLD mice model. Mechanistically, NR reduced the lipid stress-triggered ubiquitination of Fndc5, which increased Fndc5 protein stability and thus enhanced Fndc5 protein level. Using shRNA-mediated knockdown screening, we found that NAD-dependent deacetylase SIRT2, rather than other sirtuins, interacts with Fndc5 to decrease Fndc5 acetylation, which reduces Fndc5 ubiquitination and stabilize it. Treatment of AGK2, a selective inhibitor of SIRT2, blocked the therapeutic action of NR against NAFLD pathologies and NR-induced Fndc5 deubiquitination/deacetylation. At last, we identified that the lysine sites K127/131 and K185/187/189 of Fndc5 may contribute to the SIRT2-dependent deacetylation and deubiquitination of Fndc5. The findings from this research for the first time demonstrate that NAD-boosting therapy reverses NAFLD by regulating SIRT2-deppendent Fndc5 deacetylation and deubiquitination, which results in a stimulation of Fndc5/irisin, a novel exerkine. These results suggest that Fndc5/irisin may be a potential nexus between physical exercise and NAD-boosting therapy in metabolic pathophysiology.

摘要

烟酰胺腺嘌呤二核苷酸(NAD)增强疗法已成为一种治疗各种健康疾病的有前景的策略,但其潜在的分子机制尚未完全明确。在此,我们研究了含III型纤连蛋白结构域5(Fndc5)或鸢尾素(一种与运动相关的新型激素)在非酒精性脂肪性肝病(NAFLD)发生发展过程中的作用。通过给人类和小鼠施用烟酰胺核苷(NR)来实现NAD增强疗法。在经NR处理的小鼠或人类志愿者中测量组织和血液中的Fndc5/鸢尾素水平。比较了野生型(WT)小鼠和Fndc5基因敲除小鼠中NR对高脂饮食(HFD)或蛋氨酸/胆碱缺乏饮食(MCD)诱导的NAFLD病理变化的治疗作用。通过渗透微型泵将重组Fndc5/鸢尾素注入NAFLD小鼠体内,以测试Fndc5/鸢尾素的治疗作用。进行了各种生物医学实验,以了解NR处理刺激Fndc5/鸢尾素的分子机制。NR处理提高了小鼠和人类志愿者血浆中Fndc5/鸢尾素的水平。NR处理还增加了小鼠骨骼肌、脂肪和肝脏组织中Fndc5的表达。在HFD诱导的NAFLD小鼠模型中,NR对体重增加、肝脂肪变性、脂肪性肝炎、胰岛素抵抗、线粒体功能障碍、细胞凋亡和纤维化具有显著的治疗作用;然而,在Fndc5基因敲除小鼠中,NR的这些作用受到损害。慢性输注重组Fndc5/鸢尾素可减轻MCD诱导的NAFLD小鼠模型中的NAFLD病理表型。从机制上讲,NR减少了脂质应激引发的Fndc5泛素化,从而增加了Fndc5蛋白的稳定性,进而提高了Fndc5蛋白水平。通过短发夹RNA(shRNA)介导的敲低筛选,我们发现NAD依赖性脱乙酰酶SIRT2而非其他沉默调节蛋白与Fndc5相互作用,减少Fndc5的乙酰化,从而降低Fndc5的泛素化并使其稳定。SIRT2的选择性抑制剂AGK2处理可阻断NR对NAFLD病理变化的治疗作用以及NR诱导的Fndc5去泛素化/去乙酰化。最后,我们确定Fndc5的赖氨酸位点K127/131和K185/187/189可能参与SIRT2依赖性的Fndc5去乙酰化和去泛素化。本研究结果首次证明,NAD增强疗法通过调节SIRT2依赖性的Fndc5去乙酰化和去泛素化来逆转NAFLD,这导致了对新型运动因子Fndc5/鸢尾素的刺激。这些结果表明,Fndc5/鸢尾素可能是体育锻炼与NAD增强疗法在代谢病理生理学中的潜在联系纽带。

https://cdn.ncbi.nlm.nih.gov/pmc/blobs/bd8d/7977447/845084d40dcf/thnov11p4381g001.jpg

文献AI研究员

20分钟写一篇综述,助力文献阅读效率提升50倍。

立即体验

用中文搜PubMed

大模型驱动的PubMed中文搜索引擎

马上搜索

文档翻译

学术文献翻译模型,支持多种主流文档格式。

立即体验