Suppr超能文献

HIV感染者体内体液免疫和SARS-CoV-2特异性T细胞反应的特征分析

Characterization of humoral and SARS-CoV-2 specific T cell responses in people living with HIV.

作者信息

Alrubayyi Aljawharah, Gea-Mallorquí Ester, Touizer Emma, Hameiri-Bowen Dan, Kopycinski Jakub, Charlton Bethany, Fisher-Pearson Natasha, Muir Luke, Rosa Annachiara, Roustan Chloe, Earl Christopher, Cherepanov Peter, Pellegrino Pierre, Waters Laura, Burns Fiona, Kinloch Sabine, Dong Tao, Dorrell Lucy, Rowland-Jones Sarah, McCoy Laura E, Peppa Dimitra

机构信息

Nuffield Dept of Clinical Medicine, University of Oxford, United Kingdom.

Division of Infection and Immunity, University College London, London, United Kingdom.

出版信息

Res Sq. 2021 Mar 17:rs.3.rs-309746. doi: 10.21203/rs.3.rs-309746/v1.

Abstract

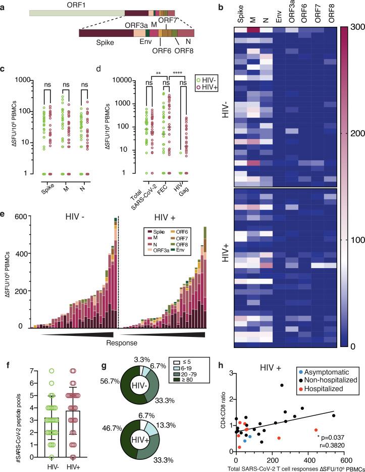
There is an urgent need to understand the nature of immune responses against SARS-CoV-2, to inform risk-mitigation strategies for people living with HIV (PLWH). We show that the majority of PLWH, controlled on ART, mount a functional adaptive immune response to SARS-CoV-2. Humoral and SARS-CoV-2-specific T cell responses are comparable between HIV-positive and negative subjects and persist 5-7 months following predominately mild COVID-19 disease. T cell responses against Spike, Membrane and Nucleocapsid are the most prominent, with SARS-CoV-2-specific CD4 T cells outnumbering CD8 T cells. We further show that the overall magnitude of SARS-CoV-2-specific T cell responses relates to the size of the naive CD4 T cell pool and the CD4:CD8 ratio in PLWH, in whom disparate antibody and T cell responses are observed. These findings suggest that inadequate immune reconstitution on ART, could hinder immune responses to SARS-CoV-2 with implications for the individual management and vaccine effectiveness in PLWH.

摘要

迫切需要了解针对严重急性呼吸综合征冠状病毒2(SARS-CoV-2)的免疫反应的性质,以为艾滋病毒感染者(PLWH)提供风险缓解策略。我们发现,大多数接受抗逆转录病毒治疗(ART)且病情得到控制的PLWH对SARS-CoV-2产生了功能性适应性免疫反应。在HIV阳性和阴性受试者之间,体液免疫和SARS-CoV-2特异性T细胞反应相当,并且在主要为轻度冠状病毒病2019(COVID-19)疾病后持续5至7个月。针对刺突蛋白、膜蛋白和核衣壳蛋白的T细胞反应最为突出,SARS-CoV-2特异性CD4 T细胞数量超过CD8 T细胞。我们进一步表明,SARS-CoV-2特异性T细胞反应的总体强度与PLWH中初始CD4 T细胞库的大小以及CD4:CD8比率有关,在这些PLWH中观察到了不同的抗体和T细胞反应。这些发现表明,ART治疗中免疫重建不足可能会阻碍对SARS-CoV-2的免疫反应,这对PLWH的个体管理和疫苗有效性具有影响。

https://cdn.ncbi.nlm.nih.gov/pmc/blobs/8176/7987102/bb5833406913/nihpp-rs309746v1-f0001.jpg

文献AI研究员

20分钟写一篇综述,助力文献阅读效率提升50倍。

立即体验

用中文搜PubMed

大模型驱动的PubMed中文搜索引擎

马上搜索

文档翻译

学术文献翻译模型,支持多种主流文档格式。

立即体验