Suppr超能文献

严重急性呼吸综合征冠状病毒2(SARS-CoV-2)与人类免疫缺陷病毒(HIV)合并感染与SARS-CoV-2单一感染时的免疫反应:SARS-CoV-2与HIV相互作用的病例报告

Immunological responses in SARS-CoV-2 and HIV co-infection versus SARS-CoV-2 mono-infection: case report of the interplay between SARS-CoV-2 and HIV.

作者信息

Shahbaz Shima, Sligl Wendy, Osman Mohammed, Elahi Shokrollah

机构信息

School of Dentistry, Division of Foundational Sciences, University of Alberta, Edmonton, AB, T6G 2E1, Canada.

Department of Critical Care Medicine, University of Alberta, Edmonton, AB, T6G 2E1, Canada.

出版信息

Allergy Asthma Clin Immunol. 2023 Oct 17;19(1):91. doi: 10.1186/s13223-023-00846-8.

Abstract

BACKGROUND

There is an urgent need to understand the interplay between SARS-CoV-2 and HIV to inform risk-mitigation approaches for HIV-infected individuals.

OBJECTIVES

We conclude that people living with HIV (PLWH) who are antiretroviral therapy (ART) naïve could be at a greater risk of morbidity or mortality once co-infected with SARS-CoV-2.

METHODS

Here, we performed extensive immune phenotyping using flow cytometry. Moreover, to compare the range of values observed in the co-infected case, we have included a larger number of mono-infected cases with SARS-CoV-2. We also quantified soluble co-inhibitory/co-stimulatory molecules in the plasma of our patients.

RESULTS

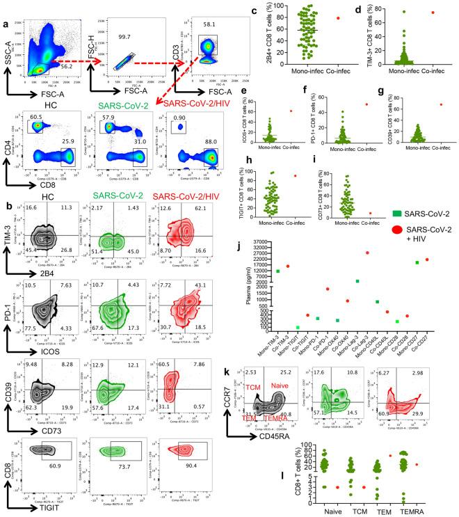
We noted a robust immune activation characterized by the expansion of CD8 T cells expressing co-inhibitory/stimulatory molecules (e.g. PD-1, TIM-3, 2B4, TIGIT, CD39, and ICOS) and activation markers (CD38, CD71, and HLA-DR) in the co-infected case. We further found that neutrophilia was more pronounced at the expense of lymphopenia in the co-infected case. In particular, naïve and central memory CD8 T cells were scarce as a result of switching to effector and effector memory in the co-infected case. CD8 T cell effector functions such as cytokine production (e.g. TNF-α and IFN-γ) and cytolytic molecules expression (granzyme B and perforin) following anti-CD3/CD28 or the Spike peptide pool stimulation were more prominent in the co-infected case versus the mono-infected case. We also observed that SARS-CoV-2 alters T cell exhaustion commonly observed in PLWH.

CONCLUSION

These findings imply that inadequate immune reconstitution and/or lack of access to ART could dysregulate immune response against SARS-CoV-2 infection, which can result in poor clinical outcomes in PLWH. Our study has implications for prioritizing PLWH in the vaccination program/access to ART in resource-constrained settings.

摘要

背景

迫切需要了解严重急性呼吸综合征冠状病毒2(SARS-CoV-2)与人类免疫缺陷病毒(HIV)之间的相互作用,以为HIV感染者制定风险缓解策略提供依据。

目的

我们得出结论,未接受抗逆转录病毒治疗(ART)的HIV感染者(PLWH)一旦合并感染SARS-CoV-2,发病或死亡风险可能更高。

方法

在此,我们使用流式细胞术进行了广泛的免疫表型分析。此外,为了比较合并感染病例中观察到的值范围,我们纳入了更多SARS-CoV-2单感染病例。我们还对患者血浆中的可溶性共抑制/共刺激分子进行了定量。

结果

我们注意到,在合并感染病例中,以表达共抑制/刺激分子(如程序性死亡蛋白1(PD-1)、T细胞免疫球蛋白和粘蛋白结构域3(TIM-3)、2B4、T细胞免疫球蛋白和ITIM结构域(TIGIT)、CD39和诱导性共刺激分子(ICOS))以及激活标志物(CD38、CD71和人类白细胞抗原-DR(HLA-DR))的CD8 T细胞扩增为特征的强大免疫激活。我们进一步发现,在合并感染病例中,以淋巴细胞减少为代价的中性粒细胞增多更为明显。特别是,在合并感染病例中,由于向效应细胞和效应记忆细胞转变,初始和中枢记忆CD8 T细胞稀缺。与单感染病例相比,但在合并感染病例中,抗CD3/CD28或刺突肽池刺激后,CD8 T细胞效应功能如细胞因子产生(如肿瘤坏死因子-α(TNF-α)和干扰素-γ(IFN-γ))和溶细胞分子表达(颗粒酶B和穿孔素)更为突出。我们还观察到,SARS-CoV-2改变了PLWH中常见的T细胞耗竭。

结论

这些发现表明,免疫重建不足和/或无法获得ART可能会使针对SARS-CoV-2感染的免疫反应失调,这可能导致PLWH出现不良临床结局。我们的研究对于在资源有限的环境中确定PLWH在疫苗接种计划/获得ART方面的优先顺序具有重要意义。

https://cdn.ncbi.nlm.nih.gov/pmc/blobs/49e7/10583436/a45e0678858f/13223_2023_846_Fig1_HTML.jpg

文献AI研究员

20分钟写一篇综述,助力文献阅读效率提升50倍。

立即体验

用中文搜PubMed

大模型驱动的PubMed中文搜索引擎

马上搜索

文档翻译

学术文献翻译模型,支持多种主流文档格式。

立即体验