Suppr超能文献

HYOU1 通过稳定 LDHB mRNA 促进甲状腺乳头状癌细胞的增殖、侵袭和糖酵解。

HYOU1 facilitates proliferation, invasion and glycolysis of papillary thyroid cancer via stabilizing LDHB mRNA.

机构信息

Department of Endocrinology & Metabolism, The 1st Affiliated Hospital, China Medical University, Shenyang, China.

Clinical medical laboratory, The 1st Affiliated Hospital, China Medical University, Shenyang, China.

出版信息

J Cell Mol Med. 2021 May;25(10):4814-4825. doi: 10.1111/jcmm.16453. Epub 2021 Mar 31.

Abstract

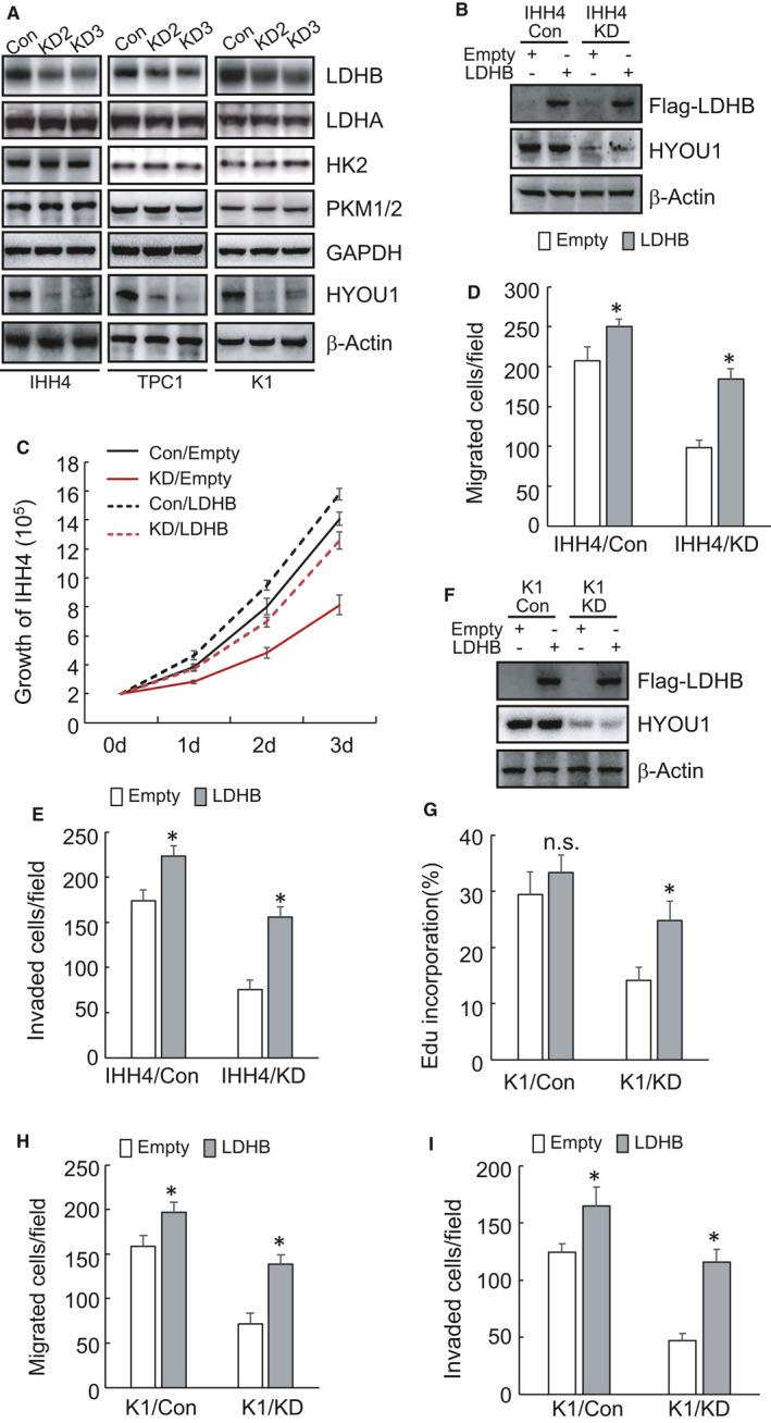
HYOU1 is upregulated in many kinds of cancer cells, and its high expression is associated with tumour invasiveness and poor prognosis. However, the role of HYOU1 in papillary thyroid cancer (PTC) development and progression remains to be elucidated. Here, we reported that HYOU1 was highly expressed in human PTC and associated with poor prognosis. HYOU1 silencing suppressed the proliferation, migration and invasion of PTC cells. Mechanistic analyses showed that HYOU1 silencing promoted oxidative phosphorylation while inhibited aerobic glycolysis via downregulating LDHB at the posttranscriptional level. We further confirmed that the 3'UTR of LDHB mRNA is the indirect target of HYOU1 silencing and HYOU1 silencing increased miR-375-3p levels. While LDHB overexpression significantly suppressed the inhibitory effects of HYOU1 silencing on aerobic glycolysis, proliferation, migration and invasion in PTC cells. Taken together, our findings suggest that HYOU1 promotes glycolysis and malignant progression in PTC cells via upregulating LDHB expression, providing a potential target for developing novel anticancer agents.

摘要

HYOU1 在多种癌细胞中上调,其高表达与肿瘤侵袭性和预后不良相关。然而,HYOU1 在甲状腺乳头状癌(PTC)发展和进展中的作用仍有待阐明。在这里,我们报道 HYOU1 在人 PTC 中高度表达,并与不良预后相关。HYOU1 沉默抑制 PTC 细胞的增殖、迁移和侵袭。机制分析表明,HYOU1 沉默通过在转录后水平下调 LDHB 来促进氧化磷酸化,同时抑制有氧糖酵解。我们进一步证实,LDHB mRNA 的 3'UTR 是 HYOU1 沉默的间接靶标,而 HYOU1 沉默增加了 miR-375-3p 的水平。而 LDHB 过表达显著抑制了 HYOU1 沉默对 PTC 细胞中有氧糖酵解、增殖、迁移和侵袭的抑制作用。总之,我们的研究结果表明,HYOU1 通过上调 LDHB 的表达促进 PTC 细胞中的糖酵解和恶性进展,为开发新型抗癌药物提供了一个潜在的靶点。

https://cdn.ncbi.nlm.nih.gov/pmc/blobs/b7e9/8107106/6a1765d56ab3/JCMM-25-4814-g007.jpg

文献AI研究员

20分钟写一篇综述,助力文献阅读效率提升50倍。

立即体验

用中文搜PubMed

大模型驱动的PubMed中文搜索引擎

马上搜索

文档翻译

学术文献翻译模型,支持多种主流文档格式。

立即体验