Suppr超能文献

系统分析 LDHs 亚型在泛癌中的作用表明 LDHD 在肝细胞癌患者预后中的重要性。

Systematic analysis of the role of LDHs subtype in pan-cancer demonstrates the importance of LDHD in the prognosis of hepatocellular carcinoma patients.

机构信息

Department of Biochemistry and Molecular Biology, Wannan Medical College, No.22 Wenchang West Road, Wuhu, Anhui, 241002, P.R. China.

Anhui Province Key Laboratory of Active Biological Macro-Molecules, Wannan Medical College, Wuhu, Anhui, 241002, P.R. China.

出版信息

BMC Cancer. 2024 Jan 31;24(1):156. doi: 10.1186/s12885-024-11920-8.

Abstract

BACKGROUND

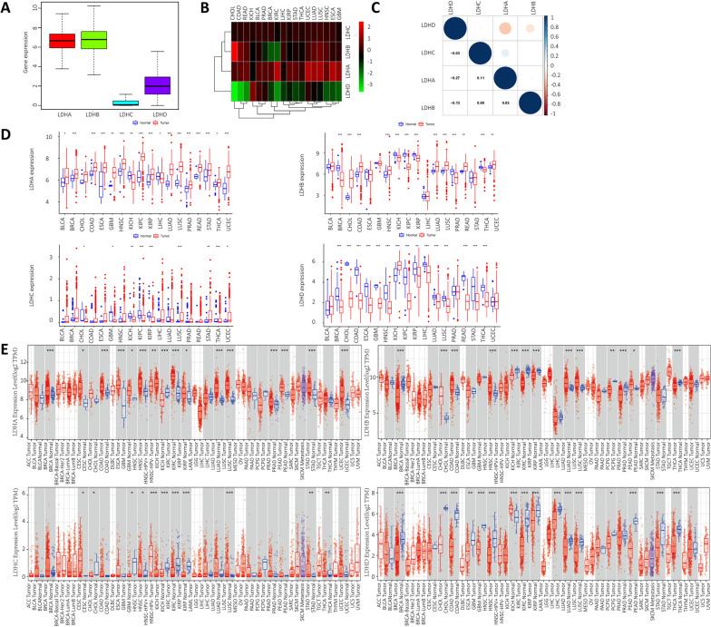
Lactate dehydrogenase (LDHs) is an enzyme involved in anaerobic glycolysis, including LDHA, LDHB, LDHC and LDHD. Given the regulatory role in the biological progression of certain tumors, we analyzed the role of LDHs in pan-cancers.

METHODS

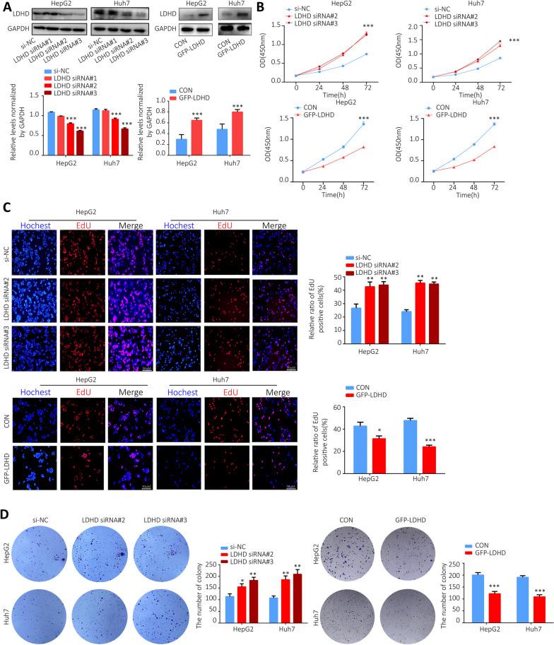
Cox regression, Kaplan-Meier curves, Receiver Operating Characteristic (ROC) curves, and correlation of clinical indicators in tumor patients were used to assess the prognostic significance of LDHs in pan-cancer. The TCGA, HPA, TIMER, UALCAN, TISIDB, and Cellminer databases were used to investigate the correlation between the expression of LDHs and immune subtypes, immune checkpoint genes, methylation levels, tumor mutational load, microsatellite instability, tumor-infiltrating immune cells and drug sensitivity. The cBioPortal database was also used to identify genomic abnormalities of LDHs in pan-cancer. A comprehensive assessment of the biological functions of LDHs was performed using GSEA. In vitro, HepG2 and Huh7 cells were transfected with LDHD siRNA and GFP-LDHD, the proliferation capacity of cells was examined using CCK-8, EdU, and colony formation assays; the migration and invasion of cells was detected by wound healing and transwell assays; western blotting was used to detect the levels of MMP-2, MMP-9, E-cadherin, N-cadherin and Akt phosphorylation.

RESULTS

LDHs were differentially expressed in a variety of human tumor tissues. LDHs subtypes can act as pro-oncogenes or anti-oncogenes in different types of cancer and have an impact on the prognosis of patients with tumors by influencing their clinicopathological characteristics. LDHs were differentially expressed in tumor immune subtypes and molecular subtypes. In addition, LDHs expression correlated with immune checkpoint genes, tumor mutational load, and microsatellite instability. LDHD was identified to play an important role in the prognosis of HCC patients, according to a comprehensive analysis of LDHs in pan-cancer. In HepG2 and Huh7 cells, knockdown of LDHD promoted cell proliferation, migration, and invasion, promoted the protein expression levels of MMP-2, MMP-9, N-cadherin, and Akt phosphorylation, but inhibited the protein expression level of E-cadherin. In addition, LDHD overexpression showed the opposite changes.

CONCLUSION

LDHs subtypes can be used as potential prognostic markers for certain cancers. Prognostic and immunotherapeutic analysis indicated that LDHD plays an important role in the prognosis of HCC patients. In vitro experiments revealed that LDHD can affect HCC proliferation, migration, and invasion by regulating MMPs expression and EMT via Akt signaling pathway, which provides a new perspective on the anti-cancer molecular mechanism of LDHD in HCC.

摘要

背景

乳酸脱氢酶(LDHs)是一种参与无氧糖酵解的酶,包括 LDHA、LDHB、LDHC 和 LDHD。鉴于其在某些肿瘤生物学进展中的调节作用,我们分析了 LDHs 在多种癌症中的作用。

方法

使用 Cox 回归、Kaplan-Meier 曲线、Receiver Operating Characteristic(ROC)曲线以及肿瘤患者临床指标的相关性,评估 LDHs 在多种癌症中的预后意义。使用 TCGA、HPA、TIMER、UALCAN、TISIDB 和 Cellminer 数据库来研究 LDHs 表达与免疫亚型、免疫检查点基因、甲基化水平、肿瘤突变负荷、微卫星不稳定性、肿瘤浸润免疫细胞和药物敏感性之间的相关性。还使用 cBioPortal 数据库来识别多种癌症中 LDHs 的基因组异常。使用 GSEA 对 LDHs 的生物学功能进行综合评估。在体外,用 LDHD siRNA 和 GFP-LDHD 转染 HepG2 和 Huh7 细胞,使用 CCK-8、EdU 和集落形成实验检测细胞的增殖能力;通过划痕愈合和 Transwell 实验检测细胞的迁移和侵袭;使用 Western blot 检测 MMP-2、MMP-9、E-cadherin、N-cadherin 和 Akt 磷酸化水平。

结果

LDHs 在多种人类肿瘤组织中差异表达。LDHs 亚型在不同类型的癌症中可以作为原癌基因或抑癌基因发挥作用,并通过影响其临床病理特征对肿瘤患者的预后产生影响。LDHs 在肿瘤免疫亚型和分子亚型中差异表达。此外,LDHs 的表达与免疫检查点基因、肿瘤突变负荷和微卫星不稳定性相关。通过对多种癌症中的 LDHs 进行综合分析,发现 LDHD 可作为 HCC 患者预后的重要标志物。在 HepG2 和 Huh7 细胞中,敲低 LDHD 促进了细胞的增殖、迁移和侵袭,促进了 MMP-2、MMP-9、N-cadherin 和 Akt 磷酸化蛋白表达水平的升高,但抑制了 E-cadherin 蛋白表达水平的升高。此外,LDHD 过表达则表现出相反的变化。

结论

LDHs 亚型可以作为某些癌症的潜在预后标志物。预后和免疫治疗分析表明,LDHD 在 HCC 患者的预后中发挥重要作用。体外实验表明,LDHD 通过调节 MMPs 表达和 EMT 来影响 HCC 的增殖、迁移和侵袭,通过 Akt 信号通路,为 LDHD 在 HCC 中的抗癌分子机制提供了新的视角。

https://cdn.ncbi.nlm.nih.gov/pmc/blobs/2600/10829303/cbd07a4ea6e5/12885_2024_11920_Fig1_HTML.jpg

文献AI研究员

20分钟写一篇综述,助力文献阅读效率提升50倍。

立即体验

用中文搜PubMed

大模型驱动的PubMed中文搜索引擎

马上搜索

文档翻译

学术文献翻译模型,支持多种主流文档格式。

立即体验