Suppr超能文献

长链非编码RNA CCHE1调节乳酸脱氢酶A介导的糖酵解并赋予黑色素瘤细胞化学抗性。

Long non-coding RNA CCHE1 modulates LDHA-mediated glycolysis and confers chemoresistance to melanoma cells.

作者信息

Ding Zhi, Yang Junyi, Wu Baojin, Wu Yingzhi, Guo Fanli

机构信息

Department of Plastic Surgery, Huashan Hospital, Fudan University, Shanghai, China.

出版信息

Cancer Metab. 2023 Jul 21;11(1):10. doi: 10.1186/s40170-023-00309-z.

Abstract

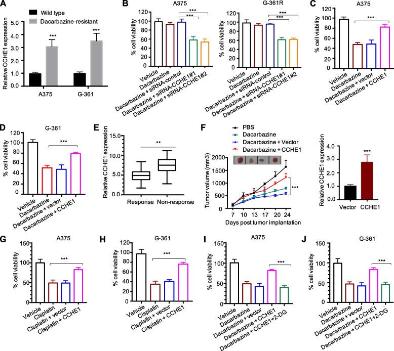
Melanoma is considered as the most common metastatic skin cancer with increasing incidence and high mortality globally. The vital roles of long non-coding RNAs (lncRNAs) in the tumorigenesis of melanoma are elucidated by emerging evidence. The lncRNA cervical carcinoma high-expressed 1 (CCHE1) was overexpressed and acted as an oncogene in a variety of cancers, while the function of CCHE1 in melanoma remains unclear. Here, we found that CCHE1 was highly expressed in melanoma and correlated with the poorer survival of melanoma patients. Depletion of CCHE1 inhibited the proliferation, induced cell apoptosis and suppressed in vivo tumor growth. To further understand the functional mechanism of CCHE1, the interacting partners of CCHE1 were identified via RNA pull-down assay followed by mass spectrometry. CCHE1 was found to bind lactate dehydrogenase A (LDHA) and acted as a scaffold to enhance the interaction of LDHA with the fibroblast growth factor receptor type 1 (FGFR1), which consequently enhanced LDHA phosphorylation and activity of LDHA. Inhibiting CCHE1 strikingly suppressed the glycolytic flux of melanoma cells and lactate generation in vivo. Further study demonstrated that CCHE1 desensitized melanoma cells to dacarbazine and inhibition of glycolysis reversed CCHE1-induced chemoresistance. These results uncovered the novel function of CCHE1 in melanoma by reprogramming the glucose metabolism via orchestrating the activity of LDHA.

摘要

黑色素瘤被认为是最常见的转移性皮肤癌,在全球范围内发病率不断上升且死亡率很高。越来越多的证据表明长链非编码RNA(lncRNA)在黑色素瘤的肿瘤发生中起着至关重要的作用。长链非编码RNA宫颈癌高表达1(CCHE1)在多种癌症中过表达并发挥癌基因作用,而CCHE1在黑色素瘤中的功能仍不清楚。在此,我们发现CCHE1在黑色素瘤中高表达,且与黑色素瘤患者较差的生存率相关。敲低CCHE1可抑制增殖、诱导细胞凋亡并抑制体内肿瘤生长。为了进一步了解CCHE1的功能机制,通过RNA下拉实验结合质谱鉴定了CCHE1的相互作用蛋白。发现CCHE1与乳酸脱氢酶A(LDHA)结合,并作为支架增强LDHA与成纤维细胞生长因子受体1型(FGFR1)的相互作用,从而增强LDHA的磷酸化和活性。抑制CCHE1可显著抑制黑色素瘤细胞的糖酵解通量和体内乳酸生成。进一步研究表明,CCHE1使黑色素瘤细胞对达卡巴嗪脱敏,抑制糖酵解可逆转CCHE1诱导的化疗耐药性。这些结果揭示了CCHE1在黑色素瘤中的新功能,即通过协调LDHA的活性来重新编程葡萄糖代谢。

https://cdn.ncbi.nlm.nih.gov/pmc/blobs/7a59/10360318/59a781719fbb/40170_2023_309_Fig1_HTML.jpg

文献AI研究员

20分钟写一篇综述,助力文献阅读效率提升50倍。

立即体验

用中文搜PubMed

大模型驱动的PubMed中文搜索引擎

马上搜索

文档翻译

学术文献翻译模型,支持多种主流文档格式。

立即体验