Suppr超能文献

重新利用代谢药物将免疫抑制性巨噬细胞重新极化为肿瘤细胞毒性巨噬细胞。

Re-polarization of immunosuppressive macrophages to tumor-cytotoxic macrophages by repurposed metabolic drugs.

机构信息

Department of Medical Microbiology and Infection Prevention, Tumor Virology and Cancer Immunotherapy, University Medical Center Groningen, University of Groningen, Groningen, The Netherlands.

出版信息

Oncoimmunology. 2021 Mar 12;10(1):1898753. doi: 10.1080/2162402X.2021.1898753.

Abstract

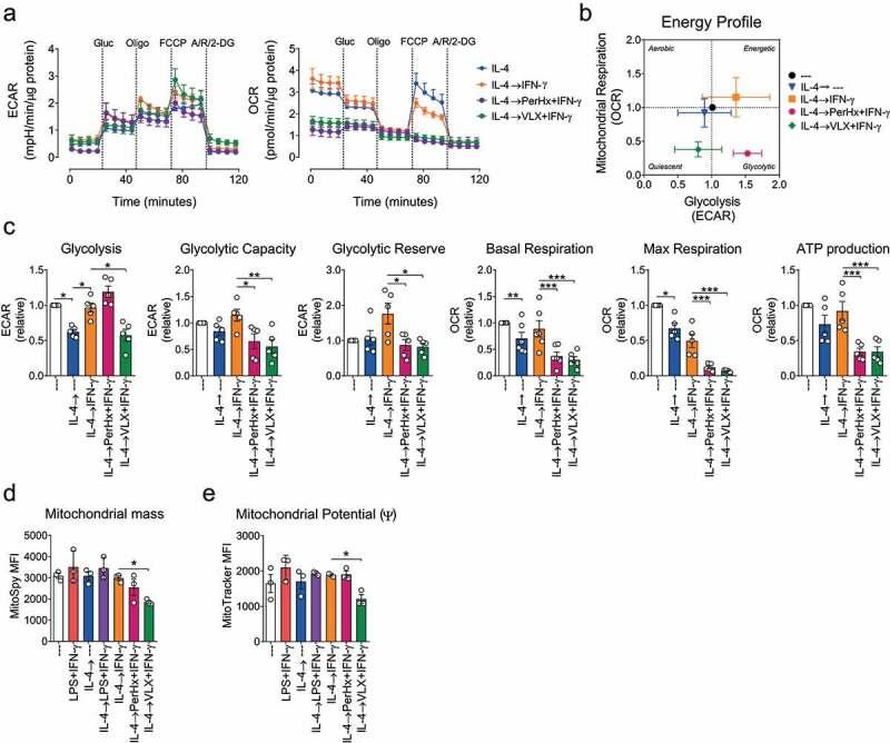
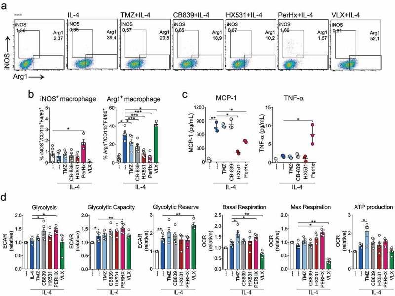
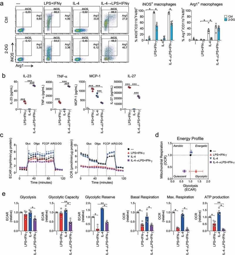
M2-like tumor-associated macrophages promote tumor progression by establishing an immunosuppressive tumor microenvironment. The phenotype and activity of immunosuppressive macrophages are related to their mitochondrial metabolism. Thus, we studied if drugs targeting mitochondrial metabolic pathways can repolarize macrophages from M2 into an M1-like phenotype or can prevent M0-to-M2 polarization. The drugs selected are clinically approved or in clinical trials and target M2-specific metabolic pathways: fatty acid oxidation (Perhexiline and Trimetazidine), glutaminolysis (CB-839), PPAR activation (HX531), and mitochondrial electron transport chain (VLX-600). Murine bone marrow-derived macrophages were either polarized to M2 using IL-4 in the presence of the drugs or polarized first into M2 and then treated with the drugs in presence of IFN-γ for re-polarization. Targeting both fatty acid oxidation with Perhexiline or the electron transport chain with VLX-600 in the presence of IFN-γ, impaired mitochondrial basal, and maximal respiration and resulted in M2 to M1-like re-polarization (increased iNOS expression, NO production, IL-23, IL-27, and TNF-α secretion), similar to LPS+IFN-γ re-polarization. Moreover, drug-induced macrophage re-polarization resulted in a strong tumor-cytotoxic activity. Furthermore, the polarization of M0- to M2-like macrophages was impaired by CB-839, Trimetazidine, HX531, and Perhexiline, while Hx531 and Perhexiline also reduced MCP-1 secretion. Our results show that by targeting cell metabolism, macrophages could be re-polarized from M2- into an anti-tumoral M1-like phenotype and that M0-to-M2 polarization could be prevented. Overall, this study provides rational for the use of clinically applicable drugs to change an immunosuppressive tumor environment into a pro-inflammatory tumor environment that could support cancer immunotherapies.

摘要

M2 样肿瘤相关巨噬细胞通过建立免疫抑制性肿瘤微环境促进肿瘤进展。免疫抑制性巨噬细胞的表型和活性与其线粒体代谢有关。因此,我们研究了靶向线粒体代谢途径的药物是否可以将巨噬细胞从 M2 表型重编程为 M1 样表型,或者是否可以阻止 M0 向 M2 极化。选择的药物是临床批准或临床试验中的药物,靶向 M2 特异性代谢途径:脂肪酸氧化(丙炔苯丙胺和曲美他嗪)、谷氨酰胺分解(CB-839)、PPAR 激活(HX531)和线粒体电子传递链(VLX-600)。用 IL-4 在药物存在的情况下将小鼠骨髓来源的巨噬细胞极化到 M2,或者首先极化到 M2,然后在 IFN-γ存在下用药物处理进行再极化。在 IFN-γ存在下,用丙炔苯丙胺靶向脂肪酸氧化或用 VLX-600 靶向电子传递链,会损害线粒体基础和最大呼吸,并导致 M2 向 M1 样再极化(增加 iNOS 表达、NO 产生、IL-23、IL-27 和 TNF-α 分泌),类似于 LPS+IFN-γ 再极化。此外,药物诱导的巨噬细胞再极化导致强烈的肿瘤细胞毒性活性。此外,CB-839、曲美他嗪、HX531 和丙炔苯丙胺抑制了 M0 向 M2 样巨噬细胞的极化,而 Hx531 和丙炔苯丙胺也降低了 MCP-1 的分泌。我们的结果表明,通过靶向细胞代谢,可以将巨噬细胞从 M2 表型重编程为抗肿瘤的 M1 样表型,并可以阻止 M0 向 M2 极化。总的来说,这项研究为使用临床适用的药物改变免疫抑制性肿瘤环境为促炎肿瘤环境提供了依据,从而支持癌症免疫疗法。

https://cdn.ncbi.nlm.nih.gov/pmc/blobs/a8af/7971325/1bd178ca1f87/KONI_A_1898753_F0001_OC.jpg

文献AI研究员

20分钟写一篇综述,助力文献阅读效率提升50倍。

立即体验

用中文搜PubMed

大模型驱动的PubMed中文搜索引擎

马上搜索

文档翻译

学术文献翻译模型,支持多种主流文档格式。

立即体验