Suppr超能文献

人类 PD-1CD8 T 细胞是类风湿关节炎中 IL-21 的细胞来源。

Human PD-1CD8 T Cells Are a Cellular Source of IL-21 in Rheumatoid Arthritis.

机构信息

Department of Medicine and Biosystemic Science, Graduate School of Medical Sciences, Kyushu University, Fukuoka, Japan.

Department of Orthopaedic Surgery, Graduate School of Medical Sciences, Kyushu University, Fukuoka, Japan.

出版信息

Front Immunol. 2021 Mar 19;12:654623. doi: 10.3389/fimmu.2021.654623. eCollection 2021.

Abstract

BACKGROUND

Rheumatoid arthritis (RA) is a prototypical autoantibody-driven autoimmune disease in which T-B interactions play a critical role. Recent comprehensive analysis suggests that PD-1CD8 T cells as well as two distinct IL-21-producing PD-1CD4 T cell subsets, follicular helper T (Tfh) and peripheral helper T (Tph) cells, are involved in the pathogenesis of RA. Herein, we aimed to clarify a generation mechanism of IL-21-producing CD8 T cells in humans, and to characterize this novel subset in patients with RA.

METHODS

CD8 T cells in the peripheral blood (PB) and synovial fluid (SF) of healthy control (HC) and patients with RA were subject to the analysis of IL-21 mRNA and protein. We evaluated the surface marker, cytokine and transcription profiles of IL-21-producing CD8 T cells in HCPB, RAPB and RASF.

RESULTS

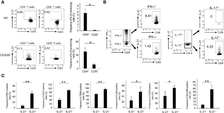
IL-21-producing CD8 T cells were enriched in the CD45RA(memory) PD-1, especially PD-1 subpopulation, and IL-12 and IL-21 synergistically induced IL-21 production by naïve CD8 T cells. Memory PD-1CD8 T cells in HCPB facilitated plasmablast differentiation and IgG production in an IL-21-dependent manner. In addition, PD-1CD8 T cells in RASF and RAPB produced large amounts of IL-21 and were characterized by high levels of CD28, ICOS, CD69, HLA-DR, and CCR2 but not CXCR5. Furthermore, PD-1CD8 T cells expressed high levels of transcripts of and , a feature observed in Tph cells.

CONCLUSIONS

Identification of IL-21-producing PD-1CD8 T cells expands our knowledge of T cell subsets with B helper functions in RA. Selective targeting of these subsets could pave an avenue for the development of novel treatment strategies for this disease.

摘要

背景

类风湿关节炎(RA)是一种典型的自身抗体驱动的自身免疫性疾病,其中 T-B 相互作用起着关键作用。最近的全面分析表明,PD-1CD8 T 细胞以及两种不同的产生 IL-21 的 PD-1CD4 T 细胞亚群,滤泡辅助 T(Tfh)和外周辅助 T(Tph)细胞,参与了 RA 的发病机制。在此,我们旨在阐明人类产生 IL-21 的 CD8 T 细胞的产生机制,并对 RA 患者中的这种新型亚群进行特征描述。

方法

对健康对照(HC)和 RA 患者外周血(PB)和滑膜液(SF)中的 CD8 T 细胞进行 IL-21 mRNA 和蛋白分析。我们评估了 HC-PB、RA-PB 和 RA-SF 中 IL-21 产生 CD8 T 细胞的表面标记物、细胞因子和转录谱。

结果

IL-21 产生的 CD8 T 细胞在 CD45RA(记忆)PD-1 中富集,特别是 PD-1 亚群,IL-12 和 IL-21 协同诱导幼稚 CD8 T 细胞产生 IL-21。HC-PB 中的记忆 PD-1CD8 T 细胞以 IL-21 依赖的方式促进浆母细胞分化和 IgG 产生。此外,RA-SF 和 RA-PB 中的 PD-1CD8 T 细胞大量产生 IL-21,并表现出高水平的 CD28、ICOS、CD69、HLA-DR 和 CCR2,但不表达 CXCR5。此外,PD-1CD8 T 细胞表达高水平的 和 转录本,这是 Tph 细胞的一个特征。

结论

鉴定出产生 IL-21 的 PD-1CD8 T 细胞扩展了我们对 RA 中具有 B 辅助功能的 T 细胞亚群的认识。针对这些亚群的选择性靶向可能为开发这种疾病的新治疗策略开辟道路。

https://cdn.ncbi.nlm.nih.gov/pmc/blobs/a931/8017303/df29f6f1e92e/fimmu-12-654623-g001.jpg

文献AI研究员

20分钟写一篇综述,助力文献阅读效率提升50倍。

立即体验

用中文搜PubMed

大模型驱动的PubMed中文搜索引擎

马上搜索

文档翻译

学术文献翻译模型,支持多种主流文档格式。

立即体验