Suppr超能文献

类风湿关节炎CD8 T细胞相关生物标志物的鉴定及免疫浸润特征

Identification of CD8 T cell-related biomarkers and immune infiltration characteristic of rheumatoid arthritis.

作者信息

Wang Qizun, Li Qianqian, Wang Ronghuan, Li Yanning, Wang Jie, Guo Zhu, Li Feng, Chen Bohua, Xiang Hongfei, Wang Tianrui, Wu Xiaolin

机构信息

Department of Orthopedics, The Affiliated Hospital of Qingdao University, Qingdao 266000, China.

Department of Ultrasound, The Affiliated Hospital of Qingdao University, Qingdao 266000, China.

出版信息

Aging (Albany NY). 2024 Jan 16;16(2):1399-1413. doi: 10.18632/aging.205435.

Abstract

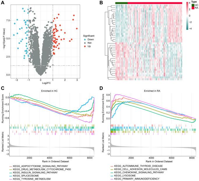
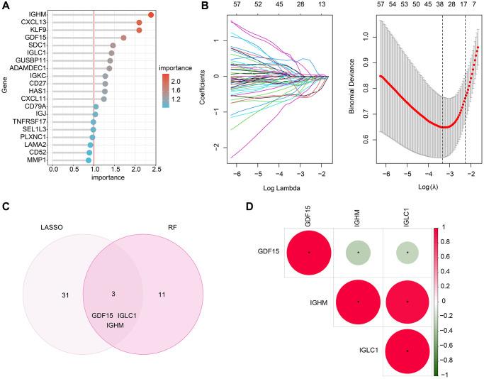
Rheumatoid arthritis (RA) is an autoimmune rheumatic disease, which do not respond well to current treatment partially. Therefore, further in-depth elucidation of the molecular mechanism and pathogenesis of RA is urgently needed for the diagnosis, personalized therapy and drug development. Herein, we collected 111 RA samples from Gene Expression Omnibus (GEO) database, and conducted differentially expressed genes and GESA analysis. Abnormal activation and imbalance of immune cells in RA were observed. WGCNA was utilized to explore the gene modules and CD8 T cell-related genes (CRGs) were chosen for KEGG and GO analysis. Besides, to explore biomarkers of RA in depth, machine learning algorithms and bioinformatics analysis were used, and we identified GDF15, IGLC1, and IGHM as diagnostic markers of RA, which was confirmed by clinical samples. Next, ssGSEA algorithms were adopted to investigate the differences in immune infiltration of 23 immune cell subsets between RA and healthy control group. Finally, optimal classification analysis based on consensus clustering combined with ssGSEA algorithms were conducted. GDF15 was revealed that to be positively correlated with mast cells and type 2 T helper cells, but negatively correlated with most other immune cells. On the other hand, IGHM and IGLC1 were negatively correlated with CD56dim natural killer cells, while positively associated with other immune cells. Finally, RA samples in subtype A exhibited a higher immune infiltration status. This study could provide guidance for individualized treatment of RA patients and provide new targets for drug design.

摘要

类风湿关节炎(RA)是一种自身免疫性风湿性疾病,目前的治疗对其部分患者效果不佳。因此,迫切需要进一步深入阐明RA的分子机制和发病机制,以用于诊断、个性化治疗和药物研发。在此,我们从基因表达综合数据库(GEO)收集了111份RA样本,并进行了差异表达基因分析和基因集富集分析(GESA)。观察到RA中免疫细胞的异常激活和失衡。利用加权基因共表达网络分析(WGCNA)探索基因模块,并选择CD8 T细胞相关基因(CRGs)进行京都基因与基因组百科全书(KEGG)和基因本体论(GO)分析。此外,为了深入探索RA的生物标志物,使用了机器学习算法和生物信息学分析,我们鉴定出生长分化因子15(GDF15)、免疫球蛋白轻链可变区1(IGLC1)和免疫球蛋白重链μ链(IGHM)作为RA的诊断标志物,这在临床样本中得到了证实。接下来,采用单样本基因集富集分析(ssGSEA)算法研究RA组与健康对照组之间23种免疫细胞亚群的免疫浸润差异。最后,基于一致性聚类结合ssGSEA算法进行最佳分类分析。结果显示,GDF15与肥大细胞和2型辅助性T细胞呈正相关,但与大多数其他免疫细胞呈负相关。另一方面,IGHM和IGLC1与CD56dim自然杀伤细胞呈负相关,而与其他免疫细胞呈正相关。最后,A亚型的RA样本表现出更高的免疫浸润状态。本研究可为RA患者的个体化治疗提供指导,并为药物设计提供新的靶点。

https://cdn.ncbi.nlm.nih.gov/pmc/blobs/df0c/10866417/c307ff3633c2/aging-16-205435-g001.jpg

文献AI研究员

20分钟写一篇综述,助力文献阅读效率提升50倍。

立即体验

用中文搜PubMed

大模型驱动的PubMed中文搜索引擎

马上搜索

文档翻译

学术文献翻译模型,支持多种主流文档格式。

立即体验