Suppr超能文献

含干扰素诱导跨膜蛋白3的外泌体作为抗活性细胞间传递的新载体

Interferon-Inducible Transmembrane Protein 3-Containing Exosome as a New Carrier for the Cell-to-Cell Transmission of Anti- Activity.

作者信息

Yi Jihai, Wang Yueli, Zhang Huan, Deng Xiaoyu, Xi Jing, Li Honghuan, Yang Ningning, Ma Zhongchen, Wang Yong, Chen Chuangfu

机构信息

College of Animal Science and Technology, Shihezi University, Shihezi, China.

Key Laboratory of Control and Prevention of Animal Disease, Xinjiang Production & Construction Corps, Shihezi, China.

出版信息

Front Vet Sci. 2021 Mar 16;8:642968. doi: 10.3389/fvets.2021.642968. eCollection 2021.

Abstract

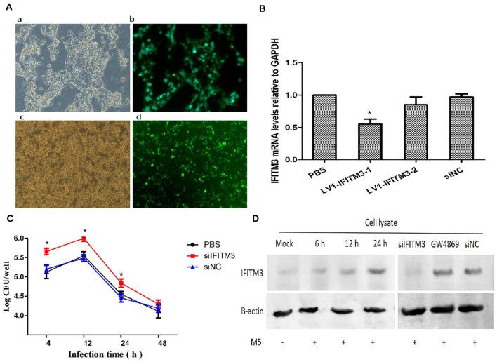
Exosomes are small extracellular vesicles that are released from cells and that function in intercellular communication. Recently, interferon-inducible transmembrane protein 3 (IFITM3) has been identified as a highly effective anti-intracellular pathogen protein that can inhibit the invasion of a wide range of pathogenic microorganisms. However, whether infection induces secretion of exosomes and whether these exosomes contain IFITM3 protein remain unknown. Here, we focused on the immune function of extracellular IFITM3 protein in the process of infection. This study is the first to show that strain M5 ( M5) can stimulate macrophages to secrete large amounts of exosomes. Most importantly, we identified exosomes from M5-infected cells that were rich in molecules of IFITM3, and these exosomes could transmit the IFITM3 from one cell to another, thereby effectively inhibiting the intracellular survival of . Moreover, immunization with exosomes carrying IFITM3 decreased mouse spleen tissue damage and spleen colony forming unit (CFU), leading to the establishment of an anti- state in mice. In conclusion, our findings provide new insights into the anti- mechanism of IFITM3-containg exosomes, thus providing a theoretical foundation for systematic elaboration of the mechanisms of infection and host immunity. The results provide new ideas for the development of candidate vaccines for .

摘要

外泌体是从细胞中释放出来并在细胞间通讯中发挥作用的小细胞外囊泡。最近,干扰素诱导跨膜蛋白3(IFITM3)已被鉴定为一种高效的抗细胞内病原体蛋白,可抑制多种致病微生物的入侵。然而,感染是否诱导外泌体分泌以及这些外泌体是否含有IFITM3蛋白仍不清楚。在这里,我们聚焦于细胞外IFITM3蛋白在感染过程中的免疫功能。本研究首次表明,菌株M5(M5)可刺激巨噬细胞分泌大量外泌体。最重要的是,我们从M5感染的细胞中鉴定出富含IFITM3分子的外泌体,这些外泌体可将IFITM3从一个细胞传递到另一个细胞,从而有效抑制[病原体名称]在细胞内的存活。此外,用携带IFITM3的外泌体进行免疫可减少小鼠脾脏组织损伤和脾脏集落形成单位(CFU),从而在小鼠体内建立抗[病原体名称]状态。总之,我们的发现为含IFITM3外泌体的抗[病原体名称]机制提供了新见解,从而为系统阐述[病原体名称]感染和宿主免疫机制提供了理论基础。这些结果为[病原体名称]候选疫苗的开发提供了新思路。

https://cdn.ncbi.nlm.nih.gov/pmc/blobs/2600/8010673/9553803ded1f/fvets-08-642968-g0001.jpg

文献AI研究员

20分钟写一篇综述,助力文献阅读效率提升50倍。

立即体验

用中文搜PubMed

大模型驱动的PubMed中文搜索引擎

马上搜索

文档翻译

学术文献翻译模型,支持多种主流文档格式。

立即体验