Suppr超能文献

布鲁氏菌感染的巨噬细胞释放的外泌体通过促进 M1 巨噬细胞的极化来抑制布鲁氏菌的细胞内存活。

Exosomes released by Brucella-infected macrophages inhibit the intracellular survival of Brucella by promoting the polarization of M1 macrophages.

机构信息

College of Animal Science and Technology, Shihezi University, Shihezi, China.

Xinjiang Center for Animal Disease Control and Prevention, Urumqi, China.

出版信息

Microb Biotechnol. 2023 Jul;16(7):1524-1535. doi: 10.1111/1751-7915.14274. Epub 2023 May 22.

Abstract

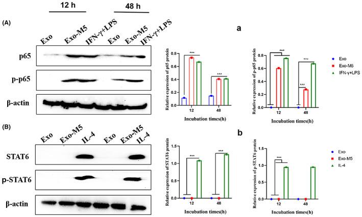
Exosomes, membrane vesicles released extracellularly from cells, contain nucleic acids, proteins, lipids and other components, allowing the transfer of material information between cells. Recent studies reported the role of exosomes in pathogenic microbial infection and host immune mechanisms. Brucella-invasive bodies can survive in host cells for a long time and cause chronic infection, which causes tissue damage. Whether exosomes are involved in host anti-Brucella congenital immune responses has not been reported. Here, we extracted and identified exosomes secreted by Brucella melitensis M5 (Exo-M5)-infected macrophages, and performed in vivo and in vitro studies to examine the effects of exosomes carrying antigen on the polarization of macrophages and immune activation. Exo-M5 promoted the polarization of M1 macrophages, which induced the significant secretion of M1 cytokines (tumour necrosis factor-α and interferon-γ) through NF-κB signalling pathways and inhibited the secretion of M2 cytokines (IL-10), thereby inhibiting the intracellular survival of Brucella. Exo-M5 activated innate immunity and promoted the release of IgG2a antibodies that protected mice from Brucella infection and reduced the parasitaemia of Brucella in the spleen. Furthermore, Exo-M5 contained Brucella antigen components, including Omp31 and OmpA. These results demonstrated that exosomes have an important role in immune responses against Brucella, which might help elucidate the mechanisms of host immunity against Brucella infection and aid the search for Brucella biomarkers and the development of new vaccine candidates.

摘要

外泌体是细胞外释放的膜囊泡,包含核酸、蛋白质、脂质和其他成分,可实现细胞间物质信息的传递。最近的研究报道了外泌体在病原微生物感染和宿主免疫机制中的作用。布鲁氏菌侵袭体可以在宿主细胞中长期存活并引起慢性感染,导致组织损伤。外泌体是否参与宿主抗布鲁氏菌先天免疫反应尚未有报道。在这里,我们提取并鉴定了布鲁氏菌 melitensis M5(Exo-M5)感染的巨噬细胞分泌的外泌体,并进行了体内和体外研究,以研究携带抗原的外泌体对巨噬细胞极化和免疫激活的影响。Exo-M5 促进了 M1 巨噬细胞的极化,通过 NF-κB 信号通路诱导 M1 细胞因子(肿瘤坏死因子-α和干扰素-γ)的显著分泌,并抑制 M2 细胞因子(IL-10)的分泌,从而抑制布鲁氏菌的细胞内存活。Exo-M5 激活了先天免疫,并促进了 IgG2a 抗体的释放,该抗体可保护小鼠免受布鲁氏菌感染,并减少脾脏中布鲁氏菌的寄生血症。此外,Exo-M5 包含布鲁氏菌抗原成分,包括 Omp31 和 OmpA。这些结果表明,外泌体在针对布鲁氏菌的免疫反应中具有重要作用,这可能有助于阐明宿主对布鲁氏菌感染的免疫机制,并有助于寻找布鲁氏菌生物标志物和开发新的疫苗候选物。

https://cdn.ncbi.nlm.nih.gov/pmc/blobs/1f35/10281354/8532dded2ff6/MBT2-16-1524-g003.jpg

文献AI研究员

20分钟写一篇综述,助力文献阅读效率提升50倍。

立即体验

用中文搜PubMed

大模型驱动的PubMed中文搜索引擎

马上搜索

文档翻译

学术文献翻译模型,支持多种主流文档格式。

立即体验