Suppr超能文献

感染羊种布鲁氏菌的小鼠组织的代谢组学分析。

Metabolomic analysis of murine tissues infected with Brucella melitensis.

作者信息

Ponzilacqua-Silva Bárbara, Dadelahi Alexis S, Moley Charles R, Abushahba Mostafa F N, Skyberg Jerod A

机构信息

Department of Veterinary Pathobiology, College of Veterinary Medicine, University of Missouri, Columbia, Missouri.

Laboratory for Infectious Disease Research, University of Missouri, Columbia, Missouri.

出版信息

PLoS One. 2025 Jan 27;20(1):e0314672. doi: 10.1371/journal.pone.0314672. eCollection 2025.

Abstract

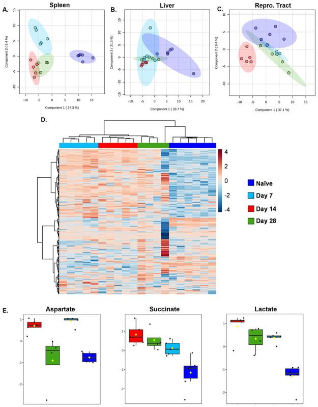
Brucella is a gram negative, facultative intracellular bacterial pathogen that constitutes a substantial threat to human and animal health. Brucella can replicate in a variety of tissues and can induce immune responses that alter host metabolite availability. Here, mice were infected with B. melitensis and murine spleens, livers, and female reproductive tracts were analyzed by GC-MS to determine tissue-specific metabolic changes at one-, two- and four- weeks post infection. The most remarkable changes were observed at two-weeks post-infection when relative to uninfected tissues, 42 of 329 detected metabolites in reproductive tracts were significantly altered by Brucella infection, while in spleens and livers, 68/205 and 139/330 metabolites were significantly changed, respectively. Several of the altered metabolites in host tissues were linked to the GABA shunt and glutaminolysis. Treatment of macrophages with GABA did not alter control of B. melitensis infection, and deletion of the putative GABA transporter BMEI0265 did not alter B. melitensis virulence. While glutaminolysis inhibition did not affect control of B. melitensis in macrophages, glutaminolysis was required for macrophage IL-1β production in response to B. melitensis. In summary, these results indicate that Brucella infection alters host tissue metabolism and that these changes could have effects on inflammation and the outcome of infection.

摘要

布鲁氏菌是一种革兰氏阴性兼性细胞内细菌病原体,对人类和动物健康构成重大威胁。布鲁氏菌可在多种组织中复制,并能诱导免疫反应,从而改变宿主代谢物的可用性。在此,用羊种布鲁氏菌感染小鼠,并通过气相色谱-质谱联用仪(GC-MS)分析小鼠的脾脏、肝脏和雌性生殖道,以确定感染后1周、2周和4周时组织特异性的代谢变化。在感染后2周观察到最显著的变化,相对于未感染组织,生殖道中检测到的329种代谢物中有42种因布鲁氏菌感染而发生显著改变,而在脾脏和肝脏中,分别有68/205和139/330种代谢物发生显著变化。宿主组织中几种改变的代谢物与γ-氨基丁酸(GABA)分流和谷氨酰胺分解代谢有关。用GABA处理巨噬细胞不会改变对羊种布鲁氏菌感染的控制,而假定的GABA转运体BMEI0265的缺失也不会改变羊种布鲁氏菌的毒力。虽然谷氨酰胺分解代谢抑制并不影响巨噬细胞对羊种布鲁氏菌的控制,但巨噬细胞对羊种布鲁氏菌产生白细胞介素-1β需要谷氨酰胺分解代谢。总之,这些结果表明,布鲁氏菌感染会改变宿主组织代谢,并且这些变化可能对炎症和感染结果产生影响。

https://cdn.ncbi.nlm.nih.gov/pmc/blobs/c3cb/11771894/6c39411170fe/pone.0314672.g001.jpg

文献AI研究员

20分钟写一篇综述,助力文献阅读效率提升50倍。

立即体验

用中文搜PubMed

大模型驱动的PubMed中文搜索引擎

马上搜索

文档翻译

学术文献翻译模型,支持多种主流文档格式。

立即体验