Suppr超能文献

谷氨酰胺对于结核分枝杆菌感染诱导的巨噬细胞 M1 样极化是必需的。

Glutamine Is Required for M1-like Polarization of Macrophages in Response to Mycobacterium tuberculosis Infection.

机构信息

Public Health Research Institute, New Jersey Medical School, Rutgers Biomedical and Health Sciences, Rutgers, The State University of New Jersey, Newark, New Jersey, USA.

Stable Isotope & Metabolomics Core Facility, The Einstein-Mount Sinai Diabetes Research Center (ES-DRC), Albert Einstein College of Medicine, Bronx, New York, USA.

出版信息

mBio. 2022 Aug 30;13(4):e0127422. doi: 10.1128/mbio.01274-22. Epub 2022 Jun 28.

Abstract

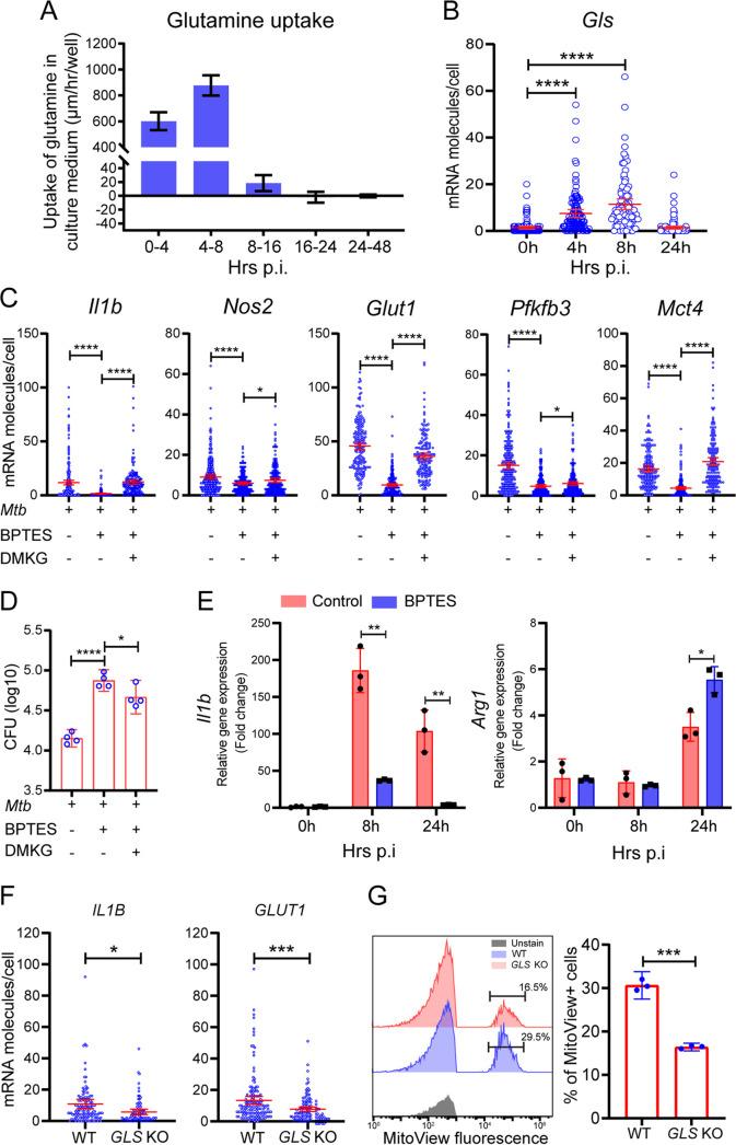
In response to Mycobacterium tuberculosis infection, macrophages mount proinflammatory and antimicrobial responses similar to those observed in M1 macrophages activated by lipopolysaccharide (LPS) and interferon gamma (IFN-γ). A metabolic reprogramming to hypoxia-inducible-factor 1 (HIF-1)-mediated uptake of glucose and its metabolism by glycolysis is required for M1-like polarization, but little is known about other metabolic programs driving the M1-like polarization during infection. We report that glutamine serves as a carbon and nitrogen source for the metabolic reprogramming to M1-like macrophages. Widely targeted metabolite screening identified an association of glutamine and/or glutamate with highly affected metabolic pathways of M1-like macrophages. Moreover, stable isotope-assisted metabolomics of UC glutamine and UC glucose revealed that glutamine, rather than glucose, is catabolized in both the oxidative and reductive tricarboxylic acid (TCA) cycles of M1-like macrophages, thereby generating signaling molecules that include succinate, biosynthetic precursors such as aspartate, and itaconate. UN glutamine-tracing metabolomics further revealed participation of glutamine nitrogen in synthesis of intermediates of purine and pyrimidine metabolism plus amino acids, including aspartate. These findings were corroborated by diminished M1 polarization from chemical inhibition of glutaminase (GLS), the key enzyme in the glutaminolysis pathway, and by genetic deletion of in infected macrophages. Thus, the catabolism of glutamine is an integral component of metabolic reprogramming in activating macrophages and it coordinates with elevated cytosolic glycolysis to satisfy the cellular demand for bioenergetic and biosynthetic precursors of M1-like macrophages. Knowledge of these new immunometabolic features of M1-like macrophages should advance the development of host-directed therapies for tuberculosis. Macrophages play essential roles in determining the progression and final outcome of human infection by Mycobacterium tuberculosis. While upregulation of hypoxia-inducible-factor 1 (HIF-1) and a metabolic reprogramming to the Warburg Effect-like state are known to be critical for immune cell activation in response to M. tuberculosis infection, our overall knowledge about the immunometabolism of M1-like macrophages is poor. Using widely targeted small-metabolite screening, stable isotope tracing metabolomics, and pharmacological and genetic approaches, we report that, in addition to enhanced glucose catabolism by glycolysis, glutamine is utilized as an important carbon and nitrogen source for the generation of biosynthetic precursors, signaling molecules, and itaconate in M. tuberculosis-induced M1-like macrophages. Recognizing this novel contribution of glutamine to the immunometabolic properties of M. tuberculosis-infected macrophages may facilitate the development of treatments for tuberculosis and stimulate comparable studies with other pathogen-macrophage interactions.

摘要

针对结核分枝杆菌感染,巨噬细胞会引发炎症和抗菌反应,类似于脂多糖 (LPS) 和干扰素 γ (IFN-γ) 激活的 M1 巨噬细胞所观察到的反应。代谢重编程需要缺氧诱导因子 1 (HIF-1) 介导的葡萄糖摄取和糖酵解代谢,以实现 M1 样极化,但对于感染期间驱动 M1 样极化的其他代谢程序知之甚少。我们报告说,谷氨酰胺可作为代谢重编程为 M1 样巨噬细胞的碳源和氮源。广泛靶向代谢物筛选确定了谷氨酰胺和/或谷氨酸与 M1 样巨噬细胞中受影响较大的代谢途径之间的关联。此外,对 UC 谷氨酰胺和 UC 葡萄糖进行的稳定同位素辅助代谢组学研究表明,谷氨酰胺而不是葡萄糖在 M1 样巨噬细胞的氧化和还原三羧酸 (TCA) 循环中被分解代谢,从而生成包括琥珀酸在内的信号分子、合成前体如天冬氨酸和衣康酸。UN 谷氨酰胺追踪代谢组学进一步表明,谷氨酰胺氮参与嘌呤和嘧啶代谢以及包括天冬氨酸在内的氨基酸的中间产物合成。这些发现通过化学抑制谷氨酰胺酶 (GLS)(谷氨酰胺分解代谢途径中的关键酶)和感染巨噬细胞中缺失的来减弱 M1 极化得到了证实。因此,谷氨酰胺的分解代谢是激活巨噬细胞代谢重编程的一个组成部分,它与升高的细胞质糖酵解协同作用,以满足 M1 样巨噬细胞对生物能量和生物合成前体的细胞需求。了解 M1 样巨噬细胞的这些新的免疫代谢特征应该会促进针对结核病的宿主导向治疗的发展。巨噬细胞在确定结核分枝杆菌感染人类的进展和最终结果方面发挥着至关重要的作用。虽然已经知道缺氧诱导因子 1 (HIF-1) 的上调和代谢重编程到类似于瓦伯格效应的状态对于免疫细胞对结核分枝杆菌感染的反应至关重要,但我们对 M1 样巨噬细胞的免疫代谢的整体认识仍然很差。使用广泛靶向的小分子代谢物筛选、稳定同位素示踪代谢组学以及药理学和遗传学方法,我们报告说,除了增强糖酵解的葡萄糖分解代谢外,谷氨酰胺还被用作产生生物合成前体、信号分子和衣康酸的重要碳源和氮源在结核分枝杆菌诱导的 M1 样巨噬细胞中。认识到谷氨酰胺对结核分枝杆菌感染的巨噬细胞的免疫代谢特性的这一新贡献可能有助于开发结核病的治疗方法,并刺激对其他病原体-巨噬细胞相互作用的类似研究。

https://cdn.ncbi.nlm.nih.gov/pmc/blobs/a1ba/9426538/c3fb27f25736/mbio.01274-22-f001.jpg

文献AI研究员

20分钟写一篇综述,助力文献阅读效率提升50倍。

立即体验

用中文搜PubMed

大模型驱动的PubMed中文搜索引擎

马上搜索

文档翻译

学术文献翻译模型,支持多种主流文档格式。

立即体验