Suppr超能文献

SLC25A33介导的线粒体DNA合成通过促进线粒体活性氧和电压依赖性阴离子通道寡聚化,在M1巨噬细胞的炎症反应中起关键作用。

SLC25A33-mediated mitochondrial DNA synthesis plays a critical role in the inflammatory response of M1 macrophages by contributing to mitochondrial ROS and VDAC oligomerization.

作者信息

Kim Daehoon, Jin Jonghwa, Lee Yu-Rim, Kim Dong-Ho, Park Soo-Young, Byun Jun-Kyu, Choi Yeon-Kyung, Park Keun-Gyu

机构信息

Department of Biomedical Science, Kyungpook National University, Daegu 41566, Korea.

Department of Internal Medicine, School of Medicine, Kyungpook National University, Kyungpook National University Hospital, Daegu 41944, Korea.

出版信息

Int J Biol Sci. 2025 Apr 21;21(7):2935-2953. doi: 10.7150/ijbs.96563. eCollection 2025.

Abstract

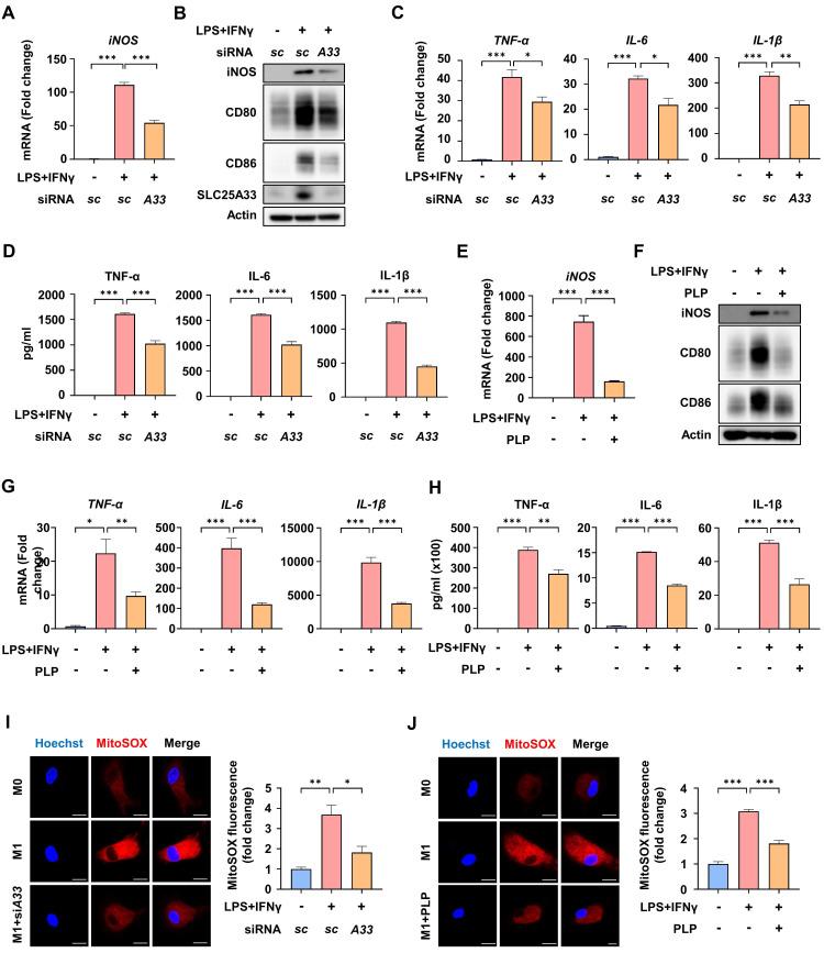
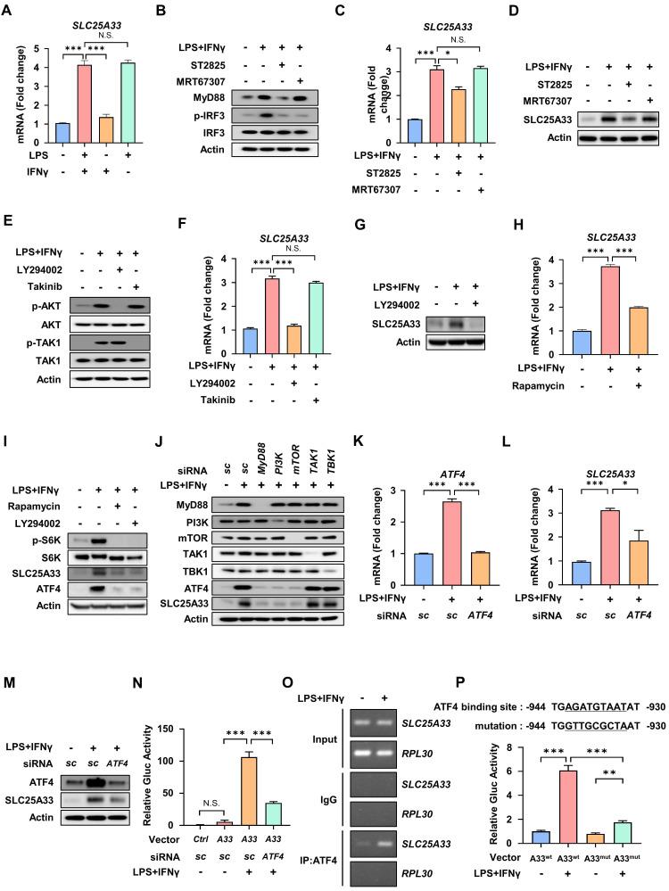
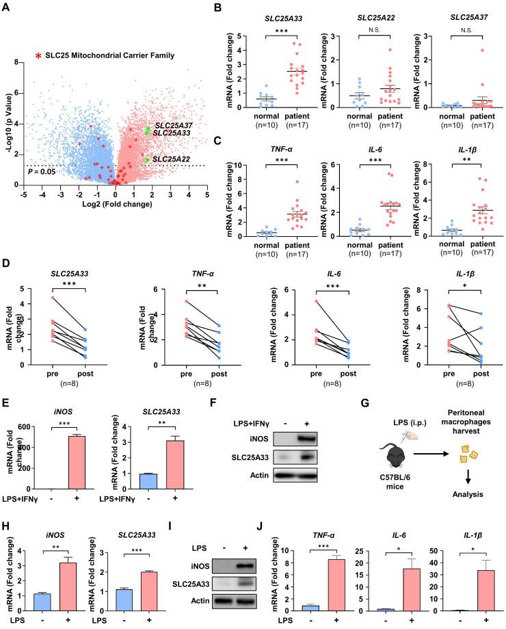
M1 macrophage polarization is modulated by the release of mitochondrial DNA (mtDNA) and induces the inflammatory immune response, which is further increased by the generation of mitochondrial reactive oxygen species (mtROS). The pyrimidine nucleotide carrier SLC25A33 is located in the mitochondrial inner membrane and is linked to mtDNA synthesis, but its role in the M1 macrophage inflammatory immune response remains unclear. Here, we elucidate the regulatory mechanisms responsible for upregulation of SLC25A33 expression during M1 macrophage polarization, SLC25A33-mediated mtROS production, and the inflammatory response. SLC25A33 expression was significantly elevated in CD14+ monocytes derived from patients with sepsis and LPS/interferon-gamma (IFN-γ)-stimulated peritoneal macrophages (PMs). SLC25A33 was upregulated by ATF4 through the MyD88-PI3K-mTORC1 pathway in LPS/IFN-γ-stimulated PMs. Furthermore, SLC25A33 increased mtDNA synthesis and the release of mtDNA into the cytosol, which was facilitated by mtROS-mediated voltage-dependent anion channel (VDAC) oligomer formation, thereby contributing to activation of the cGAS-STING inflammatory pathway. Conversely, knockdown and pyridoxal 5'-phosphate treatment, which inhibits SLC25A33 activity, decreased mtDNA release and reduced M1 macrophage polarization and associated inflammatory responses. These findings were consistent across and sepsis models, as well as in septic patients with liver abscesses. Our findings underscore the significant role of SLC25A33 in inflammation, suggesting that targeting of SLC25A33 could be a promising therapeutic strategy for the management of M1 macrophage-mediated inflammatory diseases, including sepsis.

摘要

M1巨噬细胞极化受线粒体DNA(mtDNA)释放的调节,并诱导炎症免疫反应,而线粒体活性氧(mtROS)的产生会进一步增强这种反应。嘧啶核苷酸载体SLC25A33位于线粒体内膜,与mtDNA合成相关,但其在M1巨噬细胞炎症免疫反应中的作用尚不清楚。在此,我们阐明了M1巨噬细胞极化过程中SLC25A33表达上调、SLC25A33介导的mtROS产生以及炎症反应的调控机制。脓毒症患者来源的CD14+单核细胞和脂多糖/干扰素-γ(IFN-γ)刺激的腹腔巨噬细胞(PMs)中,SLC25A33的表达显著升高。在脂多糖/IFN-γ刺激的PMs中,SLC25A33通过MyD88-PI3K-mTORC1途径被ATF4上调。此外,SLC25A33增加了mtDNA的合成以及mtDNA向细胞质的释放,这一过程由mtROS介导的电压依赖性阴离子通道(VDAC)寡聚体形成所促进,从而有助于激活cGAS-STING炎症途径。相反,抑制SLC25A33活性的敲低和磷酸吡哆醛5'-磷酸处理减少了mtDNA的释放,并降低了M1巨噬细胞极化及相关炎症反应。这些发现在脓毒症模型以及肝脓肿脓毒症患者中均一致。我们的研究结果强调了SLC25A33在炎症中的重要作用,表明靶向SLC25A33可能是治疗包括脓毒症在内的M1巨噬细胞介导的炎症性疾病的一种有前景的治疗策略。

https://cdn.ncbi.nlm.nih.gov/pmc/blobs/815c/12080393/45dca32662f3/ijbsv21p2935g001.jpg

文献AI研究员

20分钟写一篇综述,助力文献阅读效率提升50倍。

立即体验

用中文搜PubMed

大模型驱动的PubMed中文搜索引擎

马上搜索

文档翻译

学术文献翻译模型,支持多种主流文档格式。

立即体验