Suppr超能文献

外泌体miR-130b-3p通过靶向PTEN促进口腔鳞状细胞癌的进展和管状形成。

Exosomal miR-130b-3p Promotes Progression and Tubular Formation Through Targeting PTEN in Oral Squamous Cell Carcinoma.

作者信息

Yan Wei, Wang Yuping, Chen Yong, Guo Yanjun, Li Qiang, Wei Xiaotong

机构信息

Department of Oral and Maxillofacial Surgery, Cangzhou Central Hospital, Cangzhou, China.

Department of Stomatology of Shennongju Hospital, Huanghua, China.

出版信息

Front Cell Dev Biol. 2021 Mar 22;9:616306. doi: 10.3389/fcell.2021.616306. eCollection 2021.

Abstract

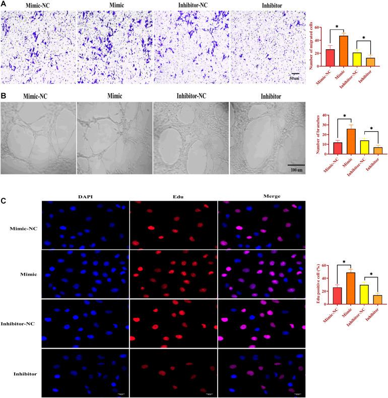
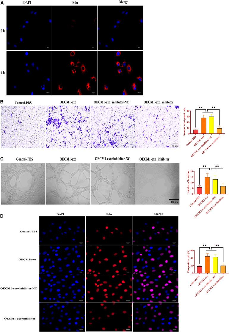
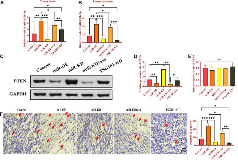
Oral squamous cell carcinoma (OSCC), accounting for two-thirds of head and neck cancer, is characterized by poor prognosis and a high rate of mortality. Exosomes have emerged as potential molecule-shuttle in intercellular communication, thereby regulating the physiological processes of recipient cells. To date, the effect of exosomal microRNAs (miRNAs) on the progression of OSCC has not been fully investigated. In this study, we found that the protein, but not mRNA expression of Phosphatase and tensin homolog deleted on chromosome 10 (PTEN) was decreased in OSCC. The results revealed that miR-130b-3p was an important negative regulator for PTEN expression. Additionally, overexpression and knockdown of miR-130b-3p enhanced and inhibited angiogenesis in human umbilical vein endothelial cells (HUVECs), respectively. Also, miR-130b-3p was transferred by exosomes to HUVECs and then promoted angiogenesis and inhibit the expression of PTEN. Furthermore, exosomal miR-130b-3p derived from OSCC cells promoted tumor growth and blood vessel formation in the xenograft mice model. Taken together, we demonstrated that exosome-mediated miR-130b-3p promoted progression and tubular formation in OSCC and . These results would provide new insight into exploring biomarkers and effective therapeutic strategies for OSCC.

摘要

口腔鳞状细胞癌(OSCC)占头颈癌的三分之二,其特点是预后差和死亡率高。外泌体已成为细胞间通讯中潜在的分子穿梭载体,从而调节受体细胞的生理过程。迄今为止,外泌体微小RNA(miRNA)对OSCC进展的影响尚未得到充分研究。在本研究中,我们发现10号染色体缺失的磷酸酶和张力蛋白同源物(PTEN)在OSCC中蛋白表达降低,但mRNA表达未降低。结果显示,miR-130b-3p是PTEN表达的重要负调控因子。此外,miR-130b-3p的过表达和敲低分别增强和抑制人脐静脉内皮细胞(HUVECs)的血管生成。而且,miR-130b-3p通过外泌体转移至HUVECs,进而促进血管生成并抑制PTEN的表达。此外,源自OSCC细胞的外泌体miR-130b-3p在异种移植小鼠模型中促进肿瘤生长和血管形成。综上所述,我们证明外泌体介导的miR-130b-3p促进OSCC的进展和管状形成。这些结果将为探索OSCC的生物标志物和有效治疗策略提供新的见解。

https://cdn.ncbi.nlm.nih.gov/pmc/blobs/236a/8019696/39eacebc0294/fcell-09-616306-g001.jpg

文献AI研究员

20分钟写一篇综述,助力文献阅读效率提升50倍。

立即体验

用中文搜PubMed

大模型驱动的PubMed中文搜索引擎

马上搜索

文档翻译

学术文献翻译模型,支持多种主流文档格式。

立即体验