Suppr超能文献

利用绿脓菌素治疗呼吸复合物 III 功能障碍导致的线粒体疾病。

Exploiting pyocyanin to treat mitochondrial disease due to respiratory complex III dysfunction.

机构信息

Department of Biology, University of Padova, Padova, Italy.

Department of Molecular and Cell Biology, University of California, Berkeley, CA, USA.

出版信息

Nat Commun. 2021 Apr 8;12(1):2103. doi: 10.1038/s41467-021-22062-x.

Abstract

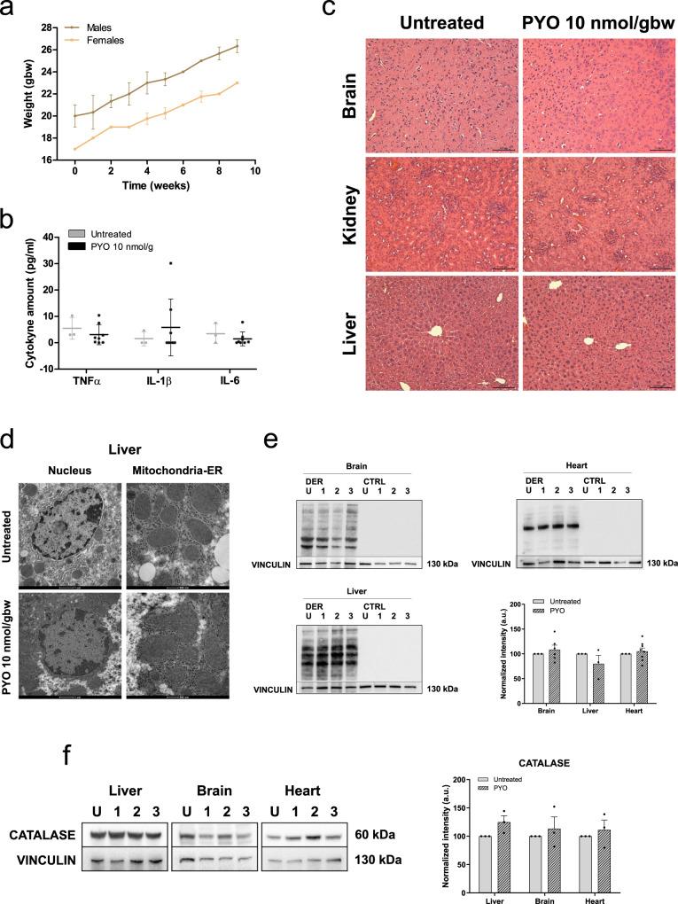
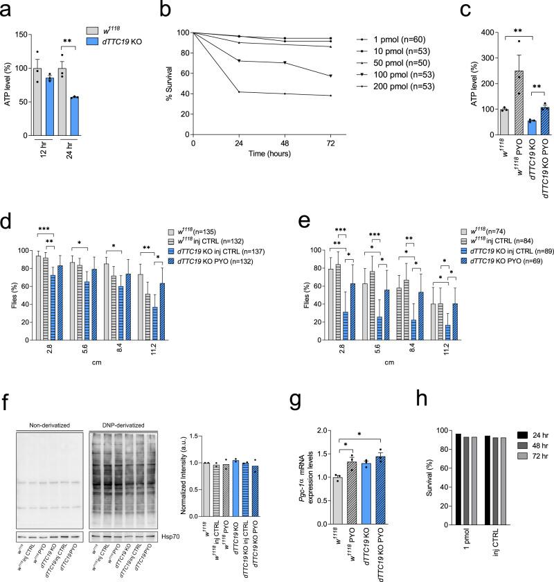
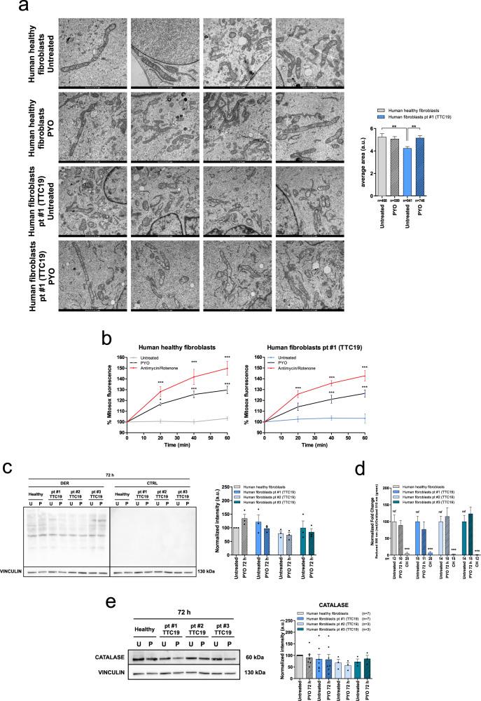
Mitochondrial diseases impair oxidative phosphorylation and ATP production, while effective treatment is still lacking. Defective complex III is associated with a highly variable clinical spectrum. We show that pyocyanin, a bacterial redox cycler, can replace the redox functions of complex III, acting as an electron shunt. Sub-μM pyocyanin was harmless, restored respiration and increased ATP production in fibroblasts from five patients harboring pathogenic mutations in TTC19, BCS1L or LYRM7, involved in assembly/stabilization of complex III. Pyocyanin normalized the mitochondrial membrane potential, and mildly increased ROS production and biogenesis. These in vitro effects were confirmed in both Drosophila and in Danio rerio, as administration of low concentrations of pyocyanin significantly ameliorated movement proficiency. Importantly, daily administration of pyocyanin for two months was not toxic in control mice. Our results point to utilization of redox cyclers for therapy of complex III disorders.

摘要

线粒体疾病会损害氧化磷酸化和 ATP 的产生,而有效的治疗方法仍然缺乏。III 复合物缺陷与高度可变的临床谱有关。我们表明,绿脓菌素,一种细菌氧化还原循环剂,可以替代 III 复合物的氧化还原功能,充当电子分流器。亚微摩尔的绿脓菌素是无害的,它可以恢复 TTC19、BCS1L 或 LYRM7 基因突变患者的成纤维细胞的呼吸作用,并增加 ATP 的产生,这些基因参与 III 复合物的组装/稳定。绿脓菌素使线粒体膜电位正常化,并适度增加 ROS 的产生和生物发生。这些体外效应在果蝇和斑马鱼中都得到了证实,因为低浓度的绿脓菌素的给药显著改善了运动能力。重要的是,两个月的绿脓菌素的每日给药在对照小鼠中没有毒性。我们的结果表明,利用氧化还原循环剂治疗 III 复合物疾病。

https://cdn.ncbi.nlm.nih.gov/pmc/blobs/0dc4/8032734/bbebe5fa8a7a/41467_2021_22062_Fig1_HTML.jpg

文献AI研究员

20分钟写一篇综述,助力文献阅读效率提升50倍。

立即体验

用中文搜PubMed

大模型驱动的PubMed中文搜索引擎

马上搜索

文档翻译

学术文献翻译模型,支持多种主流文档格式。

立即体验