Suppr超能文献

黑色素瘤患者不同突变负担的基因表达和免疫浸润。

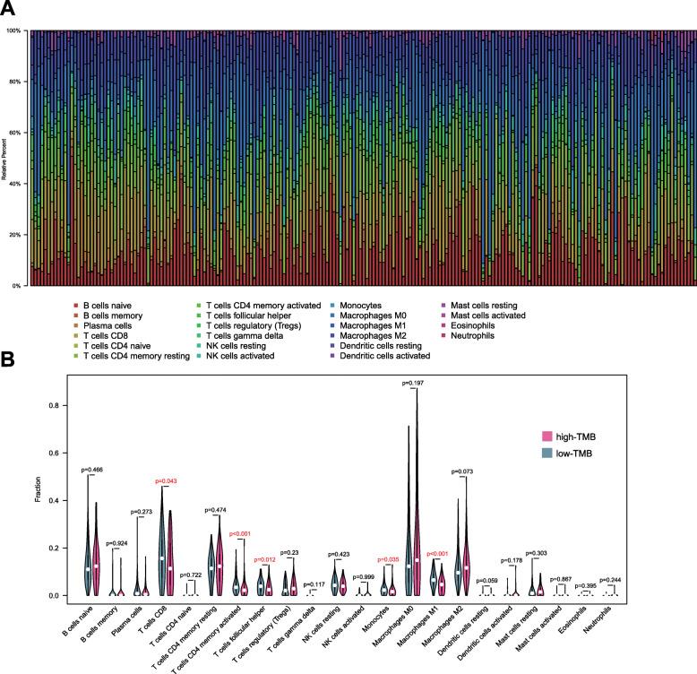
Gene expression and immune infiltration in melanoma patients with different mutation burden.

机构信息

Cancer Center, The Second Affiliated Hospital of Chongqing Medical University, Chongqing, 400010, China.

Unit 32357 of People's Liberation Army, Pujiang, Sichuan, 611630, China.

出版信息

BMC Cancer. 2021 Apr 9;21(1):379. doi: 10.1186/s12885-021-08083-1.

Abstract

BACKGROUND

Immunotherapy is a vital component in cancer treatment. However, due to the complex genetic bases of cancer, a clear prediction index for efficacy has not been established. Tumor mutation burden (TMB) is one of the essential factors that affect immunotherapeutic efficacies, but it has not been determined whether the mutation is associated with the survival of Skin Cutaneous Melanoma (SKCM) patients. This study aimed at evaluating the correlation between TMB and immune infiltration.

METHODS

Somatic mutation profiles (n = 467), transcriptome data (n = 471), and their clinical information (n = 447) of all SKCM samples were downloaded from The Cancer Genome Atlas (TCGA) database. For each sample, TMB was calculated as the number of variants per megabase. Based on K-M survival analysis, they were allocated into the high-TMB and low-TMB groups (the optimal cutoff was determined by the 'surv_cutpoint' algorithm of survival R package). Then, Gene ontology (GO) and Gene Set Enrichment Analyses (GSEA) were performed, with immune-associated biological pathways found to be significantly enriched in the low-TMB group. Therefore, immune genes that were differentially expressed between the two groups were evaluated in Cox regression to determine their prognostic values, and a four-gene TMB immune prognostic model (TMB-IP) was constructed.

RESULTS

Elevated TMB levels were associated with better survival outcomes in SKCM patients. Based on the cutoff value in OS analysis, they were divided into high-TMB and low-TMB groups. GSEA revealed that the low-TMB group was associated with immunity while intersection analysis revealed that there were 38 differentially expressed immune-related genes between the two groups. Four TMB-associated immune genes were used to construct a TMB-IP model. The AUC of the ROC curve of this model reached a maximum of 0.75 (95%CI, 0.66-0.85) for OS outcomes. Validation in each clinical subgroup confirmed the efficacy of the model to distinguish between high and low TMB-IP score patients.

CONCLUSIONS

In SKCM patients, low TMB was associated with worse survival outcomes and enriched immune-associated pathways. The four TMB-associated immune genes model can effectively distinguish between high and low-risk patients.

摘要

背景

免疫疗法是癌症治疗的重要组成部分。然而,由于癌症的复杂遗传基础,尚未建立明确的疗效预测指标。肿瘤突变负担(TMB)是影响免疫治疗效果的重要因素之一,但尚不确定突变是否与皮肤黑色素瘤(SKCM)患者的生存有关。本研究旨在评估 TMB 与免疫浸润之间的相关性。

方法

从癌症基因组图谱(TCGA)数据库中下载了所有 SKCM 样本的体细胞突变谱(n=467)、转录组数据(n=471)及其临床信息(n=447)。对于每个样本,TMB 计算为每兆碱基的变异数。基于 K-M 生存分析,将其分为高 TMB 和低 TMB 组(最佳截止值由生存 R 包中的“surv_cutpoint”算法确定)。然后进行基因本体论(GO)和基因集富集分析(GSEA),发现低 TMB 组中显著富集了与免疫相关的生物途径。因此,在 Cox 回归中评估了两组之间差异表达的免疫基因的预后价值,并构建了一个四基因 TMB 免疫预后模型(TMB-IP)。

结果

TMB 水平升高与 SKCM 患者的生存结果更好相关。根据 OS 分析中的截止值,将其分为高 TMB 和低 TMB 组。GSEA 显示低 TMB 组与免疫相关,交集分析显示两组之间有 38 个差异表达的免疫相关基因。使用四个与 TMB 相关的免疫基因构建 TMB-IP 模型。该模型的 ROC 曲线 AUC 达到 OS 结果的最大值 0.75(95%CI,0.66-0.85)。在每个临床亚组中的验证均证实了该模型区分高和低 TMB-IP 评分患者的疗效。

结论

在 SKCM 患者中,低 TMB 与较差的生存结果和富含免疫相关途径相关。四个与 TMB 相关的免疫基因模型可有效区分高危和低危患者。

https://cdn.ncbi.nlm.nih.gov/pmc/blobs/b859/8034108/edbd3ececfec/12885_2021_8083_Fig1_HTML.jpg

文献AI研究员

20分钟写一篇综述,助力文献阅读效率提升50倍。

立即体验

用中文搜PubMed

大模型驱动的PubMed中文搜索引擎

马上搜索

文档翻译

学术文献翻译模型,支持多种主流文档格式。

立即体验