Suppr超能文献

基于 TCGA 数据的肝癌肿瘤突变负荷和免疫浸润的预后分析。

Prognostic analysis of tumor mutation burden and immune infiltration in hepatocellular carcinoma based on TCGA data.

机构信息

Department of Minimally Invasive and Interventional Radiology, Sun Yat-Sen University Cancer Center, State Key Laboratory of Oncology in South China, Collaborative Innovation Center for Cancer Medicine, Guangzhou 510060, China.

Zhuhai Interventional Medical Center, Zhuhai Precision Medical Center, Zhuhai People's Hospital Affiliated with Jinan University), Jinan University, Zhuhai 519000, China.

出版信息

Aging (Albany NY). 2021 Apr 4;13(8):11257-11280. doi: 10.18632/aging.202811.

Abstract

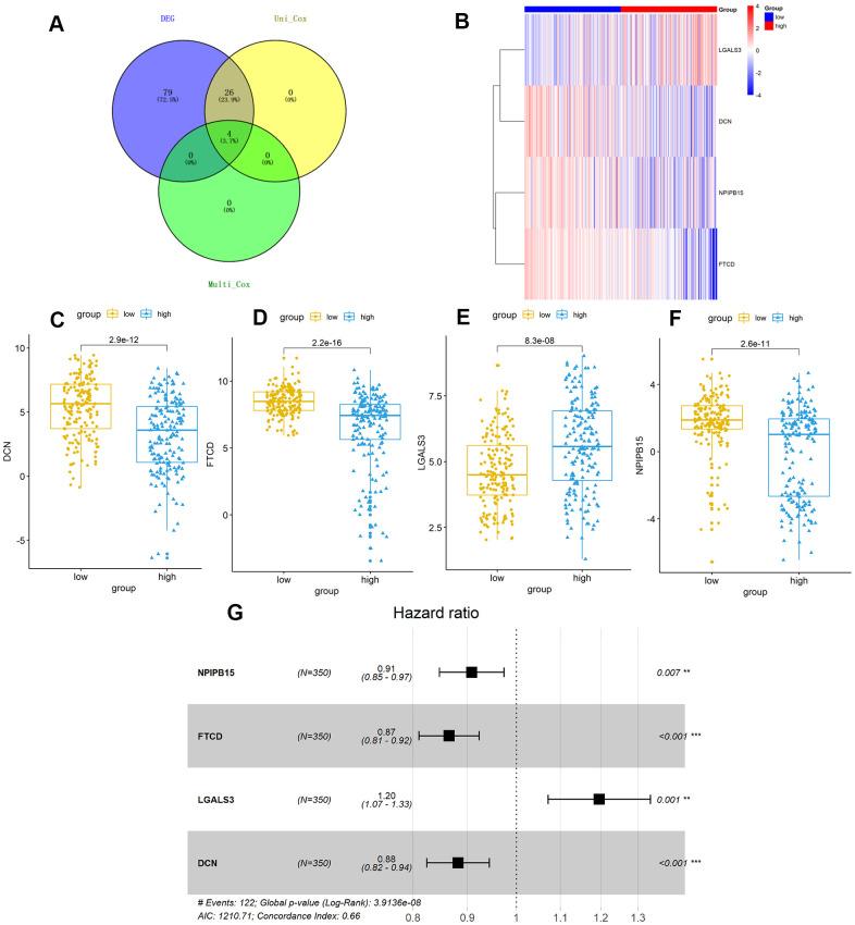
In order to explore the prognosis of tumor mutation burden (TMB) and the relationship with tumor infiltrating immune cells in hepatocellular carcinoma (HCC), we downloaded somatic mutation data and transcriptome profiles of 376 HCC patients from The Cancer Genome Atlas (TCGA) cohort. We divided the samples into high-TMB and low-TMB groups. A higher TMB level indicated improved overall survival (OS) and was associated with early pathological stages. One hundred and nine differentially expressed genes (DEGs) were identified in HCC. Moreover, based on four hub TMB-related signatures, we constructed a TMB Prognostic model (TMBPM) that possessed good predictive value with area under curve (AUC) of 0.701. HCC patients with higher TMBPM scores showed worse OS outcomes (p < 0.0001). Moreover, DCs subsets not only revealed higher infiltrating abundance in the high-TMB group, but also correlated with worse OS and hazard risk for high-TMB patients in HCC. Meanwhile, CD8+ T cells and B cells were associated with improved survival outcomes. In sum, high TMB indicates good prognosis for HCC and promotes HCC immune infiltration. Hence, DCs and the four hub TMB-related signatures can be used for predicting the prognosis in HCC as supplements to TMB.

摘要

为了探索肿瘤突变负担(TMB)在肝细胞癌(HCC)中的预后及其与肿瘤浸润免疫细胞的关系,我们从癌症基因组图谱(TCGA)队列中下载了 376 例 HCC 患者的体细胞突变数据和转录组谱。我们将样本分为高 TMB 和低 TMB 组。较高的 TMB 水平预示着总体生存率(OS)的提高,并且与早期病理分期相关。在 HCC 中鉴定出 109 个差异表达基因(DEG)。此外,基于四个与 TMB 相关的特征基因集,我们构建了一个 TMB 预后模型(TMBPM),其具有良好的预测价值,曲线下面积(AUC)为 0.701。TMBPM 评分较高的 HCC 患者 OS 结局更差(p<0.0001)。此外,树突状细胞(DCs)亚群不仅在高 TMB 组中显示出更高的浸润丰度,而且与 HCC 中高 TMB 患者的 OS 更差和危险风险相关。同时,CD8+T 细胞和 B 细胞与改善的生存结局相关。总之,高 TMB 预示着 HCC 的良好预后并促进 HCC 免疫浸润。因此,DCs 和四个与 TMB 相关的特征基因集可用作 HCC 预后预测的补充因子,以补充 TMB 的应用。

https://cdn.ncbi.nlm.nih.gov/pmc/blobs/ab59/8109113/d07d419bea57/aging-13-202811-g001.jpg

文献AI研究员

20分钟写一篇综述,助力文献阅读效率提升50倍。

立即体验

用中文搜PubMed

大模型驱动的PubMed中文搜索引擎

马上搜索

文档翻译

学术文献翻译模型,支持多种主流文档格式。

立即体验