Suppr超能文献

基于肝癌微环境构建风险评分预后模型。

Construction of a risk score prognosis model based on hepatocellular carcinoma microenvironment.

机构信息

Department of Biliary Pancreatic Surgery, Sun Yat-Sen Memorial Hospital, Sun Yat-Sen University, Guangzhou 510120, Guangdong Province, China.

出版信息

World J Gastroenterol. 2020 Jan 14;26(2):134-153. doi: 10.3748/wjg.v26.i2.134.

Abstract

BACKGROUND

Hepatocellular carcinoma (HCC) is a common cancer with a poor prognosis. Previous studies revealed that the tumor microenvironment (TME) plays an important role in HCC progression, recurrence, and metastasis, leading to poor prognosis. However, the effects of genes involved in TME on the prognosis of HCC patients remain unclear. Here, we investigated the HCC microenvironment to identify prognostic genes for HCC.

AIM

To identify a robust gene signature associated with the HCC microenvironment to improve prognosis prediction of HCC.

METHODS

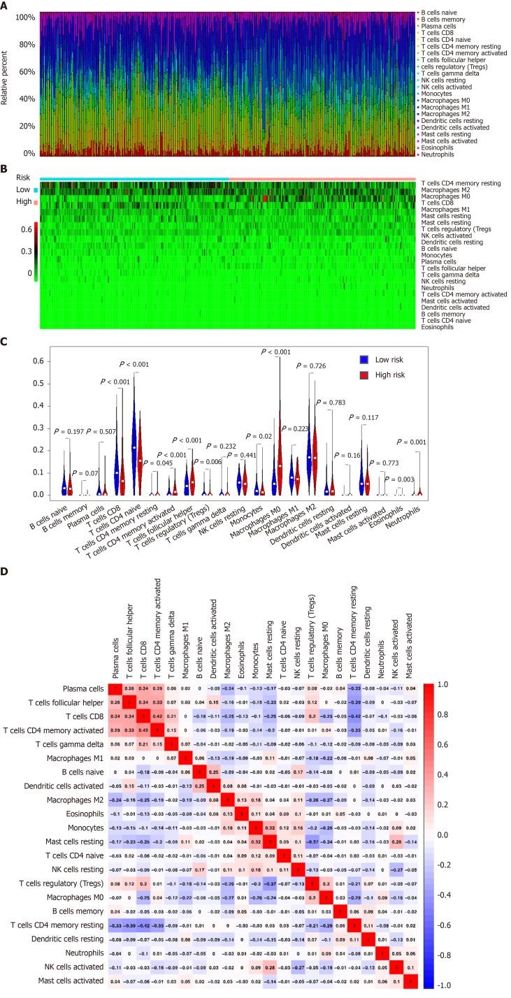
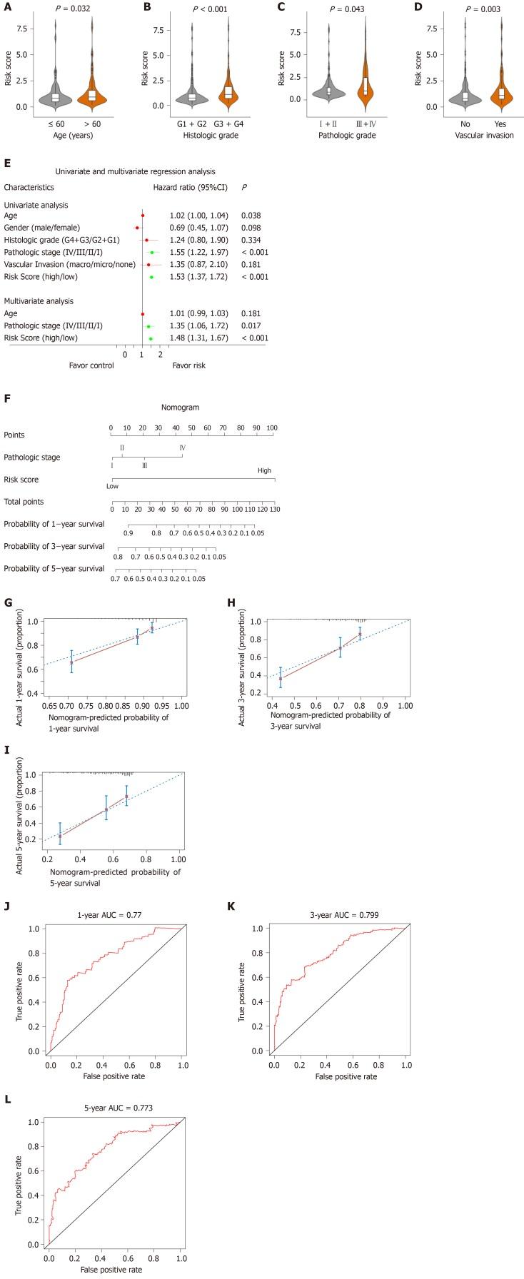
We computed the immune/stromal scores of HCC patients obtained from The Cancer Genome Atlas based on the ESTIMATE algorithm. Additionally, a risk score model was established based on Differentially Expressed Genes (DEGs) between high- and low-immune/stromal score patients.

RESULTS

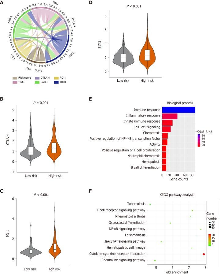
The risk score model consisting of eight genes was constructed and validated in the HCC patients. The patients were divided into high- or low-risk groups. The genes (Disabled homolog 2, Musculin, C-X-C motif chemokine ligand 8, Galectin 3, B-cell-activating transcription factor, Killer cell lectin like receptor B1, Endoglin and adenomatosis polyposis coli tumor suppressor) involved in our risk score model were considered to be potential immunotherapy targets, and they may provide better performance in combination. Functional enrichment analysis showed that the immune response and T cell receptor signaling pathway represented the major function and pathway, respectively, related to the immune-related genes in the DEGs between high- and low-risk groups. The receiver operating characteristic (ROC) curve analysis confirmed the good potency of the risk score prognostic model. Moreover, we validated the risk score model using the International Cancer Genome Consortium and the Gene Expression Omnibus database. A nomogram was established to predict the overall survival of HCC patients.

CONCLUSION

The risk score model and the nomogram will benefit HCC patients through personalized immunotherapy.

摘要

背景

肝细胞癌(HCC)是一种预后不良的常见癌症。先前的研究表明,肿瘤微环境(TME)在 HCC 的进展、复发和转移中起着重要作用,导致预后不良。然而,涉及 TME 的基因对 HCC 患者预后的影响尚不清楚。在这里,我们研究了 HCC 微环境,以确定与 HCC 微环境相关的预后基因。

目的

确定与 HCC 微环境相关的稳健基因特征,以改善 HCC 预后预测。

方法

我们根据 ESTIMATE 算法计算了从癌症基因组图谱(TCGA)获得的 HCC 患者的免疫/基质评分。此外,还基于高免疫/基质评分患者和低免疫/基质评分患者之间的差异表达基因(DEGs)建立了风险评分模型。

结果

构建并验证了包含 8 个基因的风险评分模型在 HCC 患者中的应用。将患者分为高风险或低风险组。我们风险评分模型中涉及的基因(Disabled homolog 2、Musculin、C-X-C 基序趋化因子配体 8、半乳糖凝集素 3、B 细胞激活转录因子、杀伤细胞凝集素样受体 B1、内皮素和腺瘤息肉病基因肿瘤抑制因子)被认为是潜在的免疫治疗靶点,它们联合使用可能会有更好的效果。功能富集分析表明,与高风险和低风险组之间的 DEGs 相关的免疫反应和 T 细胞受体信号通路分别代表主要功能和途径。接受者操作特征(ROC)曲线分析证实了风险评分预后模型的良好效能。此外,我们还使用国际癌症基因组联盟(ICGC)和基因表达综合数据库(GEO)验证了风险评分模型。建立了列线图以预测 HCC 患者的总生存期。

结论

风险评分模型和列线图将通过个性化免疫疗法使 HCC 患者受益。

https://cdn.ncbi.nlm.nih.gov/pmc/blobs/ddb5/6962430/06b3d51b93a3/WJG-26-134-g001.jpg

文献AI研究员

20分钟写一篇综述,助力文献阅读效率提升50倍。

立即体验

用中文搜PubMed

大模型驱动的PubMed中文搜索引擎

马上搜索

文档翻译

学术文献翻译模型,支持多种主流文档格式。

立即体验