Suppr超能文献

基于氧化还原免疫的肝细胞癌预后标志物的鉴定和验证。

Identification and validation of redox-immune based prognostic signature for hepatocellular carcinoma.

机构信息

Department of Hepatobiliary Surgery, The First Affiliated Hospital of Xi'an Jiaotong University, Xi'an 710061, China.

Department of Shoulder and Elbow Surgery, Honghui Hospital, Xi'an Jiaotong University, Xi'an 710054, China.

出版信息

Int J Med Sci. 2021 Mar 10;18(9):2030-2041. doi: 10.7150/ijms.56289. eCollection 2021.

Abstract

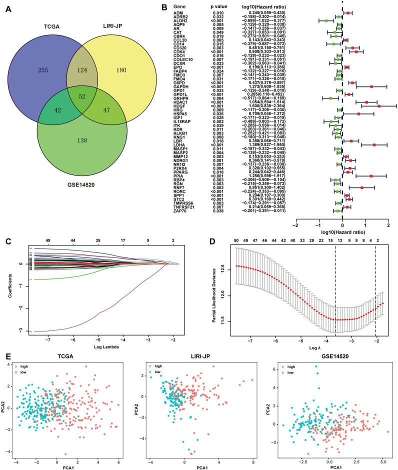
The intimate interaction between redox signaling and immunity has been widely revealed. However, the clinical application of relevant therapeutic is unavailable due to the absence of validated markers that stratify patients. Here, we identified novel biomarkers for prognosis prediction in hepatocellular carcinoma (HCC). Prognostic redox-immune-related genes for predicting overall survival (OS) of HCC were identified using datasets from TCGA, LIRI-JP, and GSE14520. LASSO Cox regression was employed to construct the signature model and generate a risk score in the TCGA cohort. The signature contained CDO1, G6PD, LDHA, GPD1L, PPARG, FABP4, CCL20, SPP1, RORC, HDAC1, STC2, HDGF, EPO, and IL18RAP. Patients in the high-risk group had a poor prognosis compared to the low-risk group. Univariate and multivariate Cox regressions identified this signature as an independent factor for predicting OS. Nomogram constructed by multiple clinical parameters showed good performance for predicting OS indicated by the c-index, the calibration curve, and AUC. GSEA showed that oxidoreductase activity and peroxisome-related metabolic pathways were enriched in the low-risk group, while glycolysis activity and hypoxia were higher in the high-risk group. Furthermore, immune profiles analysis showed that the immune score and stromal score were significantly decreased in the high-risk group in the TCGA cohort. There was a considerably lower infiltration of anti-tumor immune cells while a higher proportion of pro-tumor immune cells in silico. Immune markers were distinctly expressed between the subgroups, and redox-sensitive immunoregulatory biomarkers were at higher levels in the high-risk group. Altogether, we identified a redox-immune prognostic signature. A more severe redox perturbation-driven immunosuppressive environment in the high-risk group stratified by the signature may account for poor survival. This may provide a clue to the combined therapy targeting redox and immune in HCC.

摘要

氧化还原信号与免疫之间的密切相互作用已被广泛揭示。然而,由于缺乏能够对患者进行分层的验证性标志物,相关治疗方法的临床应用仍不可用。在这里,我们确定了用于预测肝细胞癌 (HCC) 预后的新型生物标志物。使用来自 TCGA、LIRI-JP 和 GSE14520 的数据集,鉴定了用于预测 HCC 总生存期 (OS) 的预后氧化还原免疫相关基因。采用 LASSO Cox 回归构建了 TCGA 队列中的特征模型和风险评分。该特征包含 CDO1、G6PD、LDHA、GPD1L、PPARG、FABP4、CCL20、SPP1、RORC、HDAC1、STC2、HDGF、EPO 和 IL18RAP。与低风险组相比,高风险组的患者预后较差。单因素和多因素 Cox 回归均表明,该特征是预测 OS 的独立因素。由多个临床参数构建的列线图通过 C 指数、校准曲线和 AUC 表明,其具有良好的预测 OS 性能。GSEA 显示,低风险组中氧化还原酶活性和过氧化物酶体相关代谢途径富集,而高风险组中糖酵解活性和缺氧水平较高。此外,免疫特征分析表明,在 TCGA 队列中,高风险组的免疫评分和基质评分显著降低。在计算机模拟中,抗肿瘤免疫细胞的浸润明显减少,而促肿瘤免疫细胞的比例较高。免疫标志物在亚组之间有明显差异,并且高风险组中的氧化还原敏感免疫调节标志物水平较高。总的来说,我们确定了一个氧化还原免疫预后特征。在高风险组中,由特征分层的更严重的氧化还原扰动驱动的免疫抑制环境可能是导致生存率降低的原因。这可能为针对 HCC 的氧化还原和免疫联合治疗提供线索。

https://cdn.ncbi.nlm.nih.gov/pmc/blobs/0629/8040390/88e46cf90d70/ijmsv18p2030g001.jpg

文献AI研究员

20分钟写一篇综述,助力文献阅读效率提升50倍。

立即体验

用中文搜PubMed

大模型驱动的PubMed中文搜索引擎

马上搜索

文档翻译

学术文献翻译模型,支持多种主流文档格式。

立即体验