Suppr超能文献

生物信息学鉴定 T 细胞相关特征预测肝细胞癌预后和药物敏感性

Bioinformatics identification of a T-cell-related signature for predicting prognosis and drug sensitivity in hepatocellular carcinoma.

机构信息

Health Science Center, Ningbo University, Ningbo, Zhejiang, China.

Department of Thoracic Surgery, The People's Hospital of Beilun District, Ningbo, Zhejiang, China.

出版信息

IET Syst Biol. 2023 Dec;17(6):366-377. doi: 10.1049/syb2.12082. Epub 2023 Nov 7.

Abstract

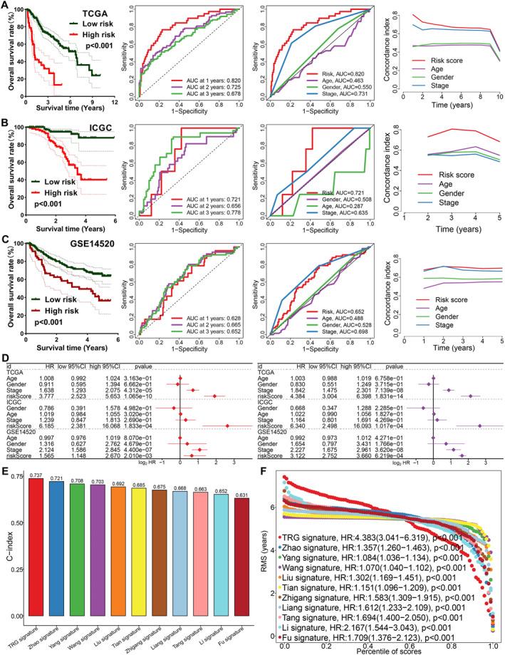
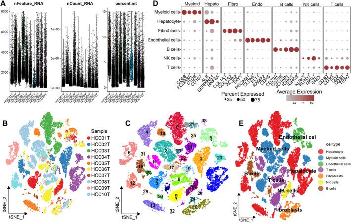
Hepatocellular carcinoma (HCC) is a fatal disease with poor clinical outcomes. T cells play a vital role in the crosstalk between the tumour microenvironment and HCC. Single-cell RNA sequencing data were downloaded from the GSE149614 dataset. The T-cell-related prognostic signature (TRPS) was developed with the integrative procedure including 10 machine learning algorithms. The TRPS was established using 7 T-cell-related markers in the Cancer Genome Atlas cohort with 1-, 2- and 3-year area under curve values of 0.820, 0.725 and 0.678, respectively. TRPS acted as an independent risk factor for HCC patients. HCC patients with a high TRPS-based risk score had a higher Tumour Immune Dysfunction and Exclusion score, lower PD1 and CTLA4 immunophenoscore and lower level of immunoactivated cells, including CD8 T cells and NK cells. The response rate was significantly higher in patients with low-risk scores in immunotherapy cohorts, including IMigor210 and GSE91061. The TRPS-based nomogram had a relatively good predictive value in evaluating the mortality risk at 1, 3 and 5 years in HCC. Overall, this study develops a TRPS by integrated bioinformatics analysis. This TRPS acted as an independent risk factor for the OS rate of HCC patients. It can screen for HCC patients who might benefit from immunotherapy, chemotherapy and targeted therapy.

摘要

肝细胞癌 (HCC) 是一种预后较差的致命疾病。T 细胞在肿瘤微环境与 HCC 之间的相互作用中起着至关重要的作用。从 GSE149614 数据集下载单细胞 RNA 测序数据。使用包括 10 种机器学习算法的综合程序开发 T 细胞相关预后标志物 (TRPS)。TRPS 使用癌症基因组图谱队列中的 7 个 T 细胞相关标志物建立,其 1、2 和 3 年的曲线下面积分别为 0.820、0.725 和 0.678。TRPS 是 HCC 患者的独立危险因素。基于 TRPS 的风险评分较高的 HCC 患者的肿瘤免疫功能障碍和排除评分较高,PD1 和 CTLA4 免疫表型评分较低,免疫激活细胞水平较低,包括 CD8 T 细胞和 NK 细胞。在包括 IMigor210 和 GSE91061 在内的免疫治疗队列中,低风险评分患者的应答率显著更高。基于 TRPS 的列线图在评估 HCC 患者 1、3 和 5 年死亡率风险方面具有较好的预测价值。总的来说,本研究通过综合生物信息学分析开发了一种 TRPS。该 TRPS 是 HCC 患者 OS 率的独立危险因素。它可以筛选出可能从免疫疗法、化疗和靶向治疗中受益的 HCC 患者。

https://cdn.ncbi.nlm.nih.gov/pmc/blobs/2fac/10725711/4dfca559ff1a/SYB2-17-366-g003.jpg

文献AI研究员

20分钟写一篇综述,助力文献阅读效率提升50倍。

立即体验

用中文搜PubMed

大模型驱动的PubMed中文搜索引擎

马上搜索

文档翻译

学术文献翻译模型,支持多种主流文档格式。

立即体验