Suppr超能文献

基于巨噬细胞极化相关基因构建肝细胞癌预后模型

Construction of a Prognostic Model for Hepatocellular Carcinoma Based on Macrophage Polarization-Related Genes.

作者信息

Chen Han, Li Jianhao, Cao Dan, Tang Hong

机构信息

Center of Infectious Diseases, West China Hospital of Sichuan University, Chengdu, 610041, People's Republic of China.

Division of Infectious Diseases, State Key Laboratory of Biotherapy and Center of Infectious Diseases, West China Hospital of Sichuan University, Chengdu, 610041, People's Republic of China.

出版信息

J Hepatocell Carcinoma. 2024 May 11;11:857-878. doi: 10.2147/JHC.S453080. eCollection 2024.

Abstract

BACKGROUND

The progression of hepatocellular carcinoma (HCC) is related to macrophage polarization (MP). Our aim was to identify genes associated with MP in HCC patients and develop a prognostic model based on these genes.

RESULTS

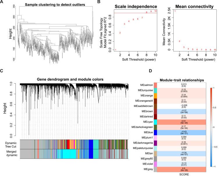
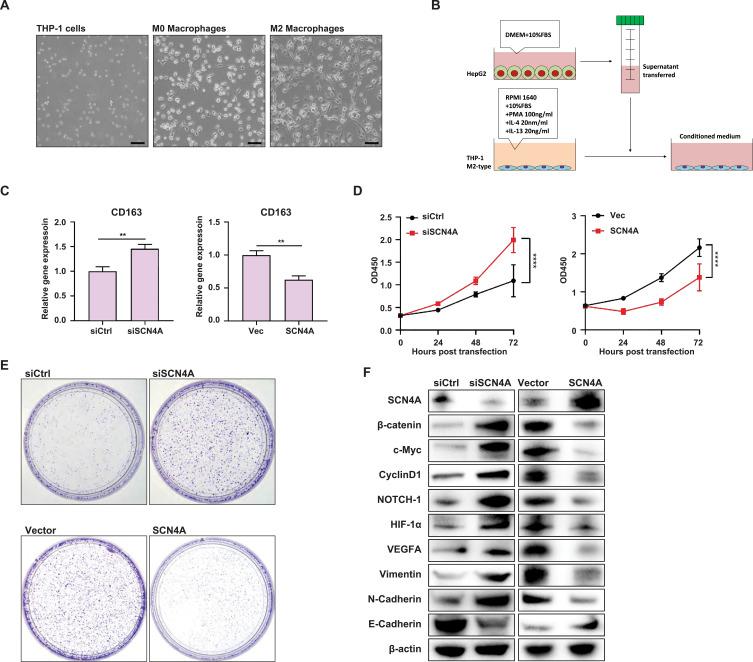
We successfully developed a prognostic model consisting of six MP-related genes (SCN4A, EBF3, ADGRB2, HOXD9, CLEC1B, and MSC) to calculate the risk score for each patient. Patients were then classified into high- and low-risk groups based on their median risk score. The performance of the MP-related prognostic model was evaluated using Kaplan-Meier and ROC curves, which yielded favorable results. Additionally, the nomogram demonstrated good clinical effectiveness and displayed consistent survival predictions with actual observations. Gene Set Enrichment Analysis (GSEA) revealed enrichment of pathways related to KRAS signaling downregulation, the G2M checkpoint, and E2F targets in the high-risk group. Conversely, pathways associated with fatty acid metabolism, xenobiotic metabolism, bile acid metabolism, and adipogenesis were enriched in the low-risk group. The risk score positively correlated with the number of invasion-related genes. Immune checkpoint expression differed significantly between the two groups. Patients in the high-risk group exhibited increased sensitivity to mitomycin C, cisplatin, gemcitabine, rapamycin, and paclitaxel, while those in the low-risk group showed heightened sensitivity to doxorubicin. These findings suggest that the high-risk group may have more invasive HCC with greater susceptibility to specific drugs. IHC staining revealed higher expression levels of SCN4A in HCC tissues. Furthermore, experiments conducted on HepG2 cells demonstrated that supernatants from cells with reduced SCN4A expression promoted M2 macrophage polarization marker, CD163 in THP-1 cells. Reduced SCN4A expression induced HCC-related genes, while increased SCN4A expression reduced their expression in HepG2 cells.

CONCLUSION

The MP-related prognostic model comprising six MPRGs can effectively predict HCC prognosis, infer invasiveness, and guide drug therapy. SCN4A is identified as a suppressor gene in HCC.

摘要

背景

肝细胞癌(HCC)的进展与巨噬细胞极化(MP)有关。我们的目的是鉴定HCC患者中与MP相关的基因,并基于这些基因开发一种预后模型。

结果

我们成功开发了一种由六个与MP相关的基因(SCN4A、EBF3、ADGRB2、HOXD9、CLEC1B和MSC)组成的预后模型,以计算每位患者的风险评分。然后根据患者的中位风险评分将其分为高风险组和低风险组。使用Kaplan-Meier曲线和ROC曲线评估了与MP相关的预后模型的性能,结果良好。此外,列线图显示出良好的临床有效性,并与实际观察结果显示出一致的生存预测。基因集富集分析(GSEA)显示,高风险组中与KRAS信号下调、G2M检查点和E2F靶点相关的通路富集。相反,低风险组中与脂肪酸代谢、异生物质代谢、胆汁酸代谢和脂肪生成相关的通路富集。风险评分与侵袭相关基因的数量呈正相关。两组之间免疫检查点表达存在显著差异。高风险组患者对丝裂霉素C、顺铂、吉西他滨、雷帕霉素和紫杉醇的敏感性增加,而低风险组患者对阿霉素的敏感性增强。这些发现表明,高风险组可能具有更具侵袭性的HCC,对特定药物的敏感性更高。免疫组化染色显示HCC组织中SCN4A表达水平较高。此外,对HepG2细胞进行的实验表明,SCN4A表达降低的细胞的上清液促进了THP-1细胞中M2巨噬细胞极化标志物CD163的表达。SCN4A表达降低诱导了HCC相关基因的表达,而SCN4A表达增加则降低了其在HepG2细胞中的表达。

结论

由六个MP相关基因组成的MP相关预后模型可以有效地预测HCC预后、推断侵袭性并指导药物治疗。SCN4A被鉴定为HCC中的一个抑制基因。

https://cdn.ncbi.nlm.nih.gov/pmc/blobs/9c49/11095518/3033d4db221f/JHC-11-857-g0001.jpg

文献AI研究员

20分钟写一篇综述,助力文献阅读效率提升50倍。

立即体验

用中文搜PubMed

大模型驱动的PubMed中文搜索引擎

马上搜索

文档翻译

学术文献翻译模型,支持多种主流文档格式。

立即体验