Suppr超能文献

机械招募波调节复合物在中线排斥中发挥重要且保守的作用。

Robo recruitment of the Wave regulatory complex plays an essential and conserved role in midline repulsion.

机构信息

Department of Neuroscience, Perelman School of Medicine, University of Pennsylvania, Philadelphia, United States.

Institut de recherches cliniques de Montréal (IRCM), Montréal, Canada.

出版信息

Elife. 2021 Apr 12;10:e64474. doi: 10.7554/eLife.64474.

Abstract

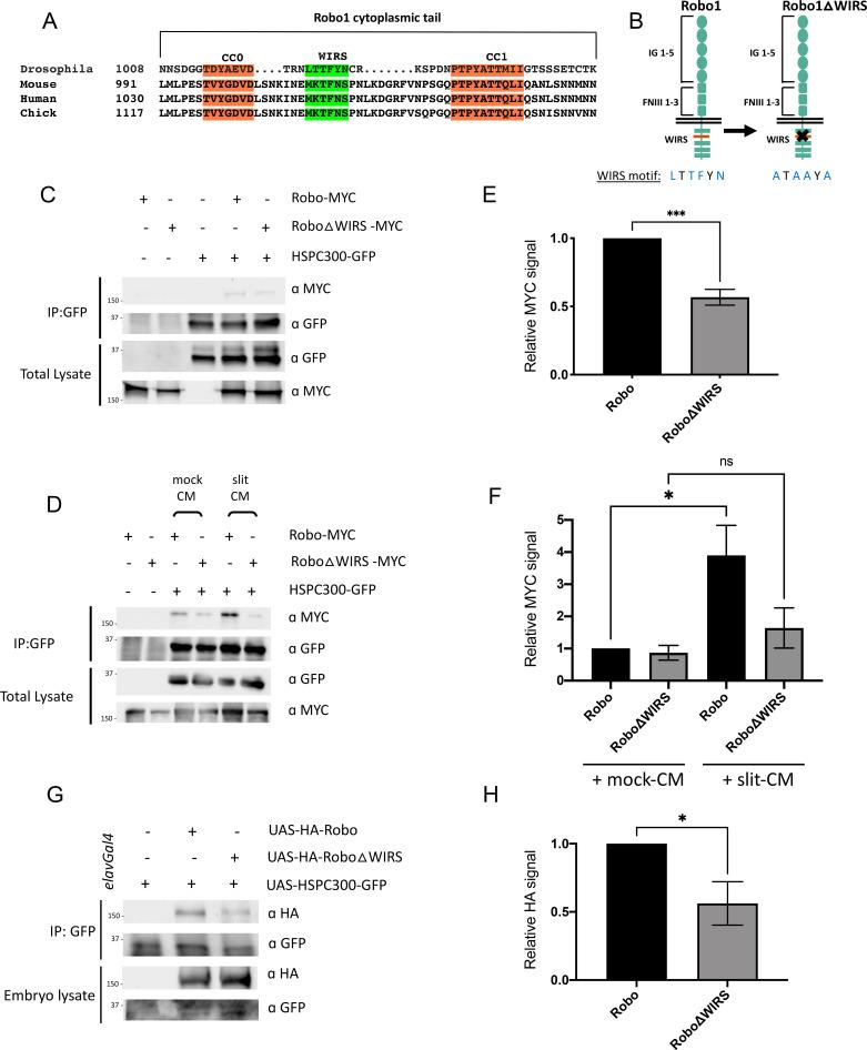
The Roundabout (Robo) guidance receptor family induces axon repulsion in response to its ligand Slit by inducing local cytoskeletal changes; however, the link to the cytoskeleton and the nature of these cytoskeletal changes are poorly understood. Here, we show that the heteropentameric Scar/Wave Regulatory Complex (WRC), which drives Arp2/3-induced branched actin polymerization, is a direct effector of Robo signaling. Biochemical evidence shows that Slit triggers WRC recruitment to the Robo receptor's WRC-interacting receptor sequence (WIRS) motif. In embryos, mutants of the WRC enhance Robo1-dependent midline crossing defects. Additionally, mutating Robo1's WIRS motif significantly reduces receptor activity in rescue assays in vivo, and CRISPR-Cas9 mutagenesis shows that the WIRS motif is essential for endogenous Robo1 function. Finally, axon guidance assays in mouse dorsal spinal commissural axons and gain-of-function experiments in chick embryos demonstrate that the WIRS motif is also required for Robo1 repulsion in mammals. Together, our data support an essential conserved role for the WIRS-WRC interaction in Robo1-mediated axon repulsion.

摘要

盘旋(Robo)导向受体家族通过诱导局部细胞骨架变化来响应其配体 Slit 诱导轴突排斥;然而,与细胞骨架的联系以及这些细胞骨架变化的性质仍知之甚少。在这里,我们表明,驱动 Arp2/3 诱导分支肌动蛋白聚合的异五聚体 Scar/Wave 调节复合物(WRC)是 Robo 信号的直接效应物。生化证据表明 Slit 触发 WRC 募集到 Robo 受体的 WRC 相互作用受体序列(WIRS)基序。在 胚胎中,WRC 的突变体增强了 Robo1 依赖性中线交叉缺陷。此外,突变 Robo1 的 WIRS 基序在体内挽救实验中显著降低了受体活性,并且 CRISPR-Cas9 诱变表明 WIRS 基序对于内源性 Robo1 功能是必需的。最后,在鼠背侧脊髓连合轴突中的轴突导向测定和鸡胚中的功能获得实验表明,WIRS 基序对于哺乳动物中的 Robo1 排斥也是必需的。总之,我们的数据支持 WIRS-WRC 相互作用在 Robo1 介导的轴突排斥中的重要保守作用。

https://cdn.ncbi.nlm.nih.gov/pmc/blobs/4662/8096436/122b342db5d9/elife-64474-fig1.jpg

文献AI研究员

20分钟写一篇综述,助力文献阅读效率提升50倍。

立即体验

用中文搜PubMed

大模型驱动的PubMed中文搜索引擎

马上搜索

文档翻译

学术文献翻译模型,支持多种主流文档格式。

立即体验