Suppr超能文献

一类损伤相关分子模式通过干扰素非依赖途径限制 RNA 病毒进入和复制。

Interferon-Independent Restriction of RNA Virus Entry and Replication by a Class of Damage-Associated Molecular Patterns.

机构信息

Harvard Medical School and Division of Gastroenterology, Boston Children's Hospital, Boston, Massachusetts, USA.

Harvard Medical School and Division of Gastroenterology, Boston Children's Hospital, Boston, Massachusetts, USA

出版信息

mBio. 2021 Apr 13;12(2):e00584-21. doi: 10.1128/mBio.00584-21.

Abstract

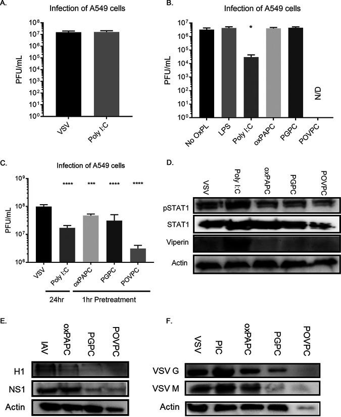
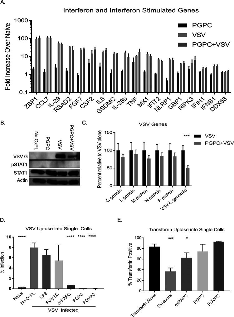
Mammalian cells detect microbial molecules known as pathogen-associated molecular patterns (PAMPs) as indicators of potential infection. Upon PAMP detection, diverse defensive responses are induced by the host, including those that promote inflammation and cell-intrinsic antimicrobial activities. Host-encoded molecules released from dying or damaged cells, known as damage-associated molecular patterns (DAMPs), also induce defensive responses. Both DAMPs and PAMPs are recognized for their inflammatory potential, but only the latter are well established to stimulate cell-intrinsic host defense. Here, we report a class of DAMPs that engender an antiviral state in human epithelial cells. These DAMPs include oxPAPC (oxidized 1-palmitoyl-2-arachidonoyl--glycero-3-phosphocholine), PGPC (1-palmitoyl-2-glutaryl phosphatidylcholine), and POVPC [1-palmitoyl-2-(5-oxovaleroyl)--glycero-3-phosphatidylcholine], oxidized lipids that are naturally released from dead or dying cells. Exposing cells to these DAMPs prior to vesicular stomatitis virus (VSV) infection limits viral replication. Mechanistically, these DAMPs prevent viral entry, thereby limiting the percentage of cells that are productively infected and consequently restricting viral load. We found that the antiviral actions of oxidized lipids are distinct from those mediated by the PAMP Poly I:C, in that the former induces a more rapid antiviral response without the induction of the interferon response. These data support a model whereby interferon-independent defensive activities can be induced by DAMPs, which may limit viral replication before PAMP-mediated interferon responses are induced. This antiviral activity may impact viruses that disrupt interferon responses in the oxygenated environment of the lung, such as influenza virus and SARS-CoV-2. In this work, we explored how a class of oxidized lipids, spontaneously created during tissue damage and unprogrammed cell lysis, block the earliest events in RNA virus infection in the human epithelium. This gives us novel insight into the ways that we view infection models, unveiling a built-in mechanism to slow viral growth that neither engages the interferon response nor is subject to known viral antagonism. These oxidized phospholipids act prior to infection, allowing time for other, better-known innate immune mechanisms to take effect. This discovery broadens our understanding of host defenses, introducing a soluble factor that alters the cellular environment to protect from RNA virus infection.

摘要

哺乳动物细胞检测到微生物分子,称为病原体相关分子模式(PAMPs),作为潜在感染的指标。在 PAMP 检测后,宿主诱导多种防御反应,包括促进炎症和细胞内在抗菌活性的反应。宿主从死亡或受损细胞释放的编码分子,称为损伤相关分子模式(DAMPs),也诱导防御反应。DAMPs 和 PAMPs 都因其炎症潜力而被识别,但只有后者被充分证实可刺激细胞内在的宿主防御。在这里,我们报告了一类 DAMPs,它们在人上皮细胞中产生抗病毒状态。这些 DAMPs 包括 oxPAPC(氧化 1-棕榈酰-2-花生四烯酰甘油-3-磷酸胆碱)、PGPC(1-棕榈酰-2-谷氨酸酰基磷酸胆碱)和 POVPC[1-棕榈酰-2-(5-氧代戊酰基)-甘油-3-磷酸胆碱],是从死亡或垂死细胞中自然释放的氧化脂质。在水疱性口炎病毒(VSV)感染之前暴露于这些 DAMPs 会限制病毒复制。从机制上讲,这些 DAMPs 阻止病毒进入,从而限制了被有效感染的细胞百分比,并因此限制了病毒载量。我们发现,氧化脂质的抗病毒作用与 PAMP Poly I:C 介导的作用不同,前者诱导更快速的抗病毒反应,而不诱导干扰素反应。这些数据支持这样一种模型,即 DAMPs 可以诱导与干扰素无关的防御活性,从而在诱导 PAMP 介导的干扰素反应之前限制病毒复制。这种抗病毒活性可能会影响在肺的氧化环境中破坏干扰素反应的病毒,如流感病毒和 SARS-CoV-2。在这项工作中,我们探索了一类氧化脂质,在组织损伤和非程序性细胞裂解过程中自发产生,如何阻断人上皮细胞中 RNA 病毒感染的最早事件。这为我们如何看待感染模型提供了新的见解,揭示了一种内在的机制,可以减缓病毒生长,既不参与干扰素反应,也不受已知病毒拮抗作用的影响。这些氧化磷脂在感染之前起作用,为其他更好的已知先天免疫机制发挥作用留出时间。这一发现拓宽了我们对宿主防御的理解,引入了一种改变细胞环境以防止 RNA 病毒感染的可溶性因子。

https://cdn.ncbi.nlm.nih.gov/pmc/blobs/da73/8092255/8e2defbbb8c9/mBio.00584-21_f001.jpg

文献AI研究员

20分钟写一篇综述,助力文献阅读效率提升50倍。

立即体验

用中文搜PubMed

大模型驱动的PubMed中文搜索引擎

马上搜索

文档翻译

学术文献翻译模型,支持多种主流文档格式。

立即体验