Suppr超能文献

PRMT1 介导的 H4R3me2a 募集 SMARCA4 通过增强 EGFR 信号促进结直肠癌进展。

PRMT1-mediated H4R3me2a recruits SMARCA4 to promote colorectal cancer progression by enhancing EGFR signaling.

机构信息

The State Key Laboratory of Pharmaceutical Biotechnology, Department of Hematology, the Affiliated Drum Tower Hospital of Nanjing University Medical School, China-Australia Institute of Translational Medicine, School of Life Sciences, Nanjing University, 163 Xianlin Avenue, Nanjing, 210023, China.

Department of Medical Genetics, Nanjing Medical University, Nanjing, China.

出版信息

Genome Med. 2021 Apr 14;13(1):58. doi: 10.1186/s13073-021-00871-5.

Abstract

BACKGROUND

Aberrant changes in epigenetic mechanisms such as histone modifications play an important role in cancer progression. PRMT1 which triggers asymmetric dimethylation of histone H4 on arginine 3 (H4R3me2a) is upregulated in human colorectal cancer (CRC) and is essential for cell proliferation. However, how this dysregulated modification might contribute to malignant transitions of CRC remains poorly understood.

METHODS

In this study, we integrated biochemical assays including protein interaction studies and chromatin immunoprecipitation (ChIP), cellular analysis including cell viability, proliferation, colony formation, and migration assays, clinical sample analysis, microarray experiments, and ChIP-Seq data to investigate the potential genomic recognition pattern of H4R3me2s in CRC cells and its effect on CRC progression.

RESULTS

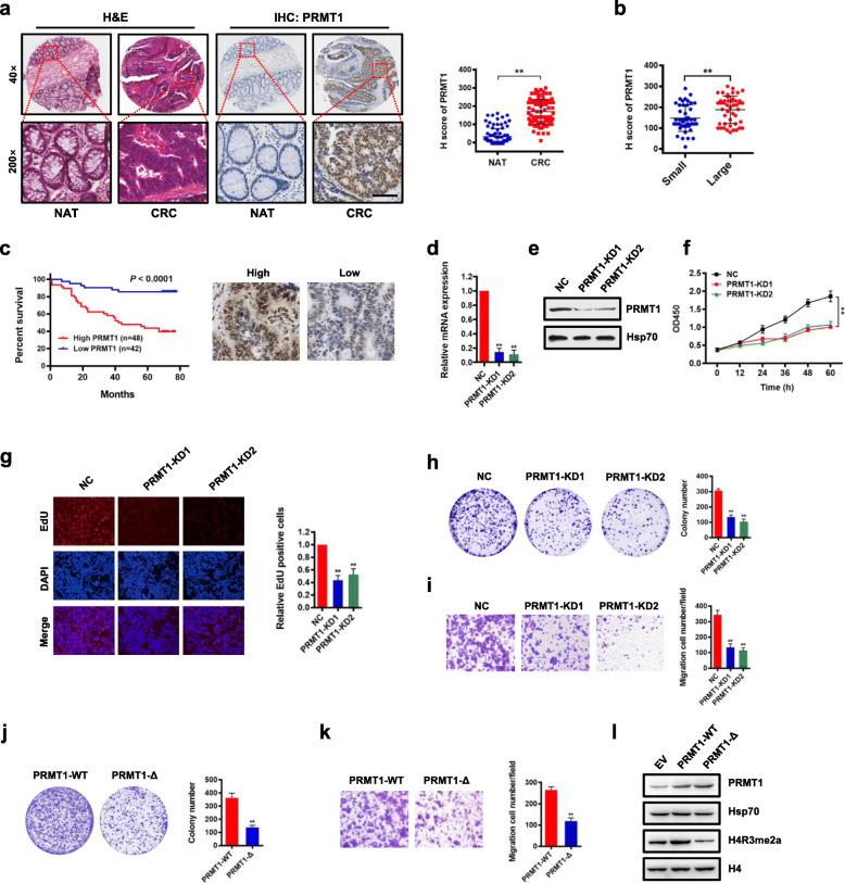
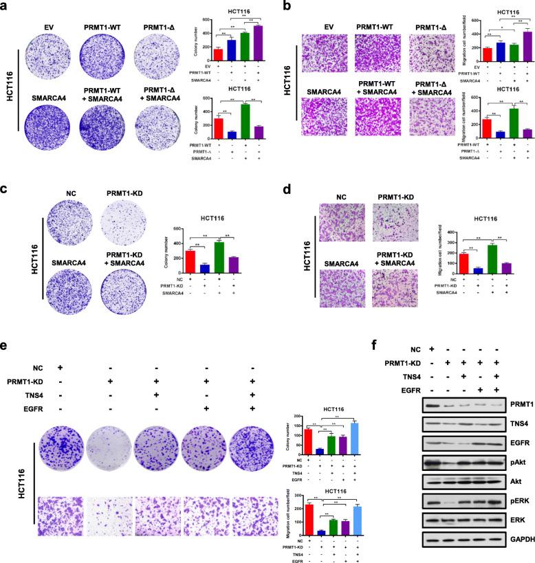
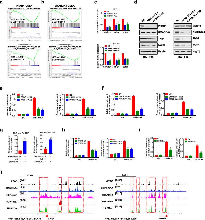
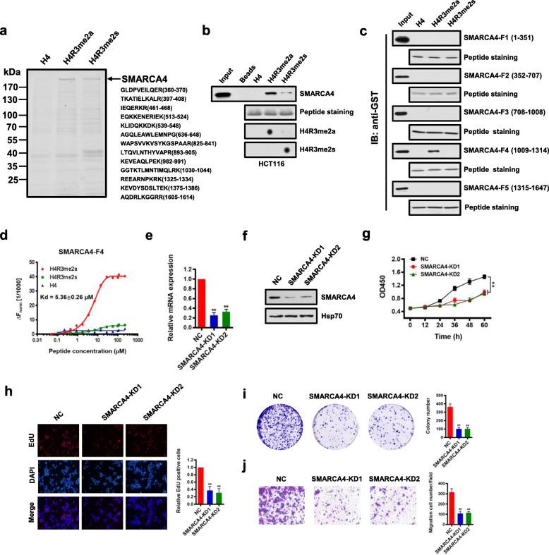
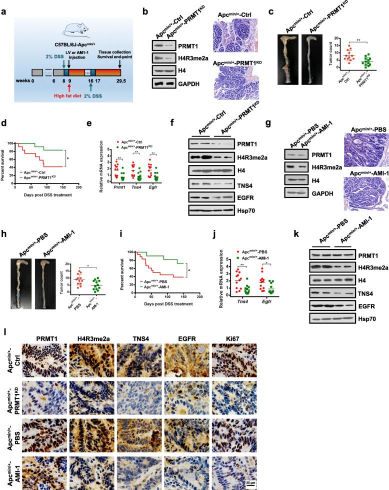
We show that PRMT1 and SMARCA4, an ATPase subunit of the SWI/SNF chromatin remodeling complex, act cooperatively to promote colorectal cancer (CRC) progression. We find that SMARCA4 is a novel effector molecule of PRMT1-mediated H4R3me2a. Mechanistically, we show that H4R3me2a directly recruited SMARCA4 to promote the proliferative, colony-formative, and migratory abilities of CRC cells by enhancing EGFR signaling. We found that EGFR and TNS4 were major direct downstream transcriptional targets of PRMT1 and SMARCA4 in colon cells, and acted in a PRMT1 methyltransferase activity-dependent manner to promote CRC cell proliferation. In vivo, knockdown or inhibition of PRMT1 profoundly attenuated the growth of CRC cells in the C57BL/6 J-Apc CRC mice model. Importantly, elevated expression of PRMT1 or SMARCA4 in CRC patients were positively correlated with expression of EGFR and TNS4, and CRC patients had shorter overall survival. These findings reveal a critical interplay between epigenetic and transcriptional control during CRC progression, suggesting that SMARCA4 is a novel key epigenetic modulator of CRC. Our findings thus highlight PRMT1/SMARCA4 inhibition as a potential therapeutic intervention strategy for CRC.

CONCLUSION

PRMT1-mediated H4R3me2a recruits SMARCA4, which promotes colorectal cancer progression by enhancing EGFR signaling.

摘要

背景

表观遗传机制(如组蛋白修饰)的异常改变在癌症进展中发挥着重要作用。PRMT1 可触发组蛋白 H4 精氨酸 3(H4R3me2a)的不对称二甲基化,在人结直肠癌(CRC)中上调,对细胞增殖至关重要。然而,这种失调的修饰如何促进 CRC 的恶性转化仍知之甚少。

方法

在这项研究中,我们综合了生化分析,包括蛋白质相互作用研究和染色质免疫沉淀(ChIP),细胞分析,包括细胞活力、增殖、集落形成和迁移分析,临床样本分析,微阵列实验和 ChIP-Seq 数据,以研究 H4R3me2s 在 CRC 细胞中的潜在基因组识别模式及其对 CRC 进展的影响。

结果

我们表明,PRMT1 和 SMARCA4(SWI/SNF 染色质重塑复合物的 ATP 酶亚基)协同作用促进结直肠癌(CRC)的进展。我们发现 SMARCA4 是 PRMT1 介导的 H4R3me2a 的新型效应分子。在机制上,我们表明 H4R3me2a 通过增强 EGFR 信号直接募集 SMARCA4,从而促进 CRC 细胞的增殖、集落形成和迁移能力。我们发现 EGFR 和 TNS4 是 PRMT1 和 SMARCA4 在结肠细胞中的主要直接下游转录靶标,并且以 PRMT1 甲基转移酶活性依赖性方式作用以促进 CRC 细胞增殖。在体内,PRMT1 的敲低或抑制可显著减弱 C57BL/6J-Apc CRC 小鼠模型中 CRC 细胞的生长。重要的是,CRC 患者中 PRMT1 或 SMARCA4 的高表达与 EGFR 和 TNS4 的表达呈正相关,CRC 患者的总生存期更短。这些发现揭示了 CRC 进展过程中表观遗传和转录控制之间的关键相互作用,表明 SMARCA4 是 CRC 的一种新型关键表观遗传调节剂。因此,我们的研究结果强调了 PRMT1/SMARCA4 抑制作为 CRC 的潜在治疗干预策略。

结论

PRMT1 介导的 H4R3me2a 募集 SMARCA4,通过增强 EGFR 信号促进结直肠癌进展。

https://cdn.ncbi.nlm.nih.gov/pmc/blobs/c992/8048298/972fd796c539/13073_2021_871_Fig1_HTML.jpg

文献AI研究员

20分钟写一篇综述,助力文献阅读效率提升50倍。

立即体验

用中文搜PubMed

大模型驱动的PubMed中文搜索引擎

马上搜索

文档翻译

学术文献翻译模型,支持多种主流文档格式。

立即体验