Suppr超能文献

蛋白精氨酸甲基转移酶1催化的NUSAP1甲基化增强胃癌中的Notch2信号传导及5-氟尿嘧啶耐药性。

PRMT1-catalyzed NUSAP1 methylation enhances Notch2 signaling and 5-FU resistance in gastric cancer.

作者信息

Jiang Suting, Li Guoli, Peng Shihan, Chen Shitong, Pang Yi, Cui Hongjuan, Wang Feng

机构信息

Chongqing Key Laboratory of Development and Utilization of Genuine Medicinal Materials in Three Gorges Reservoir Area, Chongqing Three Gorges Medical College, Chongqing, China.

Chongqing Engineering Research Center of Antitumor Natural Drugs, Chongqing Three Gorges Medical College, Chongqing, China.

出版信息

Cell Death Dis. 2025 May 20;16(1):404. doi: 10.1038/s41419-025-07723-9.

Abstract

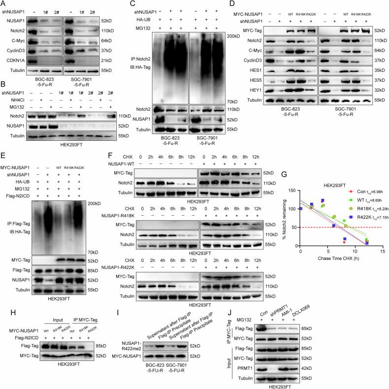
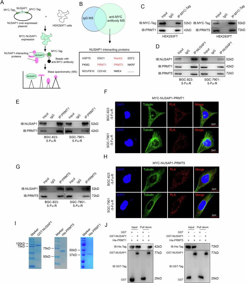
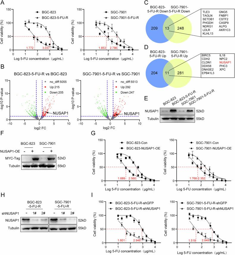
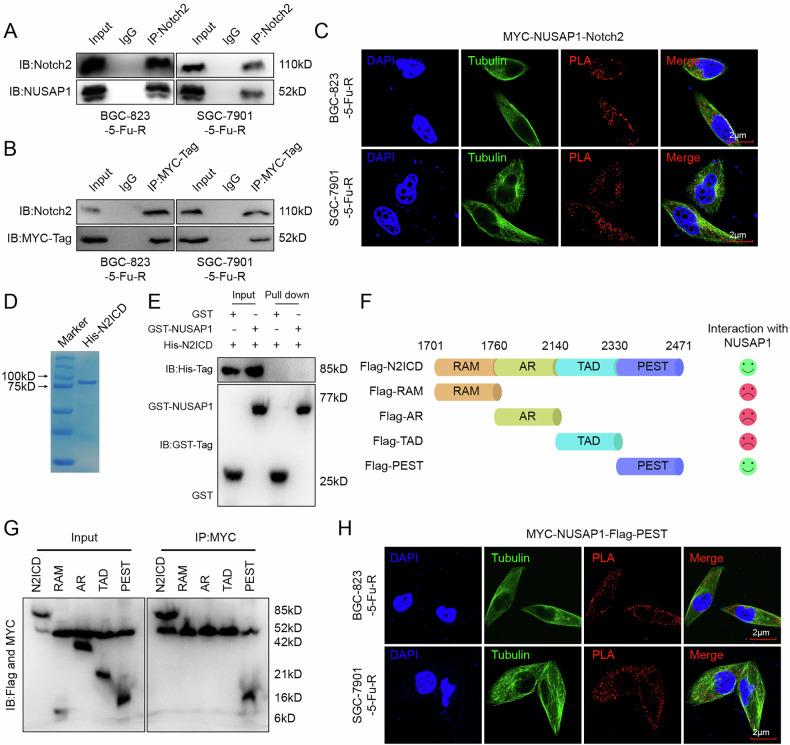
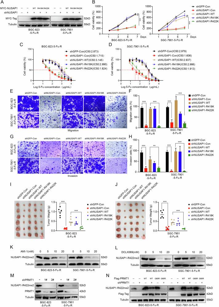
5-Fluorouracil (5-FU) resistance remains a significant challenge in the treatment of gastric cancer, limiting its clinical efficacy. Our study identifies NUSAP1, a nucleolar and spindle-associated protein, as a key driver of 5-FU resistance in gastric cancer. Proteomic analyses of 5-FU-resistant gastric cancer cell lines revealed that NUSAP1 is significantly upregulated, and functional studies demonstrated its essential role in promoting resistance, proliferation, migration, invasion, and tumor growth. Mechanistic investigations revealed that NUSAP1 undergoes asymmetric dimethylation (ADMA) at R418 and R422, mediated by PRMT1, with the R422 site being critical for its function. NUSAP1 interacts with the PEST domain of Notch2 through its R422 site, inhibiting Notch2 ubiquitination and stabilizing its expression, thereby activating the Notch2 signaling pathway. This pathway is closely linked to gastric cancer progression and chemoresistance. Inhibition of PRMT1 or mutation of the R422 site abrogated NUSAP1's ability to stabilize Notch2 and regulate downstream signaling. These findings unveil a novel mechanism by which NUSAP1 promotes 5-FU resistance in gastric cancer and highlight the therapeutic potential of targeting the NUSAP1-Notch2 axis or PRMT1 in overcoming chemoresistance.

摘要

5-氟尿嘧啶(5-FU)耐药性仍然是胃癌治疗中的一个重大挑战,限制了其临床疗效。我们的研究确定核仁与纺锤体相关蛋白NUSAP1是胃癌中5-FU耐药性的关键驱动因素。对5-FU耐药胃癌细胞系的蛋白质组学分析显示,NUSAP1显著上调,功能研究证明其在促进耐药性、增殖、迁移、侵袭和肿瘤生长中起重要作用。机制研究表明,NUSAP1在R418和R422位点发生不对称二甲基化(ADMA),由PRMT1介导,其中R422位点对其功能至关重要。NUSAP1通过其R422位点与Notch2的PEST结构域相互作用,抑制Notch2泛素化并稳定其表达,从而激活Notch2信号通路。该通路与胃癌进展和化疗耐药密切相关。抑制PRMT1或R422位点突变消除了NUSAP1稳定Notch2和调节下游信号的能力。这些发现揭示了NUSAP1促进胃癌5-FU耐药性的新机制,并突出了靶向NUSAP1-Notch2轴或PRMT1克服化疗耐药性的治疗潜力。

https://cdn.ncbi.nlm.nih.gov/pmc/blobs/8f2a/12092681/b4b23d27e4ee/41419_2025_7723_Fig1_HTML.jpg

文献AI研究员

20分钟写一篇综述,助力文献阅读效率提升50倍。

立即体验

用中文搜PubMed

大模型驱动的PubMed中文搜索引擎

马上搜索

文档翻译

学术文献翻译模型,支持多种主流文档格式。

立即体验