Suppr超能文献

MiR-450a-5p通过靶向CREB1并抑制AKT/GSK-3β信号通路来抑制胃癌细胞的增殖、迁移和侵袭并促进凋亡。

MiR-450a-5p Inhibits Gastric Cancer Cell Proliferation, Migration, and Invasion and Promotes Apoptosis Targeting CREB1 and Inhibiting AKT/GSK-3β Signaling Pathway.

作者信息

Zhao Ya-Jun, Zhang Jun, Wang Yong-Cang, Wang Liang, He Xin-Yang

机构信息

Department of Gastrointestinal Oncology Surgery, The First Affiliated Hospital of University of Science and Technology of China, Division of Life Sciences and Medicine, University of Science and Technology of China, Hefei, China.

Center for Diagnostic Pathology, The First Affiliated Hospital of University of Science and Technology of China, Division of Life Sciences and Medicine, University of Science and Technology of China, Hefei, China.

出版信息

Front Oncol. 2021 Mar 29;11:633366. doi: 10.3389/fonc.2021.633366. eCollection 2021.

Abstract

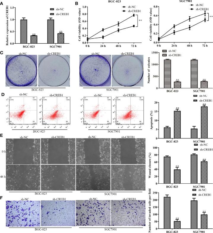
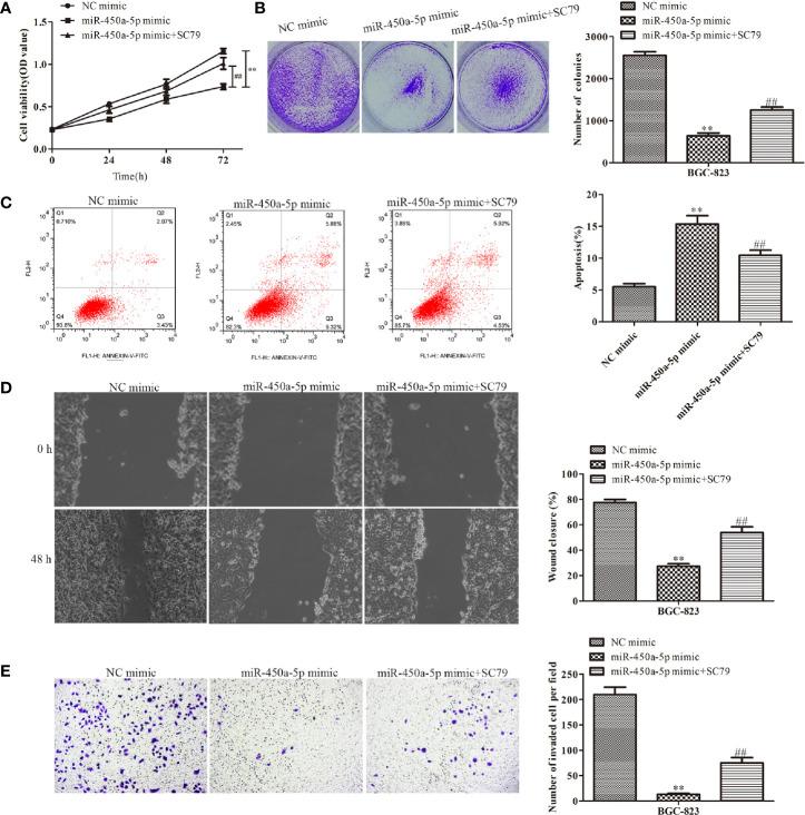
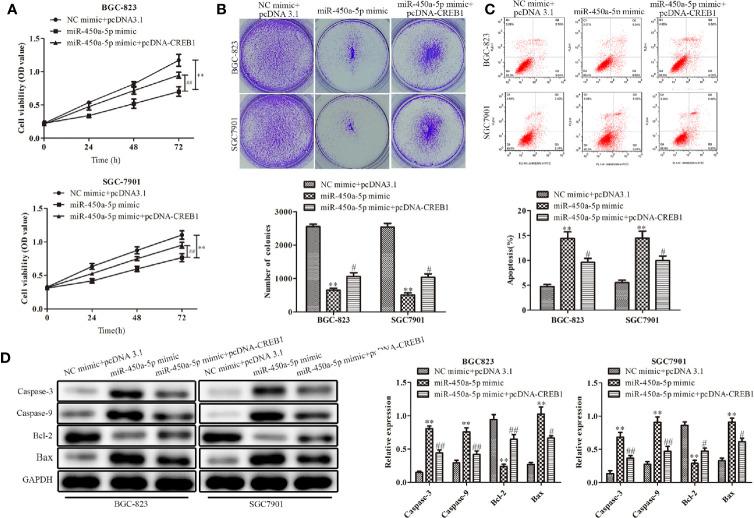
Gastric cancer seriously affects human health and research on gastric cancer is attracting more and more attentions. In recent years, molecular targets have become the research focus. Accumulating evidence indicates that miR-450a-5p plays a critical role in cancer progression. However, the biological role of miR-450a-5p in gastric carcinogenesis remains largely unknown. In this study, we explore the effects and mechanisms of miR-450a-5p on the development and progression of gastric cancer. We used gain-of-function approaches to investigate the role of miR-450a-5p on gastric cancer cell proliferation, migration, invasion, and apoptosis using biological and molecular techniques including real-time quantitative PCR (RT-qPCR), CCK-8, colony formation, flow cytometry, Western blot, wound healing, transwell chamber, dual luciferase reporter, and tumor xenograft mouse model. We found that gastric cancer cells have low expression of miR-450a-5p and overexpression of miR-450a-5p inhibited gastric cancer cell proliferation, migration and invasion, and induced apoptosis . Moreover, we demonstrated that ectopic expression of miR-450a-5p inhibited gastric cancer growth . At the molecular level, overexpression of miR-450a-5p significantly increased the expression of pro-apoptotic proteins, including caspase-3, caspase-9, and Bax, and inhibited the expression of anti-apoptotic protein Bcl-2. Luciferase reporter experiment suggested that camp response element binding protein 1 (CREB1) had a negative correlation with miR-450a-5p expression, and knockdown of CREB1 alleviated gastric cancer growth. Furthermore, we also found that miR-450a-5p inhibited the activation of AKT/GSK-3β signaling pathway to inhibit the progression of gastric cancer. Collectively, miR-450a-5p repressed gastric cancer cell proliferation, migration and invasion and induced apoptosis through targeting CREB1 by inhibiting AKT/GSK-3β signaling pathway. MiR-450a-5p could be a novel molecular target for the treatment of gastric cancer.

摘要

胃癌严重影响人类健康,对胃癌的研究越来越受到关注。近年来,分子靶点已成为研究热点。越来越多的证据表明,miR-450a-5p在癌症进展中起关键作用。然而,miR-450a-5p在胃癌发生中的生物学作用仍 largely未知。在本研究中,我们探讨了miR-450a-5p对胃癌发生发展的影响及机制。我们采用功能获得性方法,运用实时定量PCR(RT-qPCR)、CCK-8、集落形成、流式细胞术、蛋白质免疫印迹法、伤口愈合实验、Transwell小室实验、双荧光素酶报告基因实验以及肿瘤异种移植小鼠模型等生物学和分子技术,研究miR-450a-5p对胃癌细胞增殖、迁移、侵袭及凋亡的作用。我们发现胃癌细胞中miR-450a-5p表达较低,过表达miR-450a-5p可抑制胃癌细胞增殖、迁移和侵袭,并诱导凋亡。此外,我们证明了miR-450a-5p的异位表达抑制胃癌生长。在分子水平上,miR-450a-5p过表达显著增加促凋亡蛋白(包括caspase-3、caspase-9和Bax)的表达,并抑制抗凋亡蛋白Bcl-2的表达。荧光素酶报告基因实验表明,环磷酸腺苷反应元件结合蛋白1(CREB1)与miR-450a-5p表达呈负相关,敲低CREB1可减轻胃癌生长。此外,我们还发现miR-450a-5p抑制AKT/GSK-3β信号通路的激活以抑制胃癌进展。总之,miR-450a-5p通过抑制AKT/GSK-3β信号通路靶向CREB1,从而抑制胃癌细胞增殖、迁移和侵袭并诱导凋亡。MiR-450a-5p可能是治疗胃癌的一个新的分子靶点。

https://cdn.ncbi.nlm.nih.gov/pmc/blobs/bc6c/8039465/45d7e939f635/fonc-11-633366-g001.jpg

文献AI研究员

20分钟写一篇综述,助力文献阅读效率提升50倍。

立即体验

用中文搜PubMed

大模型驱动的PubMed中文搜索引擎

马上搜索

文档翻译

学术文献翻译模型,支持多种主流文档格式。

立即体验