Suppr超能文献

基于整合多转录组表达谱数据的脊髓损伤生物标志物挖掘。

Biomarkers mining for spinal cord injury based on integrated multi-transcriptome expression profile data.

机构信息

Emergency Trauma Surgery, Shanghai East Hospital of Tongji University, No. 150, Jimo Road, Shanghai, 200120, China.

出版信息

J Orthop Surg Res. 2021 Apr 16;16(1):267. doi: 10.1186/s13018-021-02392-8.

Abstract

BACKGROUND

This study was aimed to discover more biomarkers associated with spinal cord injury (SCI) by constructing a competing endogenous RNA (ceRNA) network.

METHODS

The transcriptome expression profile data related to SCI (GSE45006 GSE20907) were downloaded from GEO database. The differentially expressed RNAs (DERs), including lncRNAs, miRNAs, and mRNAs, between SCI and control groups were selected, which were then performed function enrichment analyses. Following that, a SCI-related ceRNA regulatory network was constructed. PCA analysis was performed on the genes constituting the ceRNA regulatory network directly related to SCI.

RESULTS

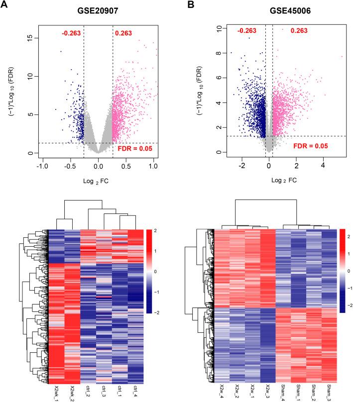
In GSE45006 and GSE20907 datasets, there were respectively 3336 and 1453 DERs. Venn analysis showed that there were 429 DERs which had consistent differential expression direction. RGD1564534-miR-29b-5p relation pair and 103 miRNA-target regulatory pairs were integrated to construct the ceRNA regulatory network. Then a SCI-related ceRNA regulatory network including 8 mRNAs of IFNGR1, STAT2, CYBB, NFATC1, FCGR2B, HMOX1, TLR4, and HK2, a lncRNA of RGD1564534, and a miRNA of miR-29b-5p was constructed. Additionally, two pathways, osteoclast differentiation, and HIF-1 signaling pathway, were involved in this network. PCA indicated the samples before and after injury can be significantly distinguished based on the genes in the ceRNA network.

CONCLUSION

A total of 8 SCI-related mRNAs have been identified in the ceRNA network, including IFNGR1, STAT2, CYBB, NFATC1, FCGR2B, HMOX1, TLR4, and HK2. Moreover, RGD1564534 may serve as ceRNA by competitively binding to miR-29b-5p to regulate the expression of 8 SCI-related mRNAs. Therefore, these genes may serve as key biomarkers of SCI.

摘要

背景

本研究旨在通过构建竞争性内源 RNA(ceRNA)网络,发现更多与脊髓损伤(SCI)相关的生物标志物。

方法

从 GEO 数据库中下载与 SCI 相关的转录组表达谱数据(GSE45006 GSE20907)。筛选 SCI 组与对照组之间差异表达的 RNA(DERs),包括 lncRNA、miRNA 和 mRNA,进行功能富集分析。然后构建 SCI 相关的 ceRNA 调控网络。对直接与 SCI 相关的 ceRNA 调控网络中的基因进行 PCA 分析。

结果

在 GSE45006 和 GSE20907 数据集分别有 3336 个和 1453 个 DERs。Venn 分析显示有 429 个 DERs具有一致的差异表达方向。整合 RGD1564534-miR-29b-5p 关系对和 103 个 miRNA 靶标调控对,构建 ceRNA 调控网络。然后构建了一个包括 8 个 mRNAs(IFNGR1、STAT2、CYBB、NFATC1、FCGR2B、HMOX1、TLR4 和 HK2)、1 个 lncRNA(RGD1564534)和 1 个 miRNA(miR-29b-5p)的 SCI 相关 ceRNA 调控网络。此外,该网络涉及两个通路:破骨细胞分化和 HIF-1 信号通路。PCA 表明,根据 ceRNA 网络中的基因,可以显著区分损伤前后的样本。

结论

在 ceRNA 网络中鉴定出 8 个与 SCI 相关的 mRNAs,包括 IFNGR1、STAT2、CYBB、NFATC1、FCGR2B、HMOX1、TLR4 和 HK2。此外,RGD1564534 可能通过与 miR-29b-5p 竞争结合来调节 8 个与 SCI 相关的 mRNAs 的表达,作为 ceRNA。因此,这些基因可能作为 SCI 的关键生物标志物。

https://cdn.ncbi.nlm.nih.gov/pmc/blobs/6f01/8051034/e1cc8642cf30/13018_2021_2392_Fig1_HTML.jpg

文献AI研究员

20分钟写一篇综述,助力文献阅读效率提升50倍。

立即体验

用中文搜PubMed

大模型驱动的PubMed中文搜索引擎

马上搜索

文档翻译

学术文献翻译模型,支持多种主流文档格式。

立即体验