Suppr超能文献

运动疗法治疗脊髓损伤大鼠的 lncRNA/miRNA/mRNA ceRNA 网络分析。

LncRNA/miRNA/mRNA ceRNA network analysis in spinal cord injury rat with physical exercise therapy.

机构信息

Suzhou Science & Technology Town Hospital, Gusu School, Nanjing Medical University, Rehabilitation Medical Center, Suzhou, China.

Nantong University, Experimental Animal Center, Nantong, China.

出版信息

PeerJ. 2022 Jul 29;10:e13783. doi: 10.7717/peerj.13783. eCollection 2022.

Abstract

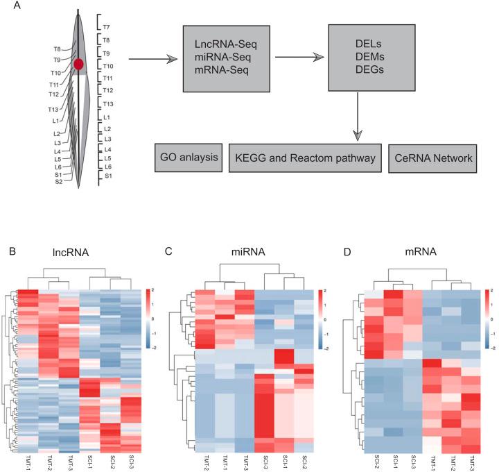
Noncoding RNAs have been implicated in the pathophysiology of spinal cord injury (SCI), including cell death, glial scar formation, axonal collapse and demyelination, and inflammation. The evidence suggests that exercise therapy is just as effective as medical treatment in SCI. However, studies of competing endogenous RNA (ceRNA)-mediated regulation mechanisms in the therapy of SCI with exercise are rare. The focus of this research was to investigate the effect of exercise therapy on the expression levels of long noncoding RNA (lncRNA), microRNA (miRNA), and mRNA in rats with SCI. The RNA-seq technology has been used to examine the differentially expressed circRNAs (DECs), lncRNAs (DELs), miRNAs (DEMs), and genes (DEGs) between SCI and exercise therapy rats. The ceRNA network was established using interactions between miRNAs and mRNAs, as well as between miRNAs and lncRNAs/circRNAs. The Database for Annotation, Visualization, and Integrated Discovery was used to anticipate the underlying functions of mRNAs. Our current study identified 76 DELs, 33 DEMs, and 30 DEGs between groups of SCI rats and exercise therapy rats. Subsequently, these newly discovered ceRNA interaction axes could be important targets for the exercise treatment of SCI.

摘要

非编码 RNA 已被牵涉到脊髓损伤 (SCI) 的病理生理学中,包括细胞死亡、神经胶质瘢痕形成、轴突崩溃和脱髓鞘以及炎症。有证据表明,运动疗法在 SCI 中的疗效与药物治疗相当。然而,关于运动疗法中竞争内源性 RNA (ceRNA) 介导的调节机制的研究很少。本研究的重点是探讨运动疗法对 SCI 大鼠长链非编码 RNA (lncRNA)、微小 RNA (miRNA) 和 mRNA 表达水平的影响。采用 RNA-seq 技术检测 SCI 大鼠和运动治疗大鼠之间差异表达的环状 RNA (DECs)、长链非编码 RNA (DELs)、微小 RNA (DEMs) 和基因 (DEGs)。利用 miRNA 和 mRNAs 之间以及 miRNA 和 lncRNAs/circRNAs 之间的相互作用建立 ceRNA 网络。利用数据库进行注释、可视化和综合发现来预测 mRNAs 的潜在功能。本研究在 SCI 大鼠和运动治疗大鼠之间鉴定出 76 个 DELs、33 个 DEMs 和 30 个 DEGs。随后,这些新发现的 ceRNA 相互作用轴可能是 SCI 运动治疗的重要靶点。

https://cdn.ncbi.nlm.nih.gov/pmc/blobs/e3b5/9341448/a36cd71f748b/peerj-10-13783-g001.jpg

文献AI研究员

20分钟写一篇综述,助力文献阅读效率提升50倍。

立即体验

用中文搜PubMed

大模型驱动的PubMed中文搜索引擎

马上搜索

文档翻译

学术文献翻译模型,支持多种主流文档格式。

立即体验